week 05
Network Models
Social Network Analysis
Network Models
Empirical network features:
- Power-law (heavy-tailed) degree distribution
- Small average distance (graph diameter)
- Large clustering coefficient (transitivity)
Generative models:
- Random graph model (Erdos & Renyi, 1959)
- Preferential attachment model (Barabasi & Albert, 1999)
- Small world model (Watts & Strogatz, 1998)
04-1
Prefferential Attachment
Preferential attachment model
Barabasi and Albert, 1999
Dynamic growth: start at \( t \) = 0 with по nodes and \( m_0 \geq n_0 \) edges
At each time step add a new node with \( m \) edges \( (m \leq n_0) \),
connecting to \( m \) nodes already in netwrok \( k_i(i) = m \)
The probability of linking to existing node i is proportional to
the node degree \( k_i \)
after \( t \) timesteps: \( t + n_0 \) nodes, \( mt + m_0 \) edges
1. Growth
2. Preferential attachment
Preferential attachment model

Preferential attachment model
Continues approximation: continues time, real variable node degree \( \langle k_j(t) \rangle \) - expected value over multiple realizations
node \( i \) is added at time \( t_i \) : \( k_i (t_i) = m \)
Solution:
Preferential attachment model

Preferential attachment model

Preferential attachment model
Time evolution of a node degree
Cumulative function:
Distribution function:
Find probability \( P(k' \leq К) \) of a randomly selected node to have \( k \leq k \) at time \( t \) (fraction of nodes with \( k’ < k \) ). Nodes with \( k_i(t) \leq l \) :
Preferential attachment model

Preferential attachment model

Preferential attachment model

Preferential attachment model

Preferential attachment model
1. Growth
Node degree distribution function:
Node degree growth:
At each time step add a new node with \( m \) edges \( (m \leq n_0) \) ,
connecting to т nodes already in network \(k_i(i) = m \)
2. Attachment uniformly at random
The probability of linking to existing node \( i \) is
Preferential attachment model
Power law distribution function:
Clustering coefficient (numerical result):
Average path length (analytical result) :
Preferential attachment model
Non-linear preferential attachment models:
\( \alpha = 0 \) , no hubs, exponential dsitribution
\( 0 < \alpha < 1 \), sublinear, smaller hubs, stretched exponential
\( \alpha = 1 \) , scale-free, hubs, power law
\( \alpha > 1 \), superlinear, super hubs, hubs-and-spoke

Historical note
- Polya urn model, George Polya, 1923
- Yule process, Udny Yule, 1925
- Distribution of wealth, Herbert Simon, 1955
- Evolution of citation networks, cumulative advantage, Derek de Solla Price, 1976
- Preferential attachment network model, Barabasi and Albert, 1999
Local random models vs global optimization models
Network models
Empirical Network Features
- Power-law (heavy-tailed) degree destribution
- Small average distance (graph diameter)
- Large clustering coefficient (transitivity)
- Giant connected component, hierachical structure,etc
Generative models
- Random graph model (Erdos & Renyi, 1959)
- Preferential attachement model (Barabasi & Albert, 1999)
- Small world model (Watts & Strogatz, 1998)
Empirical Network Features
- Power-law (heavy-tailed) degree destribution
- Small average distance (graph diameter)
- Large clustering coefficient (transitivity)
- Giant connected component, hierachical structure,etc
Generative models
- Random graph model (Erdos & Renyi, 1959)
- Preferential attachement model (Barabasi & Albert, 1999)
- Small world model (Watts & Strogatz, 1998)
G(n, p) Model
In the \( G(n, p) \) model, a graph is constructed by connecting nodes randomly. Each edge is included in the graph with probability \( p \) independent from every other edge. Equivalently, all graphs with \( n \) nodes and \( m \) edges have equal probability of \( p^m(1-p)^{(\frac{n}{2}-m)} \)
Erdos and Renyi, 1959.
\( G_{n,p} \) , each pair out of \( n(n − 1)/2 \) pairs of nodes is connected with probability \( p \), \( m \) - random number, \( \langle k \rangle \) - average node degree
G(n, p) Model
Probability that \( i \) -th node has a degree \( k_i = k \)
(Bernoulli distribution)
- \( p^k \) - probability that connects to k nodes (has k-edges)
- \( (1 − p)^{n−k−1} \) - probability that does not connect to any other node
- \( C^k_{n-1} \) - number of ways to select k nodes out of all to connect to
Limiting case of Bernoulli distribution, when \( n → ∞ \) at fixed \( \langle k \rangle = pn = λ \) (see upper formula)
G(n, p) Model
Poisson distribution

Phase Transition
Consider \( G_{n,p} \) as a function of \( p \)
- \( p = 0 \), empty graph
- \( p = 1 \), complete (full) graph
- There are exist critical \( p_c \) , structural changes from \( p < p_c \) to \( p > p_c \)
- Gigantic connected component appears at \( p > p_c \)
Let \( u \) - fraction of nodes that do not belong to GCC. The probability that a node does not belong to GCC
Phase Transition
Let \( s \) -fraction of nodes belonging to GCC (size of GCC)
- when \( λ \rightarrow ∞, s \rightarrow 1 \)
- when \( λ \rightarrow 0, s \rightarrow 0 \)
- \( λ=pn \)
- \( λ_c = p_cn = 1 \)
- \( p_c = \frac{1}{n} \)
Small world model
Threshold probabilities when different subgraphs of g-nodes appear in a random graph
- \( p_c \sim n^{-g/(g-1)} \) having a tree of order \( g \)
- \( p_c \sim n^{-1} \), having a cycle of order \( g \)
- \( p_c \sim n^{-2/(g-1)} \) complete subgraph of order \( g \)
- \( λ_c = p_cn = 1 \)
- \( p_c = \frac{1}{n} \)
03-2
Small world
Small world model
Motivation: keep high clustering, get small diameter
Clustering coefficient С = 1/2
Graph diameterd = 8

Small world model
Single parameter model, interpolation between regular lattice and random graph
- start with regular lattice with п nodes, К edges per vertex (node degree), \( k << n \)
- randomly connect with other nodes with probability р, forms \( pnk/2 \) "long distance” connections from total of \( nk/2 \) edges
- \( р = 0 \) regular lattice, \( р = 1 \) random graph
Watts and Strogatz, 1998
Small world model

Small world model
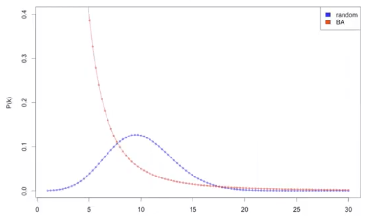
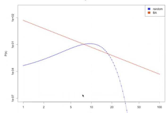
Node degree distribution:
Poisson like
Ave. path length \( \langle L(p) \rangle \) :
\( р \longrightarrow 0 \) , ring lattice, \( \langle L(p) \rangle = n/2k \)
\( р \longrightarrow 1 \) , random graph, \( \langle L(p) \rangle = log(n)/log(k) \)
Clustering coefficient C(p) :
\( р \longrightarrow 0 \) , ring lattice, C(0) = 3/4 = const
\( р \longrightarrow 1 \) , random graph, С(1) = k/n
Small world model

Model comparison
| Random | BA | WS | Empiracal nets | |
|---|---|---|---|---|
|
|
poisson like | power law | ||
|
|
const | large | ||
|
|
small |
Network Models
By karpovilia
Network Models
- 234