DeFi & Blockchain:

Wrapping Up Part 2 (stability & regulators work)

Instructor:           Katya Malinova
Course :                 F741 Fall 2023 (October 18)

 

Goals for this set of slides 

  • Wrapping up part 2
  • A brief deck focussing on stability and regulatory work

DeFi for "Real Finance" & Stablecoins 

Stablecoins and Deposits

  • DeFi applications for "real" finance
    • DeFi Lending?
      • Lending club on blockchain? (incl. personal loans etc)  
      • pools would be mostly stablecoin-based
    • DEX trading?
      • tokenized stocks require cash and stock deposits
      • on chain FX require stablecoins in multiple currencies
\}

huge demand for continuously available "high quality" money 

 \(\to\) stablecoins

Stablecoins \(\to\) Financial stability concerns

  • currently
    • borrowing and lending is balance sheet based
    • bank deposits are "stable," long-term
    • Central Bank and Risk Regulators (e.g. OSFI and OCC) effectively ensure fungibility of bank money
  • private stablecoins
    • would spread across applications, wallets, and functions
    • stablecoin failure would disrupt every aspect of commerce 

Stablecoins & Stability

  • Circle
    • issued $338B
    • redeemed $302B
  • supported >T$10 transaction volume
  • prior to SVB held 20% in deposits
    • \(\to\) high movements that are beyond the control of issuer
    • \(\to\) not everyone can redeem
  • during the SVB crash (on March 9) Circle requested the transfer of about $5B away from SVB

Very mobile liquidity!

Also:

  • automated strategies (eg yield aggregators)
  • or deliberate attacks

Stablecoins & Alternatives

  • Best backing for a stablecoin? 
    • \(\to\) reserves!?
    • \(\to\) makes a stablecoin issuer a "narrow bank"
  • Can this be supported?
  • Is CBDC an viable alternative? 
    • More shortly

Some regulatory work 

  • crypto trading platforms and custody risk
  • quibble with CFTC on jurisdiction
  • enforcement actions
  • "almost all crypto-assets are securities"

Regulators' Focus

MiCA

  • whitepaper rule
  • platforms as money services businesses

(Ex-)Senator Toomey: Stablecoin TRUST Act proposal for payment stable coins (Dec 22)

Financial Stability Concerns

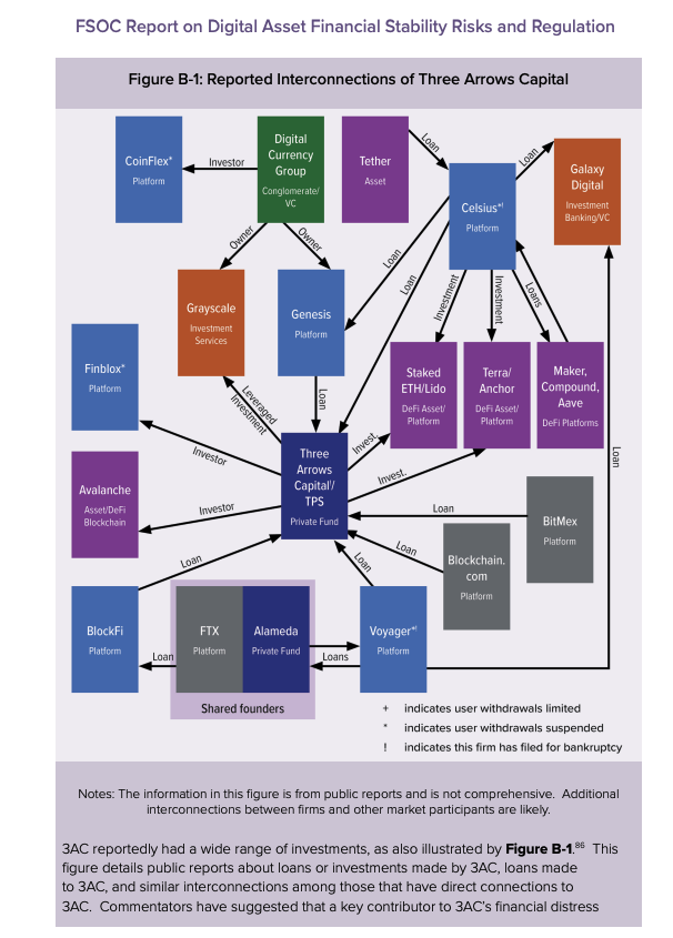
October 03, 2022: Financial Stability Oversight

Report on Digital Asset Financial Stability Risks and Regulation

Identifies three regulatory gaps:

  • spot markets for crypt-assets that aren't securities - little direct federal regulations
  • regulatory arbitrage of crypto-asset businesses
  • vertically integrated services by crypto-platforms (no intermediaries) offered to retail investors 

Discusses the interconnectedness with the traditional financial systems

  • stablecoins
  • payments
  • banks' connections
  • investment products based on crypto
  • private investments of institutions & retail
    • incl. insurance companies

 

Financial Stability Concerns

ECB Macropudential Bulletins July 11, 2022 (Stablecoins; Mining; DeFi)

Stablecoin-specific risks:

  •  financial sector exposures
  • wealth effects (i.e. the degree to which changes in the value of crypto-assets might affect their investors
  • confidence effects (i.e. the degree to which developments concerning crypto-assets could affect investor confidence in crypto-asset markets and potentially the broader financial system)
  • the extent of crypto-assets’ use in payments and settlements.

Financial Stability Concerns

ECB Macropudential Bulletins July 11, 2022 (Stablecoins; Mining; DeFi)

DeFi-specific risks:

  •  same vulnerabilities known from traditional finance, which can be amplified by the specific features of DeFi.
    • excessive leverage and risk taking, liquidity mismatches and interconnectedness
  • New risks inherent to DeFi,:
  • operational risks stemming from the underlying technology
    • in particular pertaining to the smart contracts that enable automation
  •  governance risks
    •  concentration of governance tokens and resulting power to control the conditions of a protocol

Same old same: regulators' problems? (ECB view)

  • The lack of traditional centralised entry points for regulation and its opaque and anonymous nature
    • challenges for enforcement, effective regulation & supervision.
  • The innovative ways of DeFi will require innovative ways of regulation to close regulatory loopholes. 
    • E.g., technology-based regulatory systems, where regulatory requirements are embedded technically into DeFi
  • An internationally coordinated approach is needed to mitigate DeFi risks before they pose a risk to financial stability

Other Risks? Next Steps?

September 07 2023: IMF-FSB Synthesis Paper: Policies for Crypto-Assets

As an aside: KYC regs, wallet providers, and U.S. vs. Miller

Third-party doctrine:
 

if you voluntarily provide information to a third party, the Fourth Amendment does not preclude the government from accessing it without a warrant. More succinctly (Smith vs. Maryland, 1979), you have “no legitimate expectation of privacy” from warrantless government access to that information.

U.S. v. Miller (1976): "The depositor takes the risk, in revealing his affairs to another, that the information will be conveyed by that person to the Government"

As another aside: solvency solutions sans Regulators?

Solution

  • prove aggregate positions
  • prove assets & liabilities
  • asset = liabilities
    • \(\Rightarrow\) solvency

New trend: data providers check assets

CIBDC

CBDC

Let's chat about the Central Bank Issued Digital Currency

Evolution

(now defunct)

CBDC

CBDC = Central Bank issued Digital Currency

not a cryptocurrency \(\to\) just a "normal" liability on central banks balance sheets

  • BIS Jan 2019: "Proceed with caution"

  • BIS Jan 2020: "Impeding Arrival"

  • BIS Jan 2021: "READY, STEADY, GO!"

  • BIS Jan 2022: "Gaining Momentum"

  • BIS July 2023: "Making Headway"

Is it coming?

Bahamas, Jamaica, Nigeria

Background Reading on CBDC

Payments Canada series of 4 papers (2020-2022):

U.S. Treasury Report on "the Future of Money and Payments (Sep 2022)

Hoover report "Digital Currencies: The US, China, And The World At A Crossroads" (Mar 2022)

BIS (Bank for International Settlements) report, video and podcast (2020-2023)

Joint report by The Bank of Canada, European Central Bank, Bank of Japan, Sveriges Riksbank, Swiss National Bank, Bank of England, Board of Governors of the Federal Reserve & BIS

("Group of Seven")

CBDC Adoption/Status:

CBDC Tracker

What has happened in the CBDC space in the past 12 months?

  • Canada related:
    • Bank of Canada research: works with MIT
    • BIS Innovation Hub Toronto for North American CBDC work
    • Budget 2022: $17M to DoF/BoC for CBDC work over 4 years
  • Worldwide (incomplete list)
    • US: Executive order to study intro of CBDC
    • China: deployment during Olympics
    • Project Dunbar (AUS, Malaysia, Singapore, SA)
    • Group of Seven report
    • Hoover report on China \(\leftrightarrow\) US & CBDCs

CBDC

Let's chat about CBDC.

The why? (Or why not?)

The what the potential issues/concerns are?

Design considerations?

Difficulties & Challenges?

The card that never was

Would a CBDC destabilize the banks?

BoC analysis (August 2020):

  • [banks] are well-positioned to absorb potential temporary negative effects on profitability and liquidity
  • Banks[can] absorb the shock under plausible adoption scenarios.
  • [No] threat to the stability of the financial system or to banks’ competitiveness in terms of ROE.
  • banks will maintain healthy liquidity levels, and liquidity could become a concern only in the most extreme scenario.

Possible CBDC architectures

Source: BIS Quarterly Review, March 2020

What's the problem and what should a CBDC look like?

current problems

future concerns

crib sheet

too slow

too expensive

not flexible

lack of competition

disintermediation
by new players (Libra)

data harvesting
with no way out

ineffectiveness
of monetary policy

demise of the Loonie

two-tiered world in Canada

fast

cheap

flexible/programmable

universally accessible

resilient

Final Thoughts on Blockchain, DeFi, Crypto

Some Final Thoughts

  • blockchain tech won't get uninvented.
     
  • young people and universities keep working on blockchain ideas
     
  • the space is still trying to figure things out, including tech and economic challenges
     
  • great progress has been made, but things will and do still go wrong
     
  • a common resource can have huge economic benefits
     
  • would like to see more thinking and discussion about paths to unlock the benefits

@katyamalinova

malinovk@mcmaster.ca

slides.com/kmalinova

https://sites.google.com/site/katyamalinova/

F741 F23 Blockchain: Wrapping Up. Part 2.

By Katya Malinova

F741 F23 Blockchain: Wrapping Up. Part 2.

This is a wrap up set of slides for Blockchain and DeFi for F741 in the Fall of 2023.

  • 904