
Dulcería la Tradicional
Presentación de tienda en línea


Edith Vega | Eduardo Pérez | Ulises VázquezResumen
Nacimos con la misión de preservar y difundir la herencia culinaria mexicana, especialmente aquellos dulces tradicionales que han sido parte de nuestras celebraciones y momentos especiales por generaciones.Objetivos
-
Promover la Diversidad de los Dulces Tradicionales Mexicanos
-
Crear Una Experiencia de Compra en Línea Atractiva y Accesible
-
Implementar un Sistema de Gestión de Relaciones con Clientes (CRM)
Contenido
-
Justificación
-
Análisis de la competencia
-
Implementación Técnica
-
Integración del CRM
-
Beneficios y resultados
-
Futuro
-
Conclusiones
Justificación
La rica herencia culinaria mexicana está llena de tradiciones dulceras que han sido transmitidas de generación en generación. Sin embargo, muchas de estas recetas y técnicas están en peligro de perderse debido a la modernización y la globalización. Dulcería la Tradicional se dedica a preservar y difundir estos dulces tradicionales, asegurando que las futuras generaciones puedan disfrutar y conocer la variedad y riqueza de la cultura mexicana.
Una tienda en línea permite llegar a clientes en todo el mundo, no solo a aquellos en el área local.
Implementar un sistema de gestión de relaciones con clientes (CRM) permite gestionar de manera eficiente las interacciones con los clientes, proporcionando un servicio personalizado y mejorando la satisfacción del cliente.
El mercado global de dulces se estima en 69.20 mil millones de dólares en 2024. Se espera que alcance los 83.46 mil millones de dólares para 2029.
Análisis de la competencia
Realizamos un Benchmarking para analizar cuáles son las opciones actuales dentro de los primeros resultados de búsqueda cuando buscamos “Dulces tradicionales mexicanos comprar” en Google, esto nos da una perspectiva más amplia sobre como nuestros competidores directos ofrecen sus productos.


Promociones
BenchMarking con dulces.mx
Home
Text
1
2
BenchMarking con dulceonline.com.mx


3
Productos
BenchMarking con dultitlax.mx
Home


Observaciones clave y diferenciación
-
Diseño atractivo: Mejorar la estética de la tienda en línea puede mejorar la experiencia del usuario.
-
Carrito de compras: Implementar un carrito eficiente facilita la compra y aumenta las conversiones.
-
Comunicación: La integración de un CRM mejoraría la interacción y satisfacción del cliente.
-
Enfoque en productos: Nos especializamos en dulces típicos mexicanos, destacando nuestra autenticidad y variedad.
Diseño del Sistema
Arquitectura del sistema
Diseño

Diagramas de uso para Admin
Diseño
Diagramas de uso para Usuario
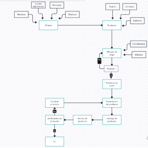
Flujo del proceso de compra
Diseño

Modelado del sistema
Diseño




Implementación Técnica
Capa de Presentación
Rediseño del logo
Imágenes Representativas
Se ha utilizado una paleta de colores vivos y alegres para reflejar la esencia vibrante y tradicional de la dulcería mexicana, evocando autenticidad y alegría.
El logo se ha rediseñado para mejorar su identificación y recordación, manteniendo elementos tradicionales y añadiendo un toque moderno y atractivo.
Se han seleccionado imágenes que alinean con nuestros valores, mejorando la estética del sitio y contando historias visuales que conectan con los clientes.
#FB5FAB
#A21CAF


Colores y Diseño
Integración de Estilos y Herramientas
Capa de Presentación



Para integrar estilos, fuentes, colores e imágenes de manera eficiente, usamos el tema Astra, conocido por su ligereza (menos de 50 KB en el frontend) y compatibilidad con constructores como Elementor, Visual Composer y Divi. Los plugins añadidos se personalizan mediante el editor de WordPress o Elementor, asegurando una experiencia de usuario coherente, atractiva y funcional.
Capa de Negocios
WooCommerce: Este es el núcleo de nuestra plataforma de comercio electrónico. WooCommerce permite la creación, gestión y venta de productos de manera eficiente. Ofrece una amplia gama de funcionalidades, como la gestión de inventario, opciones de envío y múltiples métodos de pago, lo que facilita una experiencia de compra completa y personalizada para nuestros clientes.

Capa de Negocios
WooCommerce Cart Abandonment Recovery: Este plugin es fundamental para recuperar ventas perdidas debido al abandono del carrito de compras. Envía automáticamente correos electrónicos a los usuarios que dejaron productos en sus carritos, recordándoles que completen su compra, lo que aumenta la tasa de conversión y maximiza las ventas.

Capa de Negocios
WooCommerce Stripe Gateway: Integra la pasarela de pago Stripe con WooCommerce, permitiendo a los clientes realizar pagos seguros y rápidos mediante tarjetas de crédito y otros métodos de pago soportados por Stripe. Esto no solo mejora la seguridad de las transacciones, sino que también ofrece una experiencia de pago fluida y confiable.

Capa de Datos
Gestión de la base de datos con phpMyAdmin
- Optimización de la base de datos
- Creación de tablas
- Consultas SQL
- Seguridad y Backups

Capa de Datos
Integración con los Plugins
- WooCommerce
- WooCommerce Cart Abandonment Recovery
- WooCommerce Stripe Gateway
- User Registration
Además de las vistas y reportes proporcionados por los plugins, phpMyAdmin nos permite realizar consultas MySQL personalizadas directamente desde su interfaz.
Seguridad
Seguridad en la Capa de Presentación
La capa de presentación usa SSL/TLS para encriptar comunicaciones y proteger datos. Los formularios se validan y sanitizan contra inyección de SQL y XSS.
La autenticación robusta y la autorización garantizan acceso solo a usuarios con permisos adecuados.
Seguridad
Seguridad en la Capa de Negocios
Protección Contra Inyecciones SQL: Se utilizan consultas preparadas y ORM (Object Relational Mapping) para prevenir inyecciones SQL.
Gestión de Sesiones: Las sesiones de usuario están protegidas mediante identificadores únicos y se emplean cookies seguras (Secure, HttpOnly) para prevenir el secuestro de sesiones.
Actualizaciones Regulares: Los plugins y el núcleo de WordPress se mantienen actualizados para proteger contra vulnerabilidades conocidas.
Seguridad
Seguridad en la Capa de Datos
Protección Contra Inyecciones SQL: Se utilizan consultas preparadas y ORM (Object Relational Mapping) para prevenir inyecciones SQL.
Gestión de Sesiones: Las sesiones de usuario están protegidas mediante identificadores únicos y se emplean cookies seguras (Secure, HttpOnly) para prevenir el secuestro de sesiones.
Actualizaciones Regulares: Los plugins y el núcleo de WordPress se mantienen actualizados para proteger contra vulnerabilidades conocidas.
Seguridad
Autenticación Segura

Control de Acceso

Seguridad
Copia de Seguridad
Encriptación de Datos


Seguridad
Usuarios y Permisos
Actualizaciones


Seguridad
Encriptación de Carrito
Validación de entradas


Seguridad
Seguridad en el Pago
Encriptación: Encriptación de datos de pago durante la transmisión.
Tokenización: Uso de tokenización para manejar los datos de tarjetas de crédito, minimizando el almacenamiento de información sensible.
Cumplimiento PCI-DSS: Cumple con los estándares de seguridad de datos de la industria de tarjetas de pago.

Seguridad
Seguridad en el Registro
Control de Acceso: Permisos y roles de usuario configurables para limitar el acceso a la información de usuario

Integración del CRM
Implementación del CRM
Después de un exhaustivo análisis, decidimos implementar HubSpot CRM en Dulcería la Tradicional debido a su reputación como líder en el campo de la gestión de relaciones con los clientes y su capacidad para proporcionar una plataforma robusta y escalable que se adapta a nuestras necesidades específicas.
Implementación del CRM
- Mejora en la gestión de clientes y ventas
- Automatización de procesos y tareas repetitivas
- Análisis y reportes para la toma de decisiones informadas



Conclusión
Conclusión
- La tienda virtual tiene una interfaz atractiva y fácil de usar, alineada con nuestra marca.
- La plataforma es funcional, permitiendo navegación de productos, carrito de compras y pagos seguros.
- El sistema protege datos personales y transacciones con alto nivel de seguridad.
- El desarrollo cuidadoso evitó inconvenientes mayores y cumplió las expectativas.
- La integración con HubSpot CRM mejorará la gestión de clientes y optimizará marketing y ventas.

Dulcería la Tradicional
¡Gracias por su atención!


Edith Vega | Eduardo Pérez | Ulises Vázquezdeck
By l19371053
deck
- 181