Sistema de apoio a competições de programação

Uma engenharia reversa do BOCA através da análise orientada a objetos

Leonardo Deliyannis Constantin, Leonardo Negri, Ricardo Marchesan Neto

Estudo de caso

O que temos em uma competição de programação?

Pessoas envolvidas:

  • Administrador(es)
  • Juízes
  • Competidores
  • Staff (Melancias)
  • Linguagens
  • Problemas
  • Submissões
  • Clarifications
  • Placar

Como o BOCA enxerga isso?

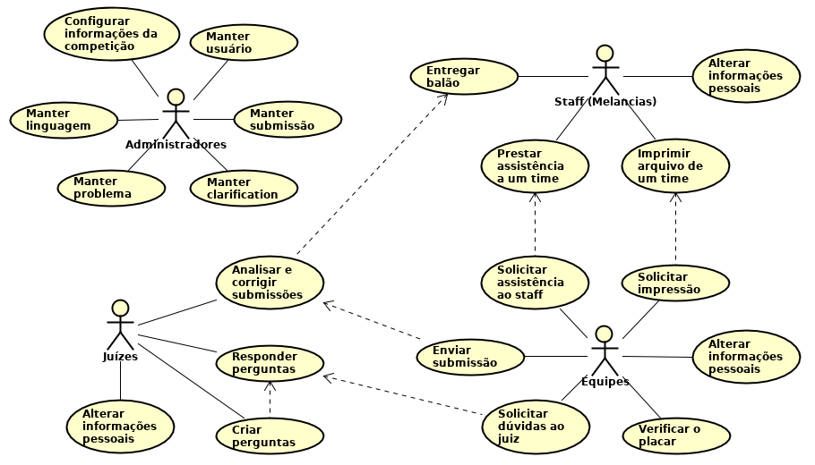
Diagrama de casos de uso

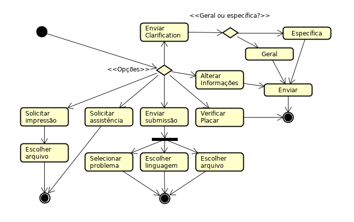
Diagramas de atividades

Administrador:
Configurar competição

Administrador:
Manter (vulgo God Mode)

Juízes

Equipes

Melancias

Diagramas de estados

Equipe: solicitar assistência

Equipes, juízes: enviar clarification

Equipes: solicitar impressão

 

Equipes: enviar submissão

 

Diagramas de sequência

Equipe: solicitar assistência

Equipes, juízes: solicitar clarification

Equipes: solicitar impressão

Equipes: enviar submissão

Diagrama de classes

Metodologia?

Trabalhos futuros

  • Aprofundamento deste trabalho

  • Criação do nosso próprio BOCA

Referências

  1. DE CAMPOS, C. P. ; FERREIRA, C. E. . BOCA: um sistema de apoio a competições de programação. In: Workshop de Educação em Computação, 2004, Salvador. Anais do Congresso da SBC, 2004.
  2. www.bombonera.org

trabalho-final-aps

By Leonardo Deliyannis Constantin

trabalho-final-aps

Apresentação para o Trabalho Final da disciplina de Análise e Projeto de Software

  • 1,099