RACIONALIDAD INSTRUMENTAL Y PENSAMIENTO DE MÁQUINA

CIBERNÉTICA
Cibernética
Cibernética, del kubernetes (Κυβερνήτης) o timonel, misma raíz de la cual procede el término gobierno.
Ciencia sobre la comunicación y el gobierno de las sistemas naturales, sociales y tecnícos
"sólo puede entenderse la sociedad mediante el estudio de los mensajes y de las facilidades de comunicación de que ella dispone y, además, que, en el futuro, desempeñarán un papel cada vez más preponderante los mensajes cursados entre hombres y máquinas, entre máquinas y hombres y entre máquina y máquina."
Norbert Wiener, Cibernética y sociedad, 1958
Máquina cibernética, 1948

Antecedentes de la Cibernética: Control


Claude Shannon, A mathematical Theory of coomunication. 1948
Antecedentes de la Cibernética: Comunicación
Entropia vs información

Antecedentes de la Cibernética: Conocimiento


"Las nuevas ciencias del conductismo, la teoría de juegos, la investigación de operaciones y lo que pronto se llamaría cibernética pusieron en marcha una nueva epistemología de caja negra en la que las tradiciones de investigación crítica, que tenían décadas o siglos de antigüedad y en las que se desvelaban o desnaturalizaban los objetos para revelar su funcionamiento interno, fueron reemplazadas por un nuevo enfoque del conocimiento que abdicó de cualquier requisito de penetración en el objeto en cuestión, prefiriendo en cambio mantener el objeto opaco y hacer todos los juicios basados en el comportamiento observable del objeto. En resumen, el sujeto conductista era un sujeto de caja negra. El nodo en un sistema cibernético era un nodo de caja negra. El actor racional en un escenario de teoría de juegos era un actor de caja negra."
Alexander R. Galloway, 2021
Cajanegrización
Heinz Von Foerster, Principios de Autoorganizacion en un Contexto Socioadministativo. 1984

Cibernética de segundo orden
Principios epistémicos y políticos de la cibernética
- Formalización de la realidad como conjunto de sistemas y la interacción entre los mismos.
- Equivalencia entre sistemas físicos, naturales y sociales
- Cajanegrización de los sistemas.
- Modulación y control como formas de gobierno sobre los sistemas.
Ontología digital
- La naturaleza del universo físico (tiempo, espacio y cada entidad y proceso en el espacio-tiempo) es en última instancia discreta.
- El universo físico puede modelarse adecuadamente mediante valores discretos.
- La evolución del universo físico es computable como el resultado de un algoritmo.
- Las leyes que gobiernan el universo físico son completamente deterministas y probabilisticas.
Lucian Floridi, Against digital ontology.2009
¡Pausa!

Computo e Inteligencia Artificial
Dimensión lógica del computo



Frank Rosenblatt, 1958




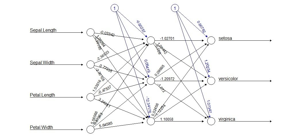
Ronald Fisher,The use of multiple measurements in taxonomic problems, 1936





Large Language Models

Next Word Prediction

Tokenization y Byte Pair Encoding

Embeding: Word2Vec

Attention: Transformers

Positional Encoding
Gubernamentalidad algorítmica
Gubernamentalidad algorítmica
Por gobernabilidad algorítmica designamos globalmente cierto tipo de racionalidad (a)normativa o (a)política, que descansa en la cosecha, agregación y análisis automatizado de datos en cantidades masivas a fin de modelizar, anticipar y afectar por adelantado los comportamientos posibles. [...] La gobernabilidad algorítmica no produce subjetivación alguna, rodea y evita a los sujetos humanos reflexivos, se alimenta de datos infra individuales insignificantes en sí para plasmar modelos de comportamientos o perfiles supra individuales, sin jamás interpelar al sujeto, sin jamás llamarle a que rinda cuenta por él-mismo de lo que es, ni de en qué podría devenir. El momento de reflexividad, de crítica, de renuencia necesario para que haya subjetivación, parece complicarse o posponerse incesantemente.
Antoinette Rouvroy y Thomas Bernes, 2013
Gubernamentalidad algorítmica
Tres tiempos:
- El primer tiempo es el de la cosecha y de la conservación automatizada de cantidad masiva de datos no cribados, lo que se puede llamar la data-vigilancia constitutiva del big data. De hecho, los datos son disponibles en cantidades masivas, proviniendo de diversas fuentes.
- El segundo tiempo es el del datamining (perfilaje algoritmico) propiamente dicho, o sea, el tratamiento de esas cantidades masivas de datos de manera tal que surtan correlaciones sutiles entre ellos.
- El tercer tiempo es el del uso de esos saberes probabilistas estadísticos a fin de anticipar los comportamientos individuales reportados a perfiles definidos en base a correlaciones descubiertas por datamining. Este tiempo de la aplicación de la norma a los comportamientos individuales.
Antoinette Rouvroy y Thomas Bernes, 2013
Gubernamentalidad algorítmica
Transparencia y espacio público:
- Visibilidad continua de lo real
- Rivalidad con la norma legal a favor de una normalización.
- Diluye la noción de decisión
- El gobierno no es 'sobre lo real', sino 'desde lo real', a través de lo cual las normas producidas se conciben como inmanentes a la realidad.
- La aparente trivialidad del gobierno es acompañada por su propia opacidad. La acción normativa se vuelve invisible, detrás de una objetividad técnica.
Thomas Bernes, 2018
deck
By Leonardo Aranda Brito
deck
- 121