Quantitative Prediction of Ciliated Organ Function through Unified Fluid Modeling

 凌 峰
 (Feng Ling)

第二十一届生物物理大会 - 微流控细胞分析

亥姆霍兹 慕尼黑 研究所

Helmholtz Pioneer Campus / IBMI / TranslaTUM

(运动纤毛器官流体泵送功能的量化分析与预测)

内容梗概

‣ 真核细胞纤毛的生物物理与人类健康

跨尺度动力学分析中的难题与瓶颈

​‣ 器官层面纤毛流体泵送的量化分析

人体纤毛组织的高通量微流控表型

                 / Contents

真核细胞纤毛生物物理与人类健康

Motile Micro-filaments: Flagella, Archella, and Cilia

Cammann, et al, arXiv (2025)

Beeby et al, FEMS Microbiology Reviews (2020)

adapted from Kirsty Y. Wan, Essays Biochem. (2018)

volvox colony

choanoflagellate
rosetta

sperm

stentor

worm larva

frog embryo

mouse brain
ventricles

human
lung

bi-flagellate

quadri-
flagellate

Almost every single Eukaryotic cell possesses at least one type of cilium.

Motile Cilia often serve critical fluid mechanical and signaling functions in animals.

length
scale

真核细胞纤毛生物物理与人类健康

Motile Cilia - Ubiquitous for Eukaryotic Movements

motile cilia

primary cilia

Mill et al., Nature Review Genetics (2023)

Lin, Nicastro, Science (2018)

Dynein

microtubule

doublets

Cilia motility are enabled by highly conserved axoneme substructure : dyneins on MT doublets.

Walton, 桂淼, et al., Alan Brown, Nature (2023)

Highly Conserved Power Generating Units

Exact force regulation mechanisms and inter-cilium coordination dynamics is still NOT fully resolved!

waveform bistability

真核细胞纤毛生物物理与人类健康

 

 

 

 

 

 

 

 

d

Figuring out how cilia move could seriously demystify cellular motility, mechanics in single-to-multicellular transition, and MANY human diseases!

Understanding Cilia for Biophysics & Human Disease

四纤毛藻

Wan K.Y., Phil Trans B (2019)

30μm

Hamel, et al. (2010)

草履虫

30μm

© Frank Fox (2011)

团藻

Ueki, et al. PNAS (2012)

哺乳动物脑室壁
纤毛流场

unpublished © Nawroth Lab (2025)

20μm

Pellicciotta, et al. PNAS (2020)

呼吸道
纤毛清污

Roth, Sahin, Ling et al., Nat Comm (2025)

100μm

30μm

鱿鱼荧光器官
有益细菌过滤

Nawroth, et al., PNAS (2017)

Shekhar, et al., Nat Phys (2025)

喇叭纤虫群

精子

袁军华组, Lab Chip (2024)

© Journey to the Microcosmos (2019)

眼虫/裸藻

30μm

四纤毛藻

Wan K.Y., Phil Trans B (2019)

30μm

Hamel, et al. (2010)

草履虫

30μm

© Frank Fox (2011)

团藻

Ueki, et al. PNAS (2012)

哺乳动物脑室壁
纤毛流场

unpublished © Nawroth Lab (2025)

20μm

Pellicciotta, et al. PNAS (2020)

呼吸道
纤毛清污

Roth, Sahin, Ling et al., Nat Comm (2025)

100μm

30μm

鱿鱼荧光器官
有益细菌过滤

Nawroth, et al., PNAS (2017)

Shekhar, et al., Nat Phys (2025)

喇叭纤虫群

精子

袁军华组, Lab Chip (2024)

© Journey to the Microcosmos (2019)

眼虫/裸藻

30μm

真核细胞纤毛生物物理与人类健康

dynein -> cilia oscillation

multiciliated cell and tissue

ciliated epithelial barrier in organs

cerebral signal transduction

lung disease and infections

gamete transport

length
scale

nanometer

micrometer

milimeter

 

 

 

 

 

 

 

 

d

 

 

 

 

 

 

 

 

d

 

 

 

 

 

 

 

 

d

'conserved' structures ->
diverse oscillation typ
es

hydrodynamic coupling ->
cilia phase coordination

cilia activity distribution ->
pumping and clearance functions

 

 

 

 

 

 

 

 

 

 

 

 

 

 

 

 

 

 

 

 

 

 

 

 

Kanale*, Ling*, et al., PNAS (2022)

                    Ling, et al., Nature Physics (2024)

Roth*, Sahin*, Ling, et al., Nat. Commun. (2025) 

       Ling, et al., J. R. S. Interface (2018)

Man*, Ling*, et al., Phil. Trans. B (2020)

跨尺度动力学分析中的难题与瓶颈

MICROSCOPIC

MESOSCOPIC

MACROSCOPIC

3D instability

waveform bistability

in vitro human primary cell
muco-ciliary
clearance

Unresolved : Multiscale Structure-function Maps

 

 

 

 

 

 

 

 

d 

Flow physics guides morphology of ciliated organ

Ling, et al., Nature Physics (2024)

In Pressure-flowrate space, ciliated organ from 26 phyla collapses right on top of the most efficient curves!

Most Efficient Pumping

'ciliary carpet'

d
d
d
d
d
 

'ciliary flame'

d
d
d
d
d
 

Inefficient Design 1

Inefficient Design 2

 

 \(\kappa/\mu=1\) [μm\(^{-2}\)]

器官层面纤毛流体泵送的量化分析

Eva Kanso

 Janna Nawroth

In Pressure-flowrate space, ciliated organ from 26 phyla collapses right on top of the most efficient curves!

 

 

 

 

 

 

 

 

Quantitative input-output standards for motile cilia

Structural analysis for underperforming conditions

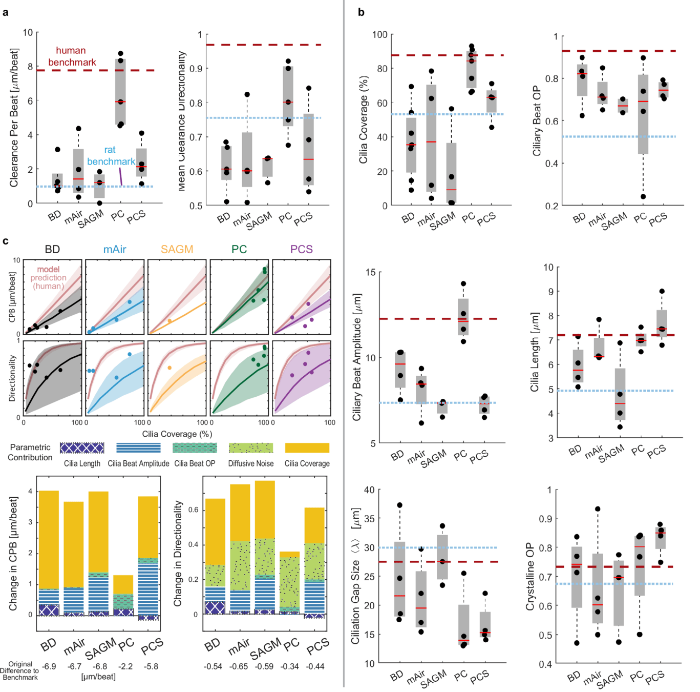
Proves that human trachea epithelial fundamentally have different planar ciliary structure and clearance capabilities than rat and mouse models!

Proves that human trachea epithelial fundamentally have different planar ciliary structure and clearance capabilities than rat and mouse models!

Roth*, Sahin*, Ling, et al., Nat. Commun. (2025) 

 Janna Nawroth

Ayşe Tuğçe Şahin

Doris Roth

器官层面纤毛流体泵送的量化分析

Quantitative metric for ex-vivo / in-vitro models

Where's microfluidics? Am I in the wrong session?

人体纤毛组织的高通量微流控表型

Those are in fact necessary ground work before we carry out the painful fun labor-intensive work
(in a way we prefer) because...

- Need to show fluid mechanics are universal factors AND give reproducible quantitative metrics;
- Want to culture and analyze as many cells as close to in-situ as possible with best optical clarity;
- Want live high-speed footage at the same time as time lapse tracking of PRIMARY cell cultures;
- Want to resolve multiscale details and get physically interpretable features ... ...

Possible Solutions:

 - pure algorithmic approach: end-to-end deep learning (still at nematode level w/o HQ data/model\(^*\))
 - bio-engineering tissues: inverted culture chips\(^1\),  folding membrane\(^2\) ... ...

  • idea: perform the analogue of single-cell omics but for ciliary movements?

\(*\):
Midtvedt, et al., Nat. Commun. (2022)
Pineda, et al., Nat. Mach. Intell. (2023)
Alonso, et al., Commun. Biol. (2023)
Weheliye, et al, bioRxiv (2024)
Yu, et al., Sci. Rep. (2025)
Deserno, et al, bioRxiv (2025)

\(1\): Kurmashev, et al, Hierlemann, Adv. Mater. Technol. (2024)

\(2\): Causa, Das, et al., Cicuta, PNAS (2025)

人体纤毛组织的高通量微流控表型

High-throughput single-cell mechanical analysis

In Vitro
Patient-Derived
Primary Cell
Cultures

Text

Microfluidics- Trapped
Dissociated
in vitro
Ciliated Cell

Text

sync.

dexioplectic

'antiplectic'

'symplectic'

low beat freq.

low density

incoherent polarity

low amplitude

2025-07-07 © Feng Ling, Nawroth Lab, Omran Lab

 PRELIMINARY RESULTS / DO NOT USE

2025-07-07 © Feng Ling, Nawroth Lab, Omran Lab

2025-07-07 © Feng Ling, Nawroth Lab, Omran Lab

10 μm

simulation

simulation

广告:跨尺度生物力学建模与高通量表型

光学仿真
合成数据

 

 

跨尺度
力学建模


 

体外模型
高速显微

 

 

纤毛姿态
反演计算

 

 

微观动力
学参数

 

 

 

分子马达
超分辨成像

 

 

光学仿真
合成数据

 

 

跨尺度
物理模型


 

纤毛姿态
反演计算

 

 

细胞黏液微流变测量

鱼群运动降阶模拟

 

 

 

 

 

 

 

 

年底将加入南开大学物理科学院主攻:

  • 纤毛分子马达的力学调控机制
  • 人体纤毛协同的主导耦合力
  • 运动纤毛疾病的测评与分型

 

 

 

 

 

 

 

 

还将开展以下理论、计算为主研究:

  • 软物质活性物质的连续场论
  • Toy models与微、介观RL应用
  • 微量流体高通量微流变测量

Funding Agencies

Collaborators & Acknowledgements

ERC StG 950219
PoC 101212905

NIH R01
HL152633

NSF 160844

ARO W911NF-16-1-0074

ONR N00014-17-1-2062

Thanks for staying to the end!

bye-bye!

欢迎与各位专家交流合作

Yohannes Tesfaigzi
(Harvard Medical School)

Sylvester Holt / Vandana Kaushal
(University of Copenhagen)

Heymut Omran / Sebastian George
(Muenster University Hospital)

Ruth Olmar / Jaboreck Mark-Christian
(Hannover Medical School)

满怡 (北京大学)

郭涵亮 (Ohio Wesleyan University)

 Michael J. Shelley
David Stein
(Flatiron / NYU Courant)

Sebastian Fuerthauer

(TU Wien)

Amy L. Ryan

(University of Iowa)

Kakani Katija (MBARI)

Margaret McFall-Ngai
(Carnegie/Caltech)

生物物理大会2025

By Feng Ling

生物物理大会2025

  • 207