What's new in APA 7th ed.

Lisa Demczuk, University of Manitoba Libraries
https://apastyle.apa.org/products/publication-manual-7th-edition
https://slides.com/lisadem/deck-a9c94b



Spiral, tabbed
Hardcover or Paper
Ebook
https://apastyle.apa.org/
APA Today
- Quick review of APA basics
- Highlights of 7th ed. changes
- Using the 7th ed.
- References & in-text citations
- Manuscript preparation
- Style, writing, & grammar
- Publication process
- Resources
APA Review
Reference list format
Author name format
Book title
Text spacing
Double-spaced, hanging indent (0.5" or 1.27 cm)
Surname, Initial. e.g. Author, A. A.
Italicized title in sentence case.
Double-spaced
In-text citations
Author-Date (Smith, 2019)
click text for answers
Highlights 7th ed.
- running head simplified for professional papers; none for students
- singular "they" is endorsed
- one space after a period at end of sentence
Citing & References
- in-text citations simplified
- guidance on citing Indigenous Traditional Knowledge
- DOI guidance updated with new format
- up to 20 authors included in reference entry
- streamlined book and article references
Writing & Manuscript
In-text Citations
- author-date citation system
Parenthetical: (Author, Date) Narrative: Author (Date)
- multiple sources in alpha order separated by semicolons
(Adams et al., 2018; House, B., 2019; Xu, X., 2015)
- & between 2 authors
(Shumway & Shulman, 2007)
- 1st author plus et al. when >= 3, right from first citation
(Neufeld et al., 2019) in-text citation for work by K.H.S. Neufeld, D. Gaucher, K.B. Starzyk, G.D. Boese.
- personal communication, general mention of websites cited but not in reference list
References
What do you need to build a reference?
Author: Who is responsible for this work?
Date: When was this work published?
Title: What is this work called?
Source: Where can I retrieve this work?
1.
2.
3.
4.
click numbers for answers
1
2-20
21+
- separate each author with comma
- ampersand (&) before final author
- list first 19 authors, insert elipsis (...) before final author
- Surname, Initial. (Author, A. A.)
Authors
click text for examples
Books
-
all books: no publisher location, only publisher
-
online/ebook: provide DOI or URL in hyperlink format, e.g. https://doi.org/xxxxx.
No "DOI" label required.
Do not include ebook format, platform, or device.
-
book from research database: do not include database information in the reference; treat as print if no DOI or accessible URL.
Exception: databases with original, proprietary content or limited circulation, e.g. ERIC.
Parenthetical:
(Riegelman & Albertine, 2008)
Narrative:
Riegelman and Albertine (2008)
Parenthetical:
(van Zyl et al., 2016)
Narrative:
van Zyl et al. (2016)
Examples
Parenthetical:
(Rabinowitz, 2019)
Narrative:
Rabinowitz (2019)
Periodicals
-
all articles: include issue number if provided
-
all articles: include DOI if one is available: https://doi.org/xxxxx
Do not add "Retrieved from" or "Accessed from".
Links can be live or plain text. -
no DOI: if no DOI include URL if it works for readers.
-
from research database: do not include database information unless proprietary, original content (ex. UpToDate)
- article number: include article number if provided instead of page ranges. Ex. Article e0193972
Examples
Parenthetical:
(Neufeld et al., 2019)
Narrative:
Neufeld et al. (2019)
Parenthetical:
(Jerrentrup et al., 2018)
Narrative:
Jerrentrup et al. (2018)
Examples
Parenthetical: (Stein & Taylor), 2019)
Narrative: Stein and Taylor (2019)
Websites
- provide as specific a date as possible for the webpage
- include retrieval date only for sites where contents are updated over time
Parenthetical:
(Fagan, 2019)
Narrative: Fagan (2019)
Parenthetical:
(World Health Organization, 2018)
Narrative: World Health Organization (2019)
Social Media
- retain hashtags and links
- include username in square brackets
- specific date if possible
- up to 20 words of the post
- include format of media and site name
Parenthetical:
(APA Databases, 2019)
Narrative:
APA Databases (2019)

Traditional Knowledge or Oral Traditions of Indigenous Peoples
- Recorded & recoverable (print, video, audio)?
Cite in text and list in reference according to format. - Maintain integrity of Indigenous perspectives.
Examine for accuracy and if appropriate to cite and share in a paper. - Not recorded?
Provide detail in the in-text citation to describe and contextualize the information. Use variation of personal communication citation for oral source. No reference list entry.
We spoke with Anna Grant (Haida Nation, lives in Vancouver, British Columbia, Canada, personal communication, April 2019) about traditional understandings of the world by First Nations Peoples in Canada. She described . . .
Younging, G. (2018). Elements of Indigenous style: A guide for writing by and about Indigenous Peoples. Brush Education.
click title for example
Manuscript Preparation
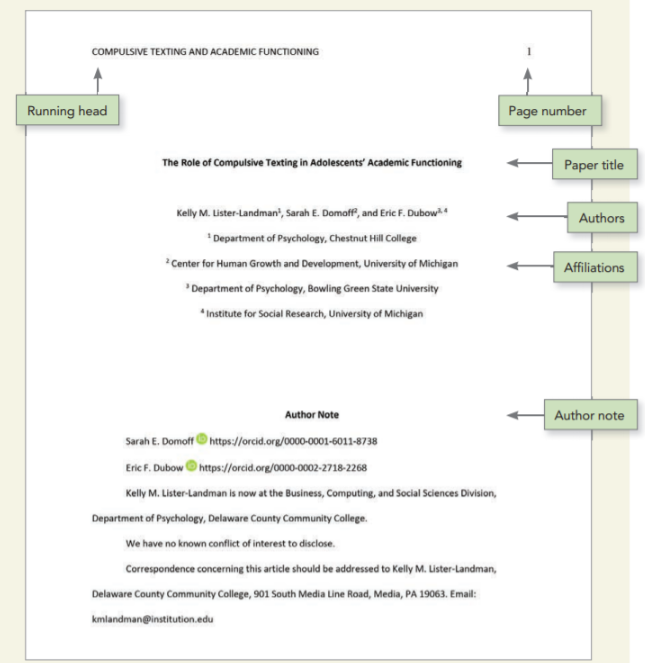
Professional Paper
Title Page
Author note
Page headers with running head in all caps (no label)
Page numbers
Font flexibility
Sample Professional Title Page
Manuscript Preparation
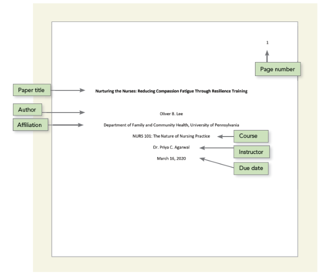
Student Paper
Title Page
Author, course, instructor, due date
Page numbers
No running head
Font flexibility
Sample Student Title Page
Headings
Centered, Bold, Title Case Heading
Text begins as a new paragraph.
Flush Left, Bold, Title Case Heading
Text begins as a new paragraph.
Flush Left, Bold Italic, Title Case Heading
Text begins as a new paragraph.
Indented, Bold, Title Case Heading, Ending With a Period. Text begins on the same line and continues as a regular paragraph.
Indented, Bold Italic, Title Case Heading, Ending With a Period. Text begins on the same line and continues as a regular paragraph.
Level 1
Level 2
Level 3
Level 4
Level 5
Headings
- 3 levels of heading is average
- descriptive & concise
- short student papers may not need headings
- create accessible headings with Word
Professional sample paper
https://apastyle.apa.org/style-grammar-guidelines/paper-format/sample-papers
Level 1
Level 2
Level 3
Level 2
- singular "they" endorsed for inclusivity as gender-neutral pronoun
- do not use "he" or "she" as generic third person pronouns
Writing & Grammar
- accurate, clear words free from bias or prejudice
- prefer descriptive phrases rather than labels, "people living in poverty" not "the poor"
- appropriately specific, such as exact age ranges, e.g. 65-80 years old, rather than over 65
New chapter on bias-free language guidelines to encourage authors to write about people with inclusivity and respect.
Journal Article Reporting Standards
- guidelines for authors, reviewers, and editors
- supports ethical, high quality research and transparent reporting of research studies
- updated/created 2018
- quantitative, qualitative, and mixed methods
- includes meta-analyses
- in the Manual and also website https://apastyle.apa.org/jars



Mechanics of Style
- Leave one space after a period. Then start the new sentence.
- quotation marks instead of italics for linguistic examples
not
- serial comma between elements in series of 3 or more items
"they"
they
I like to bake cookies, cakes, pies, and pastries.
I like to bake cookies, cakes, pies and pastries.
not
Publication Process
- adapting a dissertation or thesis into a journal article
- selecting a journal for publication
- current process and policies for article submission
- sample cover letters and responses to reviewers
- sharing and promoting work following publication
https://apastyle.apa.org/style-grammar-guidelines/research-publication/cover-letters#samplecover
Resources
APA Style https://apastyle.apa.org/
- style & grammar guidelines
- instructional guides, handouts and sample papers!
- blog answering common questions
UM Libraries
Learning at the Libraries Citation Guide
APA Guide Purdue Online Writing Lab
- update available soon


APA 7th ed.
By lisadem
APA 7th ed.
- 148