E se a menor distância entre dois pontos não for única?
A geometria do táxi e suas contribuições
para o ensino de matemática
Junho de 2025

Apresentação


Lucas Henrique Viana
Leandro Mário Lucas
Doutorando em Ensino - RENOEN/UEPB
Mestre em Ensino de Ciências e Educação Matemática (UEPB)
Professor do curso de Lic. em Matemática - UEPB/Campus I
Doutorando em Ensino - RENOEN/UEPB
Mestre em Ensino de Ciências e Educação Matemática (UEPB)
Professor da Educação Básica do Estado da Paraíba
Roteiro
- Apresentação
- Discussões teóricas
- Atividades práticas
- Discussão coletiva
- Avaliação
- Considerações finais
Apresentação
Você sabia que existe mais de um tipo de Geometria?
Usualmente, em muitos conteúdos da Matemática, trabalhamos com a geometria EUCLIDIANA

Retirado de: https://br.pinterest.com/pin/675258537854832617/. Acessado em: 28 abr. 2025
Apresentação
No entanto, nem sempre ela é suficiente para representar a realidade.
Assim, recorremos às chamadas Geometrias Não-euclidianas.

Apresentação
Apresentação
Geometria esférica
Geometria hiperbólica
Geometria do táxi



*Mais recente
Discussões teóricas
Guerra e Ferreira (2024, p. 3) criticam que
o ensino da escola básica torna a geometria euclidiana uma teoria matemática isolada que funciona como argumento indiscutível de validação de procedimentos de outros conhecimentos deixando escapar o seu verdadeiro papel como um modelo, entre muitos outros existentes na matemática, que nos permitem modelar situações, entre elas, as do e para o espaço real em que vivemos e atuamos.
Discussões teóricas
Para Leivas (2019), poucas inovações parecem estar ocorrendo no sentido de expandir os horizontes da geometria que é abordada na educação básica.
Viana (2020) destaca que é necessário buscar explorar a criatividade dos estudantes, de modo que os professores proponham atividades em que seja possível manipular as formas geométricas de diferentes maneiras.
Discussões teóricas
O trabalho com temáticas não euclidianas permite a ampliação de horizontes, transcendendo e aprimorando propostas pedagógicas tradicionais, de modo a revelar uma face da geometria que muito se conecta ao dia a dia dos educandos.

Discussões teóricas
Segundo Reinhardt (2005, p. 38, tradução nossa),
A geometria do táxi se trata de uma geometria não-euclidiana que é acessível de uma forma concreta e que se distancia em apenas um axioma da geometria euclidiana em sua estrutura básica.
Os pontos são os mesmos, as linhas são as mesmas e os ângulos são medidos da mesma maneira.
Apenas a maneira como a distância é calculada é que se diferencia.
Geometria do táxi

Discussões teóricas
A Geometria do Táxi foi criada pelo matemático alemão
Hermann Minkowski (1864-1909)
* foi professor de Albert Einstein

Atividades práticas
Imagine que um motorista de Uber precisa chegar no menor tempo possível até determinado ponto da cidade.
Qual seria o menor caminho possível?

DESAFIO 1
Utilizando o mapa da folha que você recebeu, descubra o total de caminhos do
posto de combustível até a maior casa do bairro

Atividades práticas
DESAFIO 2
Tente mapear este bairro, de modo a identificar qual o total de menores caminhos para cada esquina, partindo da maior casa.

Atividades práticas

Atividades práticas




Observe

Propriedades
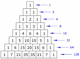
1. Todas as linhas têm o número 1 como seu primeiro e último elemento.
2. O restante dos números de uma linha é formado pela adição dos dois números mais próximos da linha acima.
3. Os elementos de uma mesma linha equidistantes dos extremos têm valores iguais.
n
5. A soma dos elementos de uma linha será igual a 2
4. Quando alinhados à esquerda, os números somados de cima para baixo na diagonal resultam no que fica imediatamente abaixo do fim da linha diagonal

1. Todas as linhas têm o número 1 como seu primeiro e último elemento.

2. O restante dos números de uma linha é formado pela adição dos dois números mais próximos da linha acima.

3. Os elementos de uma mesma linha equidistantes dos extremos têm valores iguais.

4. Quando alinhados à esquerda, os números somados de cima para baixo na diagonal resultam no que fica imediatamente abaixo do fim da linha diagonal

n
5. A soma dos elementos de uma linha será igual a 2
Você já ouviu falar em triângulo de Pascal?

Observe que, na Geometria do Táxi, cada trajeto que fazemos é composto por caminhos na horizontal (h) e vertical (v)
h h h v v v
v v v h h h
h v v v h h
Atividades práticas
Podemos então verificar o total de combinações por meio da análise combinatória:
-
hhhvvv
-
hhvhvv
-
hhvvhv
-
hhvvvh
-
hvhhvv
-
hvhvhv
-
hvhvvh
-
hvvhhv
-
hvvvhh
-
hvvhvh

-
vhhhvv
-
vhhvhv
-
vhhvvh
-
vhvhhv
-
vhhvvh
-
vhvvhv
-
vvhhhv
-
vvhvhh
-
vvvhhh
-
vvhvhh
Atividades práticas
Apresentação
Uma outra opção
-
hhhvvv
-
hhvhvv
-
hhvvhv
-
hhvvvh
-
hvhhvv
-
hvhvhv
-
hvhvvh
-
hvvhhv
-
hvvvhh
-
hvvhvh
-
vhhhvv
-
vhhvhv
-
vhhvvh
-
vhvhhv
-
vhhvvh
-
vhvvhv
-
vvhhhv
-
vvhvhh
-
vvvhhh
-
vvhvhh

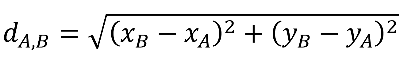
E a distância?
Será que é calculada de maneira diferente?
Na Geometria Euclidiana, a distância NO PLANO é calculada da seguinte maneira:
A (1, 2) B (3, -3)


Atividades práticas
Na Geometria do Táxi, a distância é calculada de uma forma diferente:
A (1, 2) B (3, -3)


Atividades práticas
Atividades práticas
Uber Geométrico

Atividades práticas
Regras
1. O jogo terá um total de SEIS rodadas;
2. Podem jogar de duas a três pessoas;
3. Os jogadores devem considerar que as corridas ocorrerão apenas pelos menores caminhos;

Atividades práticas
Regras
4. Todos os jogadores iniciam o jogo na origem (0, 0);
5. As pontuações dos jogadores serão resultantes da soma das distâncias da localização inicial até o passageiro e do passageiro até o seu destino;
6. Ao finalizar a corrida, o motorista deverá permanecer no lugar onde deixou o passageiro, e a próxima corrida irá partir deste local.

Atividades práticas
Preparação do material
1. Posicione os carros na origem do mapa (0,0);
2. Escolham lugares aleatórios para os DOIS locais de bônus e para os TRÊS locais de surpresa;
3. Em sua folha de registros, preencha estrategicamente os espaços correspondentes às localizações dos passageiros e destinos com sinais de + ou de - .

Atividades práticas
Utilizando o jogo
1. Em sua vez, o jogador deverá lançar um dado branco e um azul. O branco irá definir a coordenada X do passageiro e o azul a coordenada Y. Esses valores deverão ser registrados na folha;
2. Depois, deverá lanças os dados novamente, mas para definir as coordenadas do destino do passageiro;
3. O jogador deve então fazer os cálculos e registrar a pontuação que obteve na rodada.

Atividades práticas
Bônus
1. Caso um passageiro apareça em uma distância de até três unidades, o jogador poderá cancelar a corrida e fazer o processo de busca por passageiros novamente. Esta estratégia poderá ser utilizada apenas até duas vezes ao longo do jogo;

Atividades práticas
Bônus
2. Quando algum dos possíveis trajetos até o passageiro passar por um local de bônus, a pontuação final de sua corrida (ida até o passageiro + ida até o destino) valerá o dobro de pontos;
3. Quando algum dos trajetos até o passageiro passar por um local de surpresa, o jogador deverá ir obrigatoriamente até lá. Ao chegar no local, deverá pegar uma carta e, depois, seguir para buscar o seu passageiro, a não ser que a carta o impeça.

Discussão
1. Quais as contribuições da Geometria do Táxi para o ensino de matemática?
2. De que forma você trabalharia com este tema em sala de aula?
Referências
GUERRA, R. B.; FERREIRA, R. S. R. Uma reflexão sobre o ensino atual da geometria. REMATEC, v. 19, n. 48, p. 1-16, fev. 2024. Disponível em: https://www.rematec.net.br/index.php/rematec/article/view/595. Acessado em: 22 mai. 2025.
LEIVAS, J. C. P. Educação geométrica: reflexões sobre o ensino e aprendizagem em geometria. Educação Matemática em Revista - RS, v. 1, n. 13, 31 jul. 2012. Disponível em: https://editora.ufpe.br/books/catalog/book/605. Acessado em: 21 abr. 2025.
REINHARDT, C. TaxiCab Geometry: History and Applications. The Mathematics Enthusiast, Missoula, Estados Unidos, v. 2, n. 1, p. 37-74, abr. 2005. Disponível em: https://scholarworks.umt.edu/cgi/viewcontent.cgi?article=1018&context=tme. Acessado em: 20 abr. 2025.
VIANA, L. H. O Pensamento Computacional e as suas conexões com o ensino e a aprendizagem da Geometria. 2020. 238f. Dissertação (Mestrado em Ensino de Ciências e Educação Matemática) — Centro de Ciências e Tecnologia, Universidade Estadual da Paraíba. Campina Grand, 2020.
Agradecimentos
Lucas Henrique Viana
lucas.h.viana@outlook.com
Leandro Mário Lucas
leandrosl.pb@gmail.com

Visite o nosso site: www.grupotdac.com/
E se a menor distância entre dois pontos não for única? A geometria do táxi e suas contribuições para o ensino de matemática
By Lucas Henrique Viana
E se a menor distância entre dois pontos não for única? A geometria do táxi e suas contribuições para o ensino de matemática
- 173