ENkel
ARM
Index

Leerdoelen

  • hoe DE EAI wordt uitgevoerd Uitleggen

  • DUIDEN WAT DE UITSLAGEN BETEKENEN

  • VERSCHILLENDE VORMEN VAN VAATLIJDEN ONDERSCHEIDEN

  • Herkennen Wanneer EAI niet betrouwbaar is

Quiz

Wat is de besparing als PAV

diagnostiek in 1e lijn plaatsvindt

  1. 8.000

  2. 80.000

  3. 800.000

  4. 8.000.000

Quiz

130

130

102

105

115

110

Wat is de EAI rechts?

  1. 102/130

  2. 105/140

  3. 105/((130+140)/2)

  4. 102/((130+140)/2)

140

Quiz

Patiënt heeft DM, hoe beinvloed dat de meting?

  1. Door stijve vaten wordT PAV gemist

  2. DOOR STIJVE VATEN WORDT PAV onterecht Gevonden

  3. Door Slappe vaten wordt PAV gemist

  4. Door Slappe vaten wordt PAV ONTERECHT Gevonden

Hoe DEAIn?!

Hoe DEAIn?!

  • NEEM VAN DE ENKEL en de ARMen DE HOOGSTE WAARDE

  • MIDDEL DE waarde van de arm met 2 metingen

  • BEHALVE ALS de 2e meting > 10 mmHG hoger is

    • DAN IS de 2e METING LEIDEND

  • Indien de EAI bij 1e meting uitkomt op 0,8-1,0

    • herhaal dan de meting binnen 1-2 weken en neem het gemiddelde van de 3 metingen

130

102

105

115

110

105

115

130

140

135

Maar wat betekent heAIt...

FONTAINE Classificatie

Fontaine NHG/NVvH
Stadium Klinisch beeld Klinisch beeld chronisch obstructief
I asymptomatisch asymptomatisch
IIa maximale loopafstand ≥ 100 meter
IIb maximale loopafstand < 100 meter claudicatio intermittens
III ischemische klachten in rust en/of trofische stoornissen kritieke ischemie
IV ulcera of necrose of gangreen

Acute ischemie

  1. pijn in rust (Pain)

  2. afwezigheid van voetpulsaties (Pulseless)

  3. veranderingen in kleur (Pallor) en Temperatuur

  4. gevoelsstoornissen in het been (Paresthesieën)

  5. spierzwakte van been/voet (Paralyse)

De 5 P's

Kritieke ischemie

  1. 5 P's

  2. Trofische stoornissen

  3. Fontaine 3

  4. Behandeling 2e lijn

Beharing

Nagels

Wonden

Chronisch obstructief arterieel vaatlijden

  1. Geen klachten in rust

  2. 5 P's bij beweging

  3. Afwijkende EAI

  4. Fontaine 2a of 2b

  5. Nooit meer naar de 2e lijn!

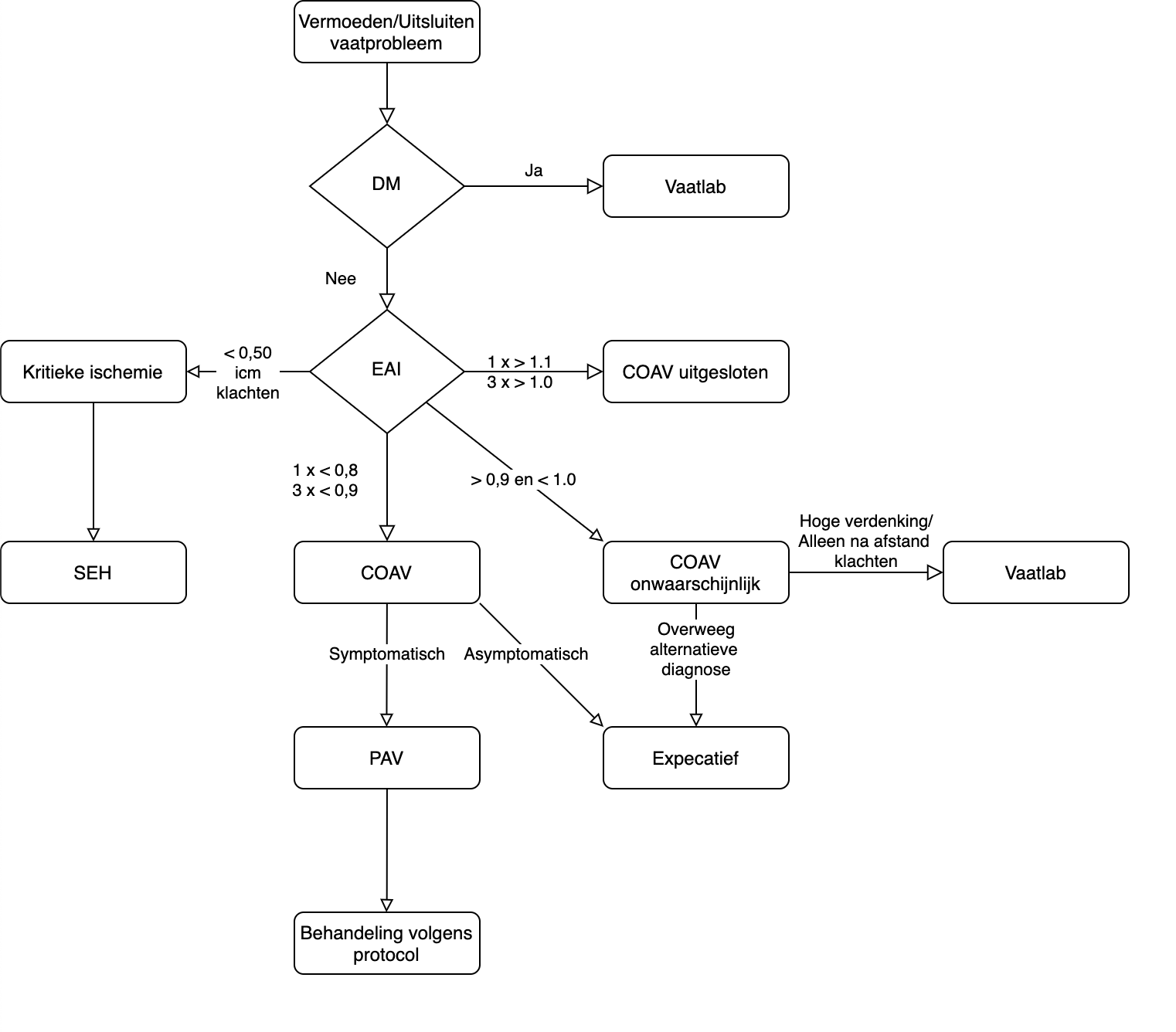
Flow chart

EAINSTINKERS

  1. Diabetes Mellitus

  2. Gebruik de Hoogste Bloeddruk gebruiken in meting

  3. LAGE EAI ontstaat pas bij inspanning (DYNAMISCHE EAI)

  4. Niet roken voor test!?

RESUMEAI

  • hoe DE EAI wordt uitgevoerd Uitleggen

  • DUIDEN WAT DE UITSLAGEN BETEKENEN

  • VERSCHILLENDE VORMEN VAN VAATLIJDEN ONDERSCHEIDEN

  • Herkennen Wanneer EAI niet betrouwbaar is

Literatuur

  1. NHG standaard Perifeer arterieel vaatlijden
  2. NHG video instructie: Meting van de enkel-armindex
  3. Huisartsopleiding: Enkel-armindex meten 
  4. Zinnige Zorg verbetersignalement Perifeer arterieel vaatlijden (PAV)

EAINDE

Onderwijs enkel-armindex

By Martien Oranje

Onderwijs enkel-armindex

De enkel-armindex in de eerste lijn

  • 404