Mobile Networks

Martin Eigenmann

Juni 2015

Agenda

  • Motivation
  • Grundlagen
  • Umsetzung
  • Geniessen

Motivation

8 km

Begriffe

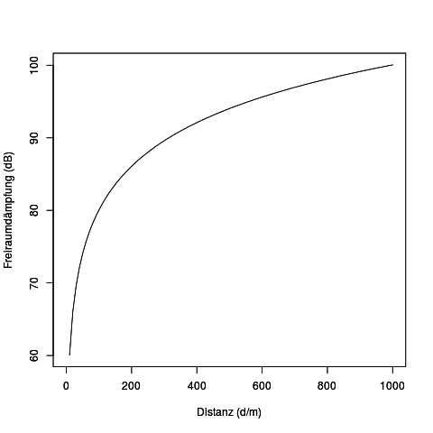
Freiraumdämpfung

dB/dBm/dBi/mW

200 Meter

1000 Meter

8 KM

Takeaways

Abschluss

grosse Distanz überbrückt?

praxistauglich?

Ja

Nein

Fragen

Mobile Networks Seminar

By Martin Eigenmann