SQL Magic Tricks
Partitioned Tables, ColumnStore Indexes, In-memory optimized tables and more

SQL - jak to działa?
szybka przypominajka


Heap Table

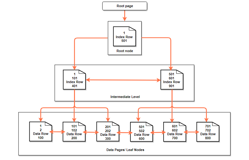
Clustered Index

Non-clustered Index

Partitioned Tables

Co zyskujemy?
- Szybsze selecty
- Szybsze modyfikacje
- Łatwiejsze zarządzanie indeksami
- Możliwość tworzenia tabel "stagingowych"
- Możliwość tworzenia "sliding window"
Partitioned Views

Columnstore Index

Co nam daje Columnstore, gdzie go użyć?
- Możliwość dużej kompresji danych
- Możliwość wykonywania szybkich agregacji
- Średnio opłacalne dla tabel mniejszych niż 102,400 wierszy
In-memory OLTP
In-memory - ograniczenia, zyski, gdzie użyć?
- Na AzureSQL dostępne tylko w warstwie premium
- Bez kluczy obcych między tabelami in-memory i on-disk
- Świetnie sprawdzi się tam, gdzie wykonujemy dużo transakcji na sekundę (BWIN osiągnął 1,2 miliona requestów na sekundę na jednej maszynie)
- No locks - zamiast locków, SQL korzysta z row versions
- Możliwość skonwertowanaia stored procedure do natywnie skompilowanej procedury
- Świetnie sprawdza się z partycjonowaniem (hot, cold)
Przeglądajcie swoje execution plany :)
deck
By Mateusz Turzyński
deck
- 706