Full Stack Gurus
Presented by


Welcome
Michaël Villeneuve
CTO @ ctrlweb

- We're hiring
- We're looking for sponsors
Before we start...
Today
Objectives
- Laravel 5.5 overview
- Vue JS 2.X overview
- Pusher Overview
- Let's build an interactive notification system / chat room
Bonus!
- Lighting Talk - Félix Beaulieu
Environment
- Laravel 5.5
- Vue 2.X
- Ubuntu 16.04
- Git
- PHP 7.1
- Nginx
- MySQL
- MariaDB
- Composer
Vagrant + Homestead box
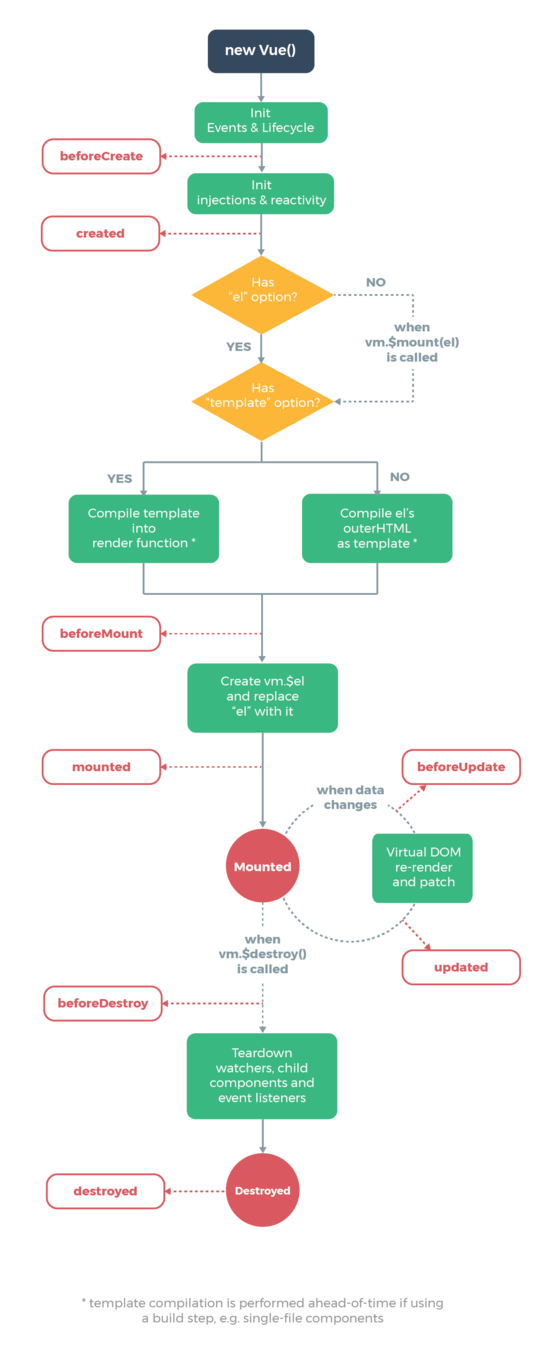
Vue.js

Vue.js (commonly referred to as Vue; pronounced /vjuː/, like view) is an open-source progressive JavaScript framework for building user interfaces.[4] Integration into projects that use other JavaScript libraries is made easy with Vue because it is designed to be incrementally adoptable.
Vue.js

Vue.js is like React!
Performance
HTML & CSS
Scale
Native Rendering
Vue.js is like React!
Performance
HTML & CSS
Scale
Native Rendering

Vue.js is like React!
Performance
HTML & CSS
Scale
Native Rendering
Vue.js is like React!
Performance
HTML & CSS
Scale
Native Rendering
Vue.js is like React!

Vue.js is like React!
php artisan preset react
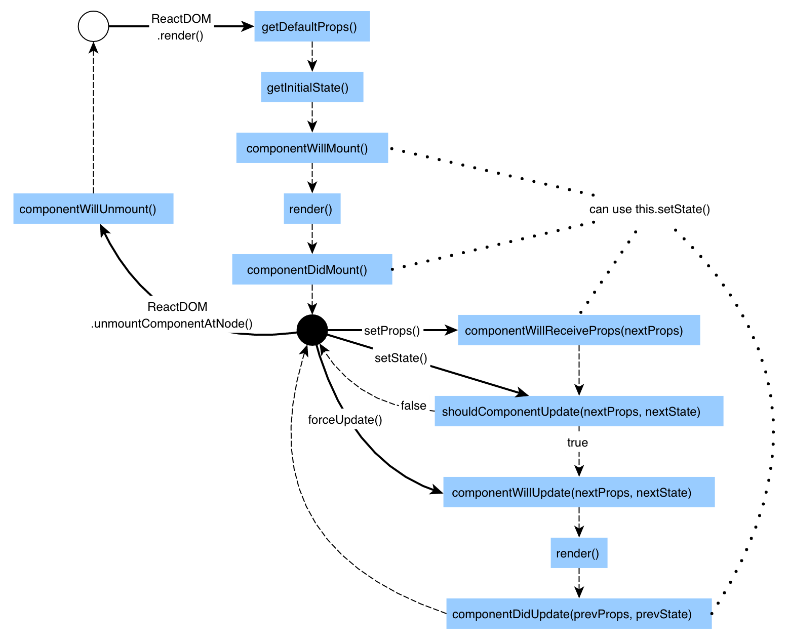
Laravel
Installation
ORM
Security / Users management
$ composer create-project --prefer-dist laravel/laravel my-awesome-idea
$ php artisan serveTesting
Laravel
Installation
ORM
Security / Users management
$ php artisan make:migration create_notifications_table
$ php artisan make:seed NotificationsTableSeeder
$ php artisan migrate
$ php artisan db:seedTesting
Laravel
Installation
ORM
Security / Users management
// Yep that simple
php artisan make:auth
Testing
Let's write our test first
composer require --dev laravel/dusk
// Install
php artisan dusk:install
// Test!
php artisan dusk
Let's create our
first components

Let's put it all together
Merci!
Laravel + VueJS + Pusher = Awesome
By michael-villeneuve
Laravel + VueJS + Pusher = Awesome
https://www.meetup.com/full-stack-gurus-montreal/events/244444604/
- 1,347
