
Sirius
White Dwarf
Sirius from Nashville


Sirius A
"Normal Star"
Sirius B
White Dwarf
Closest White Dwarf
Mroz et. al (2016) Image: (J. Skowron, K. Ulaczyk / Warsaw University Observatory)

Variability Search

Cataclysmic Variables

AM CVn
- "Normal" Star
- Porb ~ 80 min - 10 hours
- >1000 in the galactic field
- Predicted large # in old Star Clusters
- White Dwarf/Helium Star
- Porb ~ 5 - 70 min
- Poorly understood Outburst
- Type Ia SN and GW Sources
- ~70 in the galactic field
Caltech
Mark A. Garlick
Hydrogen-rich "normal" Star
White Dwarf
White Dwarf
White Dwarf
Vera C. Rubin Observatory

- 20 TB per day
- ~40 billion catalog objects
- Observe the entire southern night sky every three nights.
Transiting Exoplanet Survey Satellite TESS
Astronomical Surveys


Astronomical Surveys

Astronomical Surveys

Unsupervised Time Series Classification

Extract Time Series Features
Cluster Time Series

Unsupervised Time Series Classification


Time-series everywhere
Unsupervised Time-Series Classification
Searching for Exotic Binaries using their light-curves?

Unsupervised Time-Series Classification
Searching for Exotic Binaries using their light-curves?

JD - 2458636
Szkody et. al (2020)

Magnitude

Unsupervised Time-Series Classification
Searching for Exotic Binaries using their light-curves?
- Feature Selection:
- Mean, Max, Min, ...
- Clustering Methods:
- Affinity Propagation algorithm
- K-means
- Distance Metric:
- Time Warp Edit Distance
- Dynamic Time Warping

Unsupervised "Time-Series" Classification
Gaia Spectra
- Feature Selection:
- Mean, Max, Min, ...
- Clustering Methods:
- Affinity Propagation algorithm
- K-means
- Distance Metric:
- Time Warp Edit Distance
- Dynamic Time Warping

Gaia Spectra
Apply new methods?

- Wavelets?
- Gaussian Process + PCA

Information bottleneck method?
Based on mutual information. 1 hyper-parameter.
Extra

NASA
Stellar Remants
White Dwarfs

Mass ~ 1 M☉
Radius ~ 1 R🜨
Radius ~ 1 R🜨
TESS Cadence and Coverage

- Primary mission:
- 2-min selected targets
- 30-min full-frame images (FFI).
- Extended:
- 20 sec selected targets
- 10-min FFI
- Second extended mission
- 200-second FFI
A Binary White Dwarf

Accreting White Dwarf Binaries
Caltech

Semi-detached systems
Gaia:
Mapping the Milky Way

Gaia:
Mapping the Milky Way

Big Data in Astronomy

Astrophysics and Big Data: Challenges, Methods, and Tools. DOI: 10.1017/S1743921316012813


Unsupervised Time-Series Classification

Unsupervised Time-Series Classification

Unsupervised Time-Series Classification


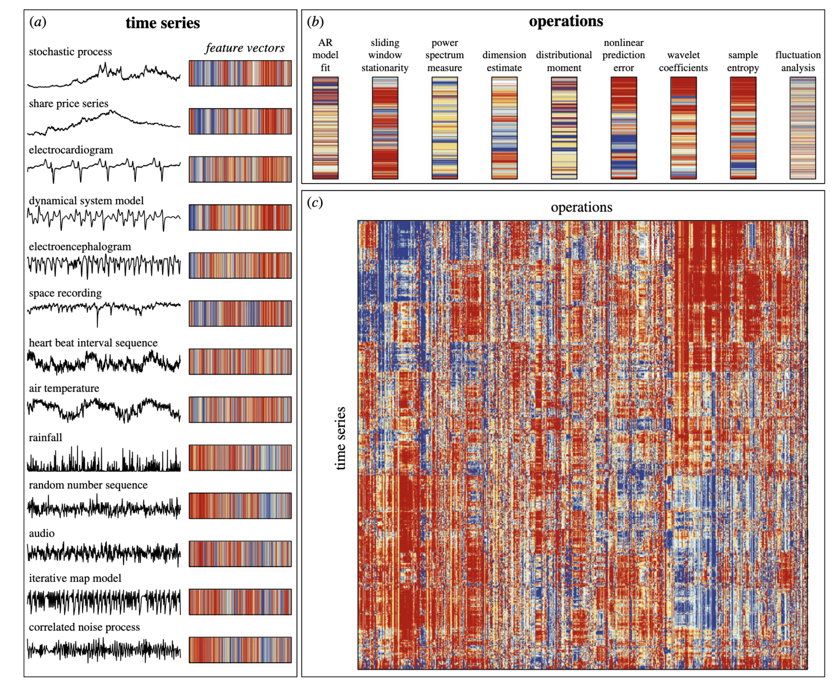
> 1200 Time-Series Features
AM Canum Venaticorum AM CVn
-
White dwarf + White dwarf
-
White dwarf + He Star
-
Orbital Period: 5-70 minutes
-
Rare: 70 Galactic field
Caltech
fisk2025
By mmarcano22
fisk2025
- 203