AI编程:解锁 AI 智能工作中枢
重新定义开发流程,实现效率Ⅹ倍飞跃
xx, xx/xx/2025
How Much Time Do Developers Spend Actually When Writing Code?
Study after study has found that developers spend a significant amount of their time using command-line tools. In their daily work, over 37% of the time spent on coding, debugging, and code maintenance activities involves the use of command-line interfaces.
Planning
13.3%
Writing Code
28.6%
Testing
14.2%
Code maintenance
21%
Stoning at documentation
22.9%
Source: Gartner - "Reducing Cognitive Load for Software Developers"

https://news.ycombinator.com/item?id=44468375
分享计划
- AI编程的现状与历史变革(10min)
- 构建AI智能工作中枢——工具链 (50min)
- 开发流程重塑——X倍效率实践路径 (40min)
- 未来趋势与开发者进化 (10min)
- 演示&交流 (10min)
一、AI编程的现状与历史变革
?
2022年11月30日
OpenAI正式推出ChatGPT(基于GPT-3.5架构),向公众开放测试。该版本迅速引发全球关注,成为首个大规模应用的通用对话AI
2024年2月15日
OpenAI 在毫无预热的情况下突然发布 Sora,并通过官网公开了 48 个由文本生成的视频 Demo。这些视频的逼真度和技术突破性瞬间引爆社交媒体,马斯克、周鸿祎等科技领袖均发文惊叹
2025年1月20日
DeepSeek R1发布,并采用 MIT 协议完全开源,允许商业使用和模型蒸馏。深度求索发布 R1 后数日内迅速成为全球热点。
关键发展历程与里程碑
早期(基础代码补全阶段)
早期的AI编程工具如TabNine和Kite主要提供简单的代码补全功能,基于统计模型预测下一行可能的代码
早期(基础代码补全阶段)
早期(基础代码补全阶段)
AI编程时代开启(2021年)
GitHub Copilot技术预览的发布标志着AI编程时代的正式开启。它基于OpenAI Codex模型(GPT-3的代码专用版本),在540万个公开GitHub仓库上训练,实现了业界首个工业级的AI代码助手
早期(基础代码补全阶段)
AI编程时代开启(2021年)
早期(基础代码补全阶段)
AI编程时代开启(2021年)
商业化进程加速(2022年)
GitHub Copilot正式商业化,吸引了大量付费客户。同年ChatGPT的发布进一步推动了大语言模型(LLM)的普及,为AI编程工具的广泛应用创造了认知基础
早期(基础代码补全阶段)
AI编程时代开启(2021年)
商业化进程加速(2022年)
早期(基础代码补全阶段)
AI编程时代开启(2021年)
商业化进程加速(2022年)
智能体时代(2025年)
AI编程进入了智能体时代。Cursor在2025年6月4日发布1.0正式版,增加了BugBot自动代码审查、后台Agent全面开放等功能,标志着AI编程工具逐步从传统的对话模型向全能智能体转变
早期(基础代码补全阶段)
AI编程时代开启(2021年)
商业化进程加速(2022年)
智能体时代(2025年)
第一次接触 AI



第一次接触 AI



第一次接触 AI





第一次接触 AI

核心特点
自然语言+对话式编程
代码生成与补全
LLM + Agent
支持通过自然语言与开发者进行多轮对话,理解需求并生成代码
能根据开发者提示或部分代码示例,自动生成完整的代码片段或补全代码
已从代码补全扩展到集成开发环境,并引入智能体功能,实现端到端的开发流程
多模态编程
可根据UI设计图等生成前端代码,开辟了编程交互的新可能性
市场规模
- 全球AI编程相关工具市场规模预计从2024年的62.1亿美元增长到2029年的182亿美元,年复合增长率约24.0%。
- 中国AI代码生成市场规模预计从2023年的65亿元人民币增长到2028年的330亿元,五年增长超5倍,年复合增长率约38%。
- 国内开发者使用AI编程工具的比例为30%,而美国已有91%的开发者使用AI编程工具。
效率提升的量化实例
- GitHub Copilot研究表明,使用AI编程工具的开发者生产力提升88%。
- 微软与埃森哲(Accenture)合作研究显示,开发者完成任务数量增加26%,代码提交量增加13.5%。
- 开发者平均每天可节省 2.4小时 的时间,并且 87% 的开发者报告AI工具减少了重复性任务的心理负担。
- AI编程使企业单项目人力成本降低37%,缺陷修复周期缩短62%。
- AI编程可以将开发时间缩短5–10倍,企业开发成本有望降至原来的10%。
二、构建AI智能工作中枢
工具链
- 主流的AI编程工具介绍
- Gemini-CLI :重塑开发者效率
- AI相关工具分享
GitHub Copilot
由GitHub与OpenAI合作推出,基于OpenAI Codex模型(GPT-3的代码专用版本)训练,并嵌入VS Code和GitHub平台。支持25+种主流编程语言
- 代码生成与补全:使用自然语言处理(NLP)生成代码建议或完整代码。可预测下一行代码或生成整个函数。支持实时代码补全、功能生成和调试建议。
- 效率提升方面:能使开发者完成任务的速度提升56%,90%的开发者表示使用后更快完成任务。73%的开发者表示它有助于节省他们的精力。
- 代码质量方面:90%的开发者曾将Copilot生成的代码提交到代码库,表明AI生成代码质量已达生产级水平。微软和谷歌有25%-30%的代码由AI生成。

Cursor
由Anysphere开发,是一款基于Visual Studio Code深度定制的AI编程工具。它集成了多种大语言模型,如Anthropic的Claude 3.5 Sonnet、OpenAI的GPT-4o等,并可接入用户自定义模型
- 代码生成与补全:根据上下文预测下一步编辑,提供准确的代码建议。能够从代码库或文档中获取答案,并引用具体文件,支持通过自然语言指令来编写或修改代码。
- 智能体功能:被誉为“首个代理式IDE”(agentic IDE)。其持续进化的Agent模式已能独立完成从需求分析到部署上线的全流程。
- 代码理解与优化:能够理解项目上下文,提供智能代码建议。支持多模态,可以通过图片识别来提取和理解代码。可分析数十万行代码的依赖关系,实现跨文件智能补全。

Gemini-CLI
谷歌开源智能体框架 Gemini CLI 以"终端原生AI"为核心定位, 是超越代码补全的终端智能体。每日千次免费调用重塑开发者效率,开源7天狂揽5万Star
- 百万级上下文:直接加载整个项目(代码、文档)进行全局分析,一次可分析数万行代码!
- 多模态工具链:能识图、能生图。分析项目输出架构图,根据视觉图生成web页面都是手拿把掐!
- 安全终端操作:命令行终端中,一句自然语言指令自动修复漏洞、分析日志生成报告、将图片生成应用。












> 请参考 @agent.png 这个图标的风格,帮我为"ABI智慧数据分析Agent开发工具"设计一个图标,要求风格一样,图标能够体现功能特性.文件格式为svg.

120+

100~

3000~
Data Source from: chatgpt *
# 分析整个代码库的安全漏洞
gemini "扫描src/目录下所有.py和.js文件的安全漏洞,输出TOP10风险报告"
# 撰写项目文档
gemini "分析当前项目,输出详细的文档,保存在/docs目录下,格式为Markdown格式,并更新README.md中的链接"
# 整理旧项目文档
gemini "将/docs目录下所有.docx文件转换为Markdown格式,提取其中的代码片段到单独的.py文件,并更新README.md中的链接"
# 从设计稿生成完整应用
gemini -i ui_sketch.png "基于此设计稿创建 React + antd 的前端项目,使用Tailwind CSS实现响应式布局"
# 复杂分支管理
gemini "将feature/login分支变基到main,解决所有冲突保留新功能"

安装&使用指南:
https://github.com/google-gemini/gemini-cli
7天5万 Star 缔造终端革命!Gemini CLI 解锁 AI 智能工作中枢,每日千次免费调用重塑开发者效率
https://zhuanlan.zhihu.com/p/1924072346886582893
AI相关工具分享



deepseek
monica
notebooklm

monica
一站式 AI 助手
个性化,便捷,免费


monica
一站式 AI 助手
个性化,便捷,免费


monica
一站式 AI 助手
个性化,便捷,免费


notebooklm
个性化 AI 研究助理
您的研究和思考好帮手

notebooklm



















AI相关工具分享



gemini-cli
monica
notebooklm
三、开发流程重塑
Ⅹ倍效率实践路径
用脚手架
初始化工程
写代码
开发功能
自测
调试
发布
部署
用脚手架
初始化工程
写代码
开发功能
自测
调试
发布
部署
上网查
上网查
用脚手架
初始化工程
写代码
开发功能
自测
调试
发布
部署
上网查
上网查

用脚手架
初始化工程
写代码
开发功能
自测
调试
发布
部署
上网查
上网查

?
先看一个真实案例


业务A
业务X


业务A

业务B
业务X


业务A

业务B

业务C
业务X


业务A

业务B

业务C

业务D
业务X


业务A

业务B

业务C

业务D

业务E
业务X


业务A
业务A
业务A

业务B

业务C

业务D

业务E
业务X



模型上下文协议是一个标准化的接口和框架,允许大语言模型与外部工具、资源和环境无缝交互。
MCP充当了AI系统与外部功能(工具等)的通用连接器,类似于USB-C标准化电子设备之间的连接。
Model Context Protocol
给LLM插上翅膀,扩展无限可能
为什么需要 MCP ?

为什么需要 MCP ?


MCP 架构


MCP 架构

- MCP Host (宿主)
- MCP Client
- MCP Server













0









0










0











0












0













0














0















0
















0

















0






- 研发:接口管理平台 + MCP
gemini "帮我实现xx接口调用,返回数据yy处理"- 研发:中间件、共享组件 + MCP
gemini "使用人员选择器组件开发当前的用户权限设置功能"- 运维:运维管理平台 + MCP
gemini "执行当前项目单元测试,如果测试通过,部署到测试环境"- 产品:产品设计说明 + MCP
gemini "根据xx工具产品设计说明书,实现xx工具添加智能体的功能"- 测试:测试用例管理 + MCP
gemini "根据xx工具产品测试用例,分析当前项目存在的缺陷"- 销售:内部运营数据库 + MCP
gemini "查询最近三个月订单量TOP10客户"- 行政:企业内知识库 + MCP
gemini "新人入职培训需要准备哪些内容"
LLM+Agent+MCP
与AI讨论需求
AI帮写
开发功能
自测
调试
发布
部署
AI自己解决
AI 自己解决
理解需求,完善系统提示词
与AI讨论需求
AI帮写
开发功能
自测
调试
发布
部署
AI自己解决
AI 自己解决
理解需求,完善系统提示词
LLM
MCP
Web
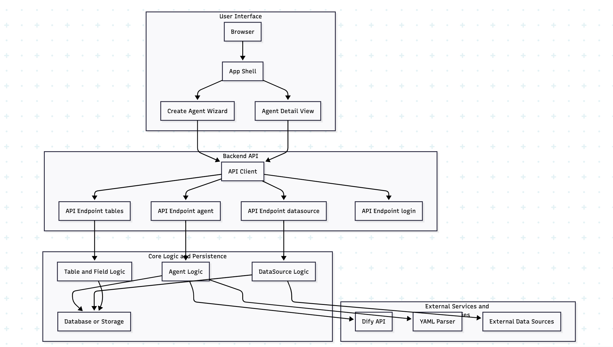
MCP Server 开发实战
https://github.com/morrain/zhihuMcpServer
完全使用AI编程工具开发的一个MCP Server




zhihuMCPServer


Infrastructure
To Client
Tools
login-with-qrcode
二维码登录
get-hot-question
获取热点问题
scrape-webpage
抓取页面内容
publish-answer
发布回答



zhihuMCPServer


Infrastructure
To Client
Tools
login-with-qrcode
二维码登录
get-hot-question
获取热点问题
scrape-webpage
抓取页面内容
publish-answer
发布回答



zhihuMCPServer


Infrastructure
To Client
Tools
login-with-qrcode
二维码登录
get-hot-question
获取热点问题
scrape-webpage
抓取页面内容
publish-answer
发布回答



zhihuMCPServer


Infrastructure
To Client
Tools
login-with-qrcode
二维码登录
get-hot-question
获取热点问题
scrape-webpage
抓取页面内容
publish-answer
发布回答



zhihuMCPServer


Infrastructure
To Client
Tools
login-with-qrcode
二维码登录
get-hot-question
获取热点问题
scrape-webpage
抓取页面内容
publish-answer
发布回答



zhihuMCPServer


Infrastructure
To Client
Tools
login-with-qrcode
二维码登录
get-hot-question
获取热点问题
scrape-webpage
抓取页面内容
publish-answer
发布回答



zhihuMCPServer


Infrastructure
To Client
Tools
login-with-qrcode
二维码登录
get-hot-question
获取热点问题
scrape-webpage
抓取页面内容
publish-answer
发布回答



zhihuMCPServer


Infrastructure
To Client
Tools
login-with-qrcode
二维码登录
get-hot-question
获取热点问题
scrape-webpage
抓取页面内容
publish-answer
发布回答



完成zhihuMcpServer开发需要参考的资料
- MCP 官网文档以及SDK说明:https://modelcontextprotocol.io/overview
- Gemini-CLI 官网文档, MCP Server配置说明:https://github.com/google-gemini/gemini-cli
四、未来趋势与开发者进化
- 技术突破与演进
- 产业专业化发展
- 开发者角色进化
- 技术突破与演进
- 产业专业化发展
- 开发者角色进化
- 多模态编程成为主流:未来的 AI 编程工具将能够同时处理文本、图像、音频和视频等多种模态数据,提供更自然和直观的编程界面,预计在 2019-2030 年间以 32.2% 的年均增长率增长,达到 84 亿美元的市场规模。
- 代理式 AI 编程快速发展:AI 编程工具正从传统的对话模型向全能智能体转变,构建以智能体为核心的生态系统。Gartner 预测,到 2028 年,至少 15% 的日常工作决策将通过代理式 AI 自主完成,82% 的组织计划到 2026 年集成 AI 代理。
- 更深入的底层技术渗透:AI 有望进一步渗透到操作系统开发和底层汇编等更深层次的技术领域。例如,AI 已能辅助生成和优化汇编代码,甚至在某些性能关键场景下取得人类难以实现的效率飞跃。
- 产业专业化发展
- 开发者角色进化
- 市场规模持续增长:全球 AI 编程工具市场预计将从 2024 年的 62.1 亿美元增长到 2029 年的 182 亿美元,年复合增长率约 24.0%。
- “一人公司”的兴起:AI 编程工具显著降低了软件开发的门槛和成本,使得个体创业者能够将创意快速转化为产品,推动更多“一人公司”的出现。
- 行业融合与应用深化:AI 编程将与云计算、大数据等技术深度融合,实现更精准的代码推荐和解决方案。在游戏、IT 外包、操作系统、工业软件和移动互联网等行业,AI 编程技术的渗透率将持续提升。
- 开发者角色进化
- 从代码编写者到AI指挥家:AI 将自动化日常和重复性编码任务,使开发者能够专注于更高价值的活动,例如架构规划、系统集成、战略决策和创意挑战。人类开发者将更像一个“指挥家”,指挥和引导 AI 智能体的“AI 赋能管弦乐队”。
- “进化而非消灭”:多数分析认为,短期内 AI 不会大规模取代程序员,而是会推动其角色演变。AI 技术正助力而非取代开发人员,让他们能专注于系统优化和创新。
- 新兴技术技能:包括有效与 AI 工具交互的提示工程、识别和修复 AI 生成代码中安全漏洞的安全意识、理解和验证 AI 生成代码质量的代码审查,以及从代码编写转向系统设计和业务理解的架构思维。
演示&交流
-
AI 的发展日新月异,AI 编程工具层出不穷,AI编程正重新定义开发者的生产力边界。其价值不仅在于替代重复劳动,更在于将自然语言转化为可执行的技术决策。
-
当开发者打造完成属于自己的智能工作中枢,便得以释放创造力于真正需要人类智慧的战略性任务,这正是"AI重塑开发者工作流程"的终极要义。
ai-coding
By morrain
ai-coding
- 75