Introduction to Blender
Form 3 - Computer
2023-2024
Floor 4 - Computer Room
Mr. Peter

Outline
Outline
Blender Animation - Timeline and Key frame

1
Blender Animation - Ex14
2
Blender Animation - Ex14
Ex14 - Cube moving

Blender Animation - Ex14
Ex14 - Cube moving

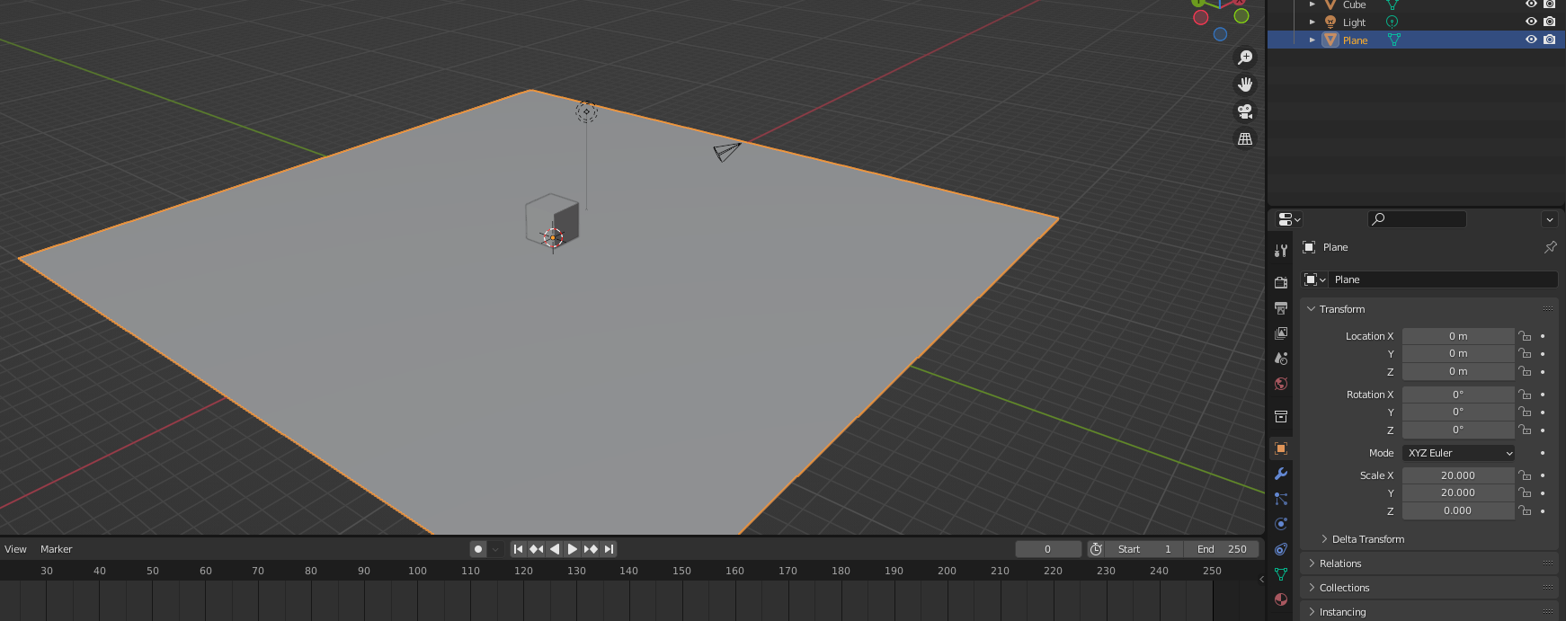
2. Set X and Y scale of the plane to 20
1. Add Plane
Blender Animation - Ex14

Setting the scene
2. Set the Z axis of the cube to 1m.
1. Select the cube
Blender Animation - Ex14

Setting the scene
Blender Animation - Ex14

Duplicate the light bulb to illuminate the scene.
Setting the scene
Blender Animation - Ex14
Animate the cube - Frame 1 ~ 120
Set the End frame is 120
That means the animation duration is

Blender Animation - Ex14
1. Select the cube
Animate the cube - Frame 1

Press the "i" key to open the menu and insert a keyframe.
2. Focus on the frame 1.
3.
Blender Animation - Ex14
Animate the cube - Frame 24

Enable the auto-keying button, which automatically adds a keyframe when the object's state changes.
Blender Animation - Ex14
Animate the cube - Frame 24


1. Select the cube
2. Focus on the frame 24
3. Change to rotation Z to 720
Blender Animation - Ex14
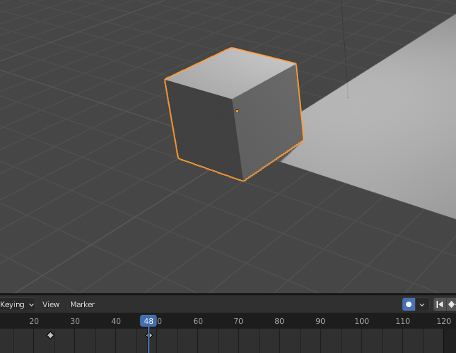
Animate the cube - Frame 48
1. Select the cube
2. Focus on the frame 48
Location
X: -20m, Y: 20m, Z: 1m


Rotation Z: 0
Blender Animation - Ex14
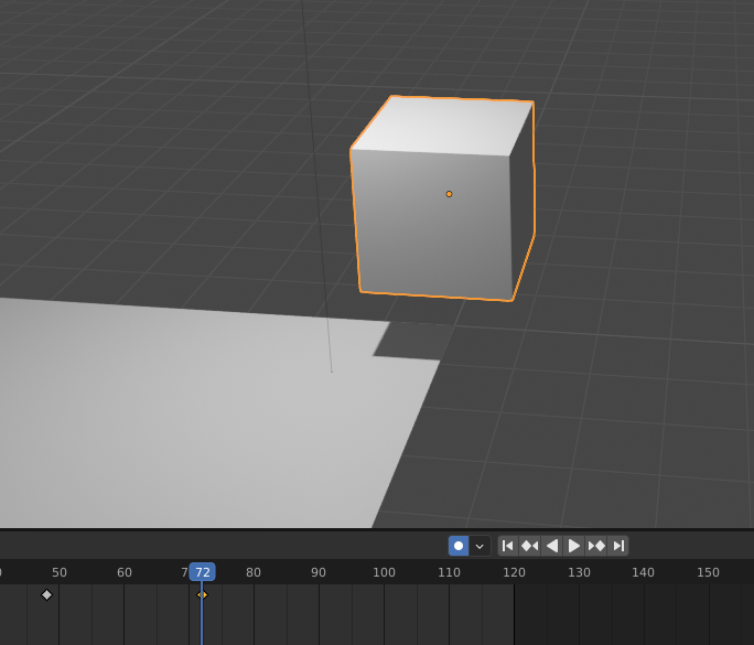
Animate the cube - Frame 72
1. Select the cube
2. Focus on the frame 72
Location
X: 20m, Y: -20m, Z: 2m
Rotation:
X: 720, Y: 720, Z: 720


Blender Animation - Ex14
Animate the cube - Frame 96
1. Select the cube
2. Focus on the frame 96
Location
X: 20m,
Y: 20m,
Z: 2.5m
Rotation:
X: -360, Y: -360, Z: -360


Scale:
X: 2, Y: 2, Z: 2
Blender Animation - Ex14
Animate the cube - Frame 120
1. Select the cube
2. Focus on the frame 120
Location
X: 0m,
Y: 0m,
Z: 1m
Rotation:
X: 0, Y: 0, Z: 0
Scale:
X: 1, Y: 1, Z: 1


Press the Space key to play the animation, and save it before moving on to the next part.
Blender Animation - Ex14
Blender Animation - Ex14
Animate the camera

Select the camera
Blender Animation - Ex14
Animate the camera
Watch to the camera view

Blender Animation - Ex14
Animate the camera

Blender Animation - Ex14
Animate the camera

Press N key to popup the menu
1.
Blender Animation - Ex14
Animate the camera

1.
Click View option
2.
Press N key to popup the menu
Blender Animation - Ex14
Animate the camera

1.
Click View option
2.
Press N key to popup the menu
Check the Camera to view checkbox
3.
Blender Animation - Ex14

Animate the camera
Define 6 keyframes by changing the camera position on different frames.
Note: The first and last frames are the same.
End :)
F3 - Introduction to Blender
By Mr Peter
F3 - Introduction to Blender
- 489