HEA Fellowship PRLT
A Transition Journey of a Distance Learning Course
- Nan Zhang
Context
The programme background
- two-year level 7 learning programme
- 6 20-credit modules
- 10 weeks
- 3 core modules and 3 optional modules
The audiences
- medical doctors, nurse practitioners and other health professionals globally
Distinctive features
- distance learning
- 2-day introductory lecture series
- Group discussions

The Mapping Process
Curriculum Map

- Organise the Subject Matter Expert’s teaching materials into an overview of the core concepts and learning objectives for each module.
- The mapping process facilitates the task of identifying the units into which each module can be chunked for effective online delivery.

Course Map
Advantages
- An unambiguous representation of the curriculum content and a clear blueprint
- Make available to students
- Learning objects that are created clearly meet the educational requirements of the curriculum.
- Blueprints for the development
- Act as the template for the final Learning Central course page
- Module timetable, an invaluable visual framework that both students and staff can use to keep track of their progress through a course
Mapping process outputs

- Curriculum maps
- Course maps
- Instructional design strategies
- Blueprint for development
Instructional Design
Modulariy
- Courseware can easily be updated
- Promotes re-use of learning units across other modules or courses
- Conditional paths to be defined through the materials in relation to formative assessments
- Richer online learning and Problem-based activities

ABC Curriculum Design Toolkit

- Acquisition
- Collaboration
- Discussion
- Investigation
- Practice
- Production
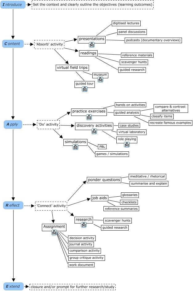
iCare Model
- I = Introduction
- C = Content
- A = Apply
- R = Reflect
- E = Extend

Multimedia Design and Development
ADDIE Model
- Analysing
- Designing
- Developing and producing
- Implementing
- Ongoing maintenance


Digitise Presentation

Self-paced online tutorials
Using Xerte


Using Video

Screencasts

Guided Instruction

Course Showcase

The Course Page

Course Timetable


Learning Units


Group Discussions
Assessments
Personal Portfolios
Discussions
40%
10%
Personal Assignment
25%
Summative Assessment
25%

Support
Summary and Thoughts
Motivation and lack of engagement
- What are the different ways in which students remain digitally engaged?
- How can we create an online engagement experience that kick-starts and maintains motivation?
- Are there technology or tools can help with boost the engagement
Involve Students
- engage students in the co-design process
- engage students in the assessment process - EAT framework
Summary
Thoughts and Discussions
Nan's PRLT
By Nan Zhang
Nan's PRLT
- 138