How Are You Today
An Open-Source Surveying Tool For Monitoring Covid Spread
How Are You Today (intro)
A street-level monitoring tool for corona war rooms, for fighting the spread (esp. in high-risk congested areas).
Some use cases,
1. Generate street-level heatmap of COVID spread
2. Identify potential COVID patients early on by self-disclosure
3. Generate feedback on Govt. initiatives in the community.

ARE YOU OR IS SOMEONE IN YOUR FAMILY EXPERIENCING A FLU-LIKE SYMPTOM?
1 - YES
2 - NO
How it works (high-level view)
Daily, 40+ age members of the community answer one important question on a vernacular IVR call (or WhatsApp).
How it works (high-level view)
This when plotted on a map, generates the data for monitoring covid spread.

Proposal Details
Problems
- It is hard to actively monitor for COVID spread.
- It is hard to understand the awareness levels of the community.
- There is a need for active feedback collection about the implementation of government initiatives on the ground.
( COVID in Low-Income Areas )
Solution
- Collect survey data (one question only) on IVR or WhatsApp daily.
- Create a backend system of monitoring and alerting (on a street-level view).
- Optionally, do lucky draws for participating contestants for increased compliance.
Solution
System Design
Daily surveys will allow survey creators to segment the audience and craft customized surveys that answer relevant questions.

Short Surveys on IVR
- Surveys in vernacular language, usually of 1-2-3 questions.
- For a person, who has not witnessed a symptom, the survey will ask - If they or anyone around has a COVID symptom.
- Optionally we can also ask for a feedback for improving govt. activities on the ground, from a few respondents.
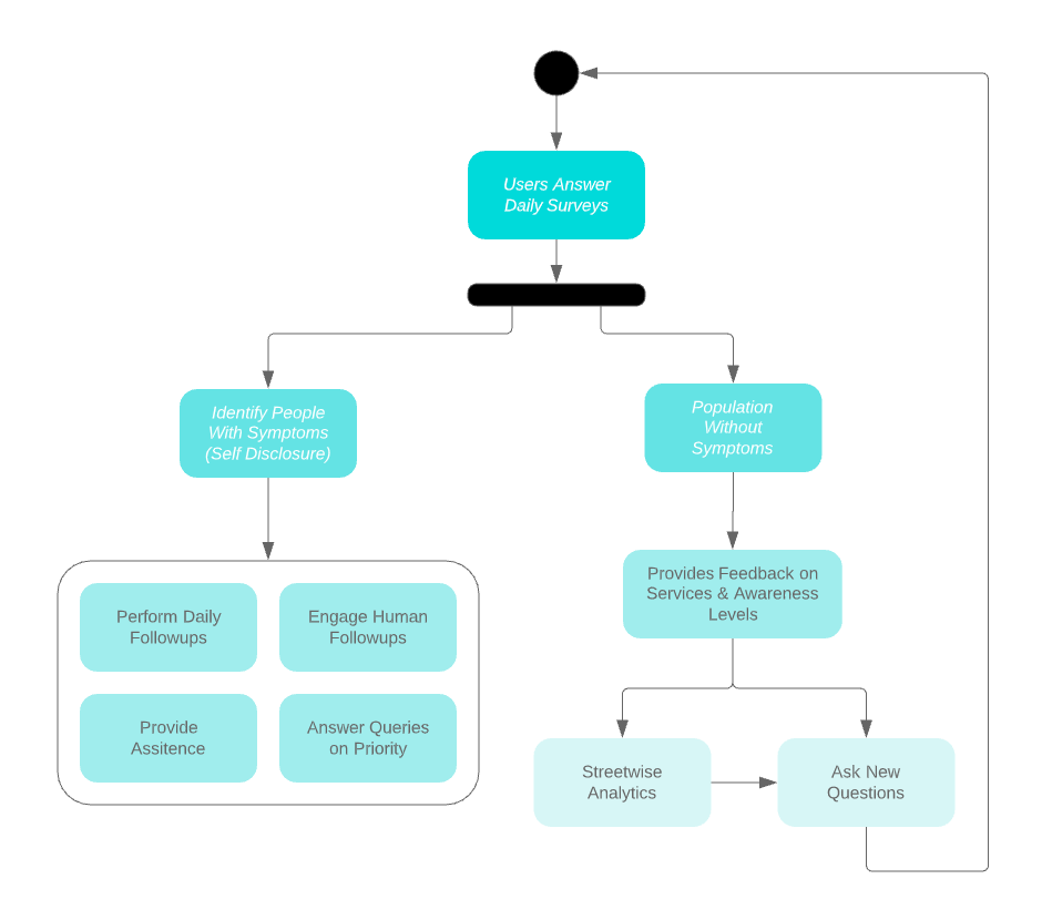
Work Flow

Act on symptom reporting
- When someone reports a symptom, a human caller can call them and talk to them in detail to understand their risk.
- A street-level spread of corona cases can also augment the risk determination.
- We can create a vernacular or audio-based Whatsapp group to answer queries of high risk population, etc.
Street-level analytics
- The street-level data can be generated by clubbing phone numbers (KYC) with voters card information and stored in a GPS database
- The survey data is augmented by the GPS database to generate a street-level view of COVID spread, awareness and feedback from the community.
Implementation
- We will partner with govt. or NGO that uses it on the ground (say in a slum)
- The partner organization bear's the operational costs of making the IVR calls
- We will provide support for the software and analytics
Who are we?
- Open source enthusiasts
- Volunteers (not a company)
- Looking for helping out
Useful links
Get in touch
Email: navalnovel@gmail.com
Phone number: +91-9560375909
Current Location: New Delhi
LinkedIn: https://www.linkedin.com/in/navalsaini
How Are You Today
By Naval Saini
How Are You Today
A gamified solution for HEALTH MONITORING & ALERTS for low-income communities.
- 1,425