Programación de Dispositivos Móviles

Fragmentos

Fragmento
Un Fragment representa un comportamiento o una parte de la interfaz de usuario en una Activity.
Caracteristicas
- 
	
Un fragmento siempre está integrado a una actividad y el ciclo de vida del fragmento se ve directamente afectado por el ciclo de vida de la actividad
 - 
	
Un fragmento se ubica en ViewGroup, dentro de la jerarquía de vistas de la actividad. El fragmento define su propio diseño de vista
 
Filosofia

Ciclo de vida

Ciclo de vida

Ciclo de vida
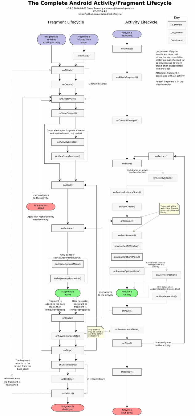
En la imagen de la derecha se muestra el ciclo de vida completo de un fragmento y una actividad. Se dice que es completo ya que incluye todas las llamadas que solo suceden en condiciones específicas

Ejercicio 1
Fragmento estático: Son aquellos que se invocan desde el XML de la actividad.
- Crear una clase que herede de Fragment
 - Escribir el contenido visual en un XML
 - Sobreescribir el método OnCreateView
 - Añadirlo a la Actividad que lo requiera en el XML con la etiqueta fragment
 
Con las indicaciones anteriores, cree 4 fragmentos. Luego cree cuatro versione de el layout activity_main con variaciones según la densidad de pantalla
Ejercicio 1

Versión hdpi
Ejercicio 1
Versión xhdpi


Ejercicio 1
Versión xxhdpi

Ejemplo 09
Fragmentos Dinámicos: En todo funcionan igual que los fragmento estáticos pero estos son agregados desde el código de la actividad usando un FragmentManager.
El FragmentManager permite agregar, reemplazar, eliminar y tener una pila de fragmentos, desde una actividad.
Cree una barra de acción utilizando fragmentos. Utilice solamente 2 Fragmentos

Ejemplo 10
Los fragmentos son base para muchas formas atractivas de navegación y de adaptabilidad a diferentes tipos de pantallas.
El siguiente ejemplo utiliza los componentes:
- FrameLayout
 ImageView
- TextView
 - Archivos de Menú
 - Menu Group
 - Variación de XML por orientación y por versión de API
 
- DrawerLayout
 - NavigationView
 - CoordinatorLayout
 - AppBarLayout
 - Toolbar
 - FloatingActionButton
 - LinearLayout
 - RecyclerView
 - Fragmentos
 
Ejemplo 10

Al lado derecho se muestra el resultado de la combinación de los elementos mencionados anteriormente.
A la aplicación le hace falta mostrar el contenido de cada opción. Para esto es necesario crear fragmentos
06 - Programación de dispositivos móviles
By Néstor Aldana
06 - Programación de dispositivos móviles
Como reutilizar porciones de Interfaces gráficas y reducir la cantidad de código y mejorar la experiencia de usuario
- 218