Nostrize
Nostrize brings Nostr to popular platforms like GitHub, YouTube and Twitter
- YouTube (both www. and m.youtube.com)
- GitHub
- Telegram Web (web.telegram.org)
Nostrize is a disruptor for
Youtube AdSense,
GitHub sponsors,
Patreon,
etc.
Providing P2P donations
without any fees or restrictions
-
YouTube pays content creators 68% of the AdSense revenue
- 70% of the Super Thanks
- GitHub requires 3% CC fee + 3% Service Fee
- Patreon takes 5-8%
- Twitter gets around %30
- Eligibility?
- Minimum payment amount?
Example Integration: YouTube
- You have a YouTube channel
- You want to accept zaps from Nostrize users
How to do it?
Putting your npub into channel description

Example Integration: GitHub
- You have a Github account
- You want to accept zaps from Nostrize users
How to do it?
- Fork: https://github.com/nostrize/github-connect
- edit: nostr.json, put your npub
- enable github pages
New NIP-05 Address!
GitHub account ↔︎ Nostrize
🎉
What can you do with Nostrize
- On X:
- Read nostr notes directly from user profile
- Follow
- Zap
- Onboard your friends to ⚡️ via our Lightsats integration
- On YT, Telegram:
- Zap users
- On GitHub:
- Zap
- Create bounties (WIP)
- Create boosts (TBD)

Connection options
- Anonymous
- NIP-07
I have plans to make Nostrize a NIP-07 extension - NostrConnect/Bunker
NostrConnect Wizard
- Choose from providers
- Create new account
- Test connection
- QR code
What else can you do?
- Handle multiple accounts
- Edit your profile & publish (WIP)
→ Uploading PP is coming soon via NIP-96 - Edit your NIP-65 Relays
👀 Check your profile/relays against relays.
Are relays up to date with your data?
GitHub Features (TBD)

🏅 Rewards
GitHub Features (TBD)
💉 Boosts

My vision for boosts and grants is creating a marketplace for software,
by creating a direct bridge between developers and users
Boosts can be implemented for Youtube, etc. as well
It is a way of monetization for Nostrize
What would show up in GitHub Homepage

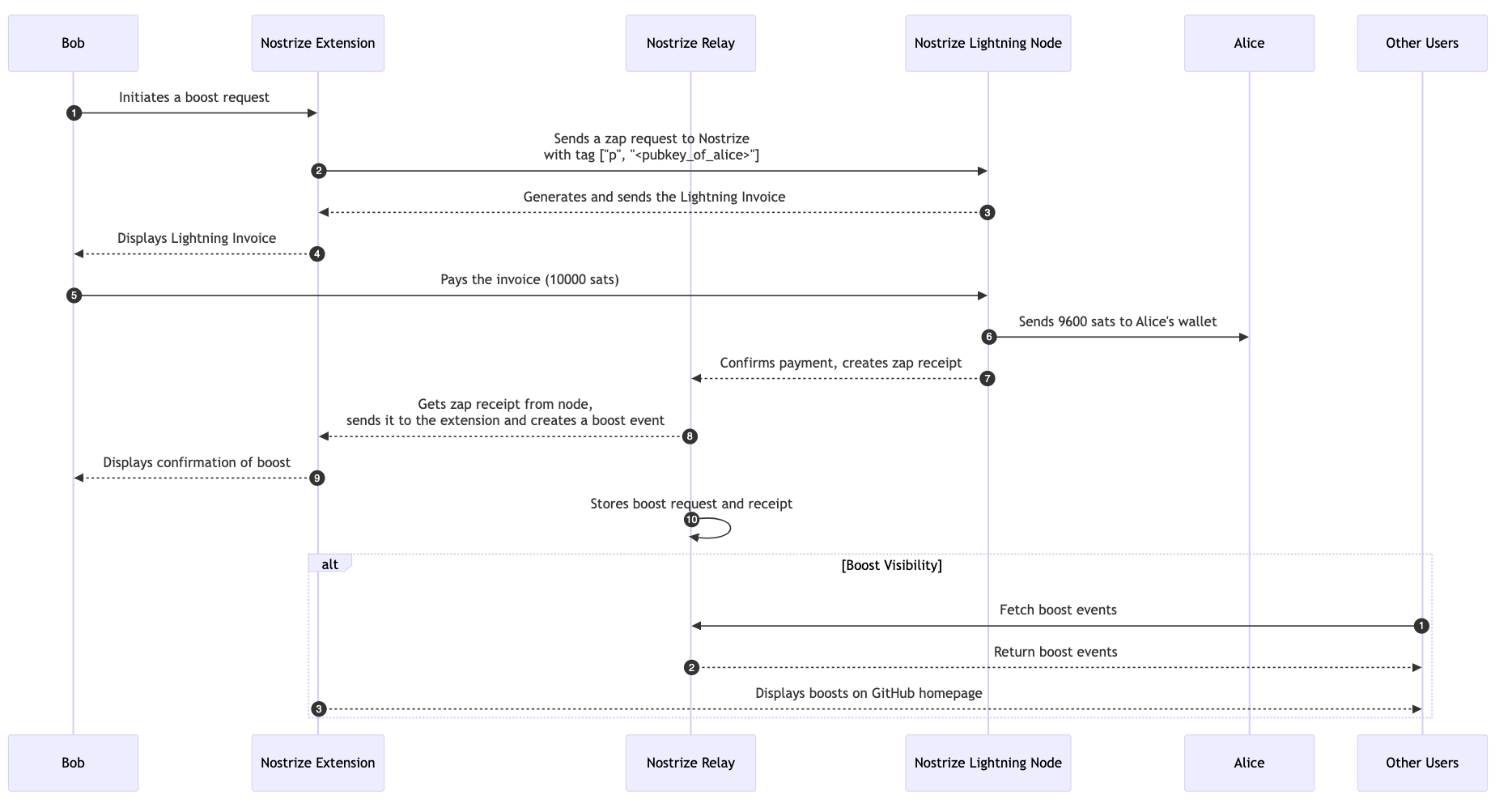
Boost Technical Design
Ideas for Nostrize
- Tools
- Backup your notes:
Download & Save, Encrypt, Upload
- Note deletion tool
- Run Nostrize as a NIP-07 extension
- App marketplace
- Nostr App Shortcuts
& Nostrize extensions, DVMs etc.
Ideas for Nostrize (cont.)
- Keys
- Generate nsec & password protection
- Onboard to Nostr and Lightning
- Tutorials on:
Clients, relays, keys, wallets etc.
- How to: Add your npub to your
Youtube channel
- Personal Blog: https://nostrize.me/username
with long or short form notes
- NIP-05 Address user@nostrize.me
- Lightning Address user@nostrize.me
Thank you
NIP-05: nostrize@nostrize.me

Nostrize
By nostrize
Nostrize
- 56