A conserved bacterial protein induces pancreatic beta cell expansion during zebrafish development
https://elifesciences.org/articles/20145
Pauline Narvas
What is this paper about?
-
Demonstrates that certain gut bacteria (and a protein that they secrete) are necessary for the pancreas to populate itself with a robust number of beta cells during development.
-
Protein = BefA
-
BefA = Beta cell development
-
Potentially used to help treat patients with diabetes that are characterised by low / non functional beta cells in the pancreas

Main findings:
Bacterial interactions with host organisms often involve secreted molecules
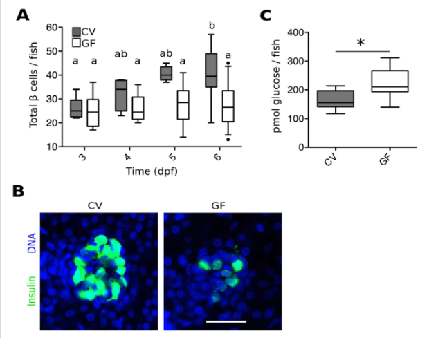
- Using a zebrafish animal model:
1️⃣ zebrafish that were conventionally reared (CV)
2️⃣ zebrafish reared in a microbe-free environment (GF)
-
Found that microbe-free environment expressed ⬇️ beta cell, ⬇️ insulin thus less efficient at processing glucose (i.e. diabetes)


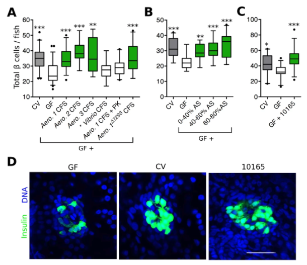
- Exposure to bacteria (Aeromonas) restored beta cell population
- Thought to release protein, BeFA that helps with this restoration
BeFA restores beta cell population by inducing cell proliferation
- EdU (marker) used to mark proliferation.
- CV > GF insulin expressing cells
- + BeFA ⬆️ cell proliferation and B cell population

BMS326: BeFA
By Pauline P. Narvas
BMS326: BeFA
For tutorial
- 1,258