Why do some cancers become resistant to Herceptin?
Pauline P. Narvas
Background
Breast cancer is the most common cancer in the UK, one person is diagnosed every 10 minutes.
1 in 8 women in the UK will develop breast cancer in their lifetime.
20-30% of breast cancers = HER2

Treatment: FDA approved Herceptin monoclonal antibody
Resistance occurrence - 66-88% patients
The main questions
- Why does this resistance occur?
- How can we overcome it?
HER2 (Human EPIDERMAL GROWTH FACTOR)

HERCEPTIN

CAUSES OF RESISTANCE
- Increased cell signalling
by loss of PTEN
2. Cross-talk of receptors
3. Accumulation of p95 HER
INCREASED CELL SIGNALLING: LOSS OF PTEN

Nagata et al (2004)

- Herceptin activates PTEN by inhibiting Src association with HER2 (ErbB2)
- Low PTEN levels = Herceptin resistance / lowered response
- Src inhibition as a therapy?

PTEN activation contributes to tumor inhibition by trastuzumab, and loss of PTEN predicts trastuzumab resistance in patients.


CROSS-talk of receptors
Guanglei Zhuang et al. (2010)

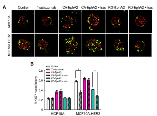
Ephrin Type-A Receptor 2 (EphA2)
- Receptor Tyrosine Kinase
- Links to tumor formation and metastatic progression in cancer

Elevation of Receptor Tyrosine Kinase EphA2 Mediates Resistance to Trastuzumab Therapy
- CA-EphA2 = Active
- KD-EphA2 = Dead Kinase
ACCUMULATION OF p95 HER2

Scaltriti et al., 2007


Expression of p95HER2, a truncated form of the HER2 receptor, and response to anti-HER2 therapies in breast cancer.

RESEARCH PROPOSAL:
Developing novel approaches to combat Herceptin resistance
- Focus on p95 HER2 positive cancers
- Aim is to deplete p95 protein and look at changes
- Using RNA interference / siRNA
1. Transfect siRNA (that is specific to the p95 HER2 receptor) to cell line
Oligofectamine protocol
2. Western blot
to confirm uptake of siRNA on 1 cell line then comparing with cell lines, WT (no p95) and p95 positive.
3. GFP to determine effectiveness of siRNA on cell proliferation/tumor growth
4. Introduction of RNAi into animal models using viral vectors (lentivirus)

RESEARCH PROPOSAL:
Developing novel approaches to combat Herceptin resistance
Cytotoxic

Effectiveness on humans


Cell lines
Mice Models
CURRENT APPROACHES
Herceptin
Other inhibitors
Combination approach?
Limitation of these studies: all done on cell lines and animal models




Further research is needed



QUESTIONS?
Why do some cancers become resistant to Herceptin?
By Pauline P. Narvas
Why do some cancers become resistant to Herceptin?
Oral Presentation for BMS349
- 1,345