Pedro J. Ramón Torregrosa
Taller Visual
Radio/Podcasting
en el aula
ÍNDICE
Radio vs Podcasting
Uso Educativo
Crear y Editar Contenidos
Preproducción
Grabación
Producción
Postproducción
Trabajo Previo
Guión y Tipos
OBJETIVOS
1. Investigar las posibilidades educativas del podcasting en el aula
3. Conocer y manejar herramientas sencillas para la creación, edición y difusión de podcasts
2. Diseñar un guión de radio a partir del que crear podcasts con alumnado
1. Radio vs Podcasting
Diferencias básicas
Radio
Podcasting
- Activa
- Inmediata
- Emisión en vivo
- Edición simultánea
- Programación
- Costosa
- Improvisación
- Pasiva
- Retardada
- Disponibilidad
- Emisión Diferida
- Edición previa
- Económica
- Control de Improvisación
Aspectos a tener en cuenta (I)


2) Estructura: Guión
1) Selección de Contenidos
Aspectos a tener en cuenta (II)
4) Publicación y Difusión
3) Grabación y Edición


¿Qué necesitamos?
Lista de la Compra
Mesa de Mezclas
Auriculares (narradores+editor)
Micrófonos decentes (varios)
Filtros Antipopping-t.bones
Software+Ordenador
Pies de Micrófono
Amplificador de auriculares
Un espacio para editar y grabar
Silencio (Importante)





¿Para qué todo esto?

Una herramienta versátil

Usos Educativos Podcasting
Usos Educativos Podcasting
Para qué crear un Podcast
¿Para qué podemos usarlo?


¿Para qué podemos usarlo?
Posibilidades casi infinitas
Temas: Hasta el infinito y más allá

Y seguro que se nos
ocurren muchas más
¿Cómo "nace" un podcast?


Ideas y Objetivos pero...¿Cómo?





Cuestiones Previas
Cooperación+Trabajo
Cuida los detalles


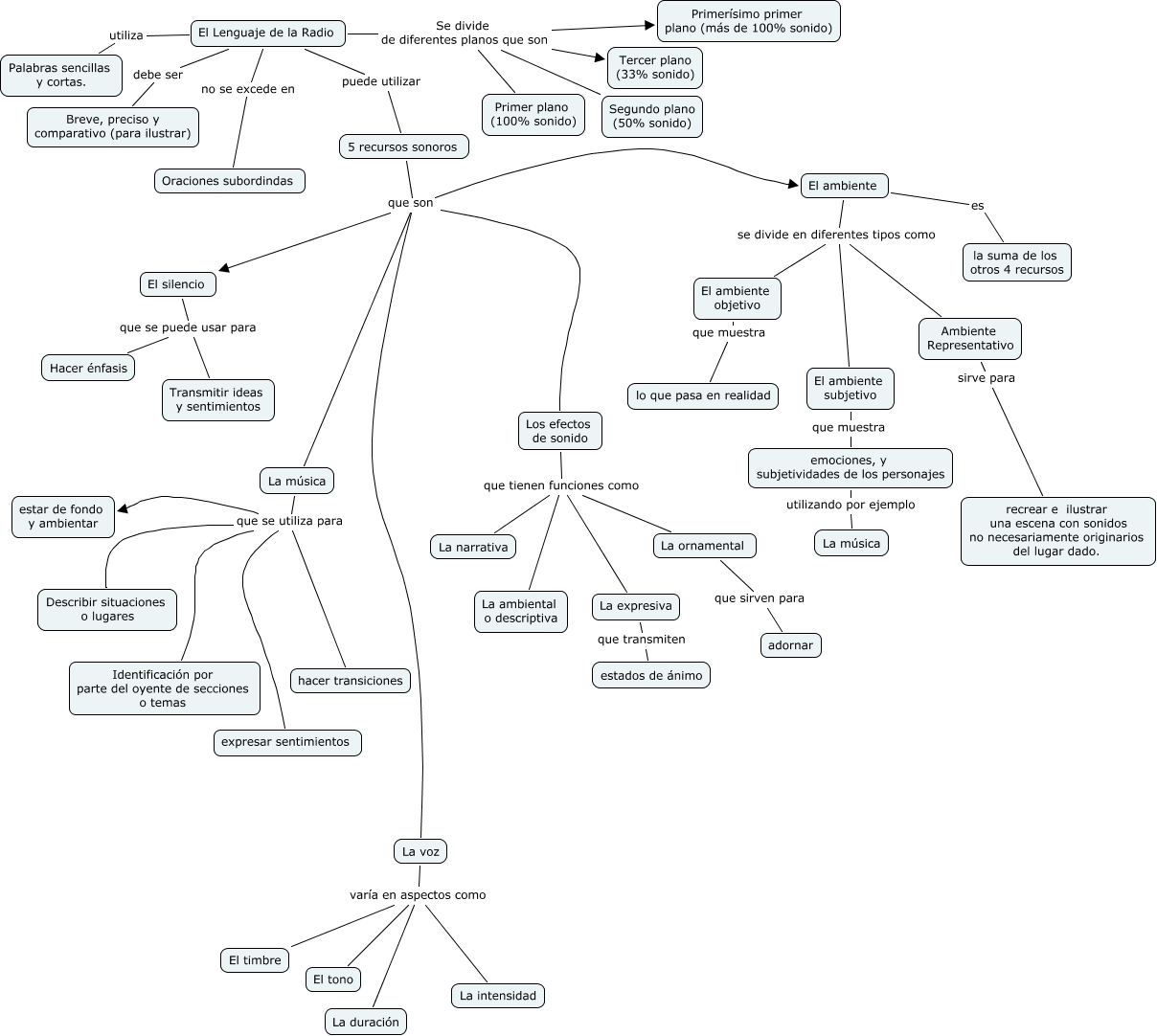
El Lenguaje Radiofónico

El mapa del lenguaje radiofónico
¿Qué hace radio?Elementos básicos
Voz
+
Música
+
Efectos
+
Silencio
El conjunto de formas sonoras y no sonoras representadas por los sistemas expresivos de la palabra, la música, los efectos sonoros y los silencios cuya significación viene determinada por el conjunto técnicos-expresivos de la reproducción sonora. Cada uno de estos elementos básicos participará en la creación de imágenes en los oyentes.
Funciones
La conjugación de estos cuatro elementos determina el ambiente y la sensación que se genere en el oyente.




Guión
El instrumento Voz y cómo usarlo
La conjugación de la cualidades de una voz con el tono y el ritmo que se emplee tiene la capacidad de inducir en el oyente sensaciones.
En el caso de que se vaya a realizar ficción sonora controlar estos aspectos es fundamental.
Otras cuestiones a tener en cuenta
Planos
Los planos determinan la situación, ya sea temporal, física o de intención, en la que se desarrollan todos los sonidos
Ambiente
El ambiente es el entorno sonoro en el que se desarrollan las acciones. Acompañará a la voz en narraciones, entrevista, dramatización.
Se podrán añadir en la fase de post-producción para facilitar la tarea pero deberán tenerse en cuenta a la hora de guionizar las acciones
Para saber más...
La radio es todo un mundo y el lenguaje radiofónico bastante más complicado de lo que parece pero, afortunadamente, otros lo han estudiado por nosotros.
Si queréis saber como generar ambientes y conseguir que "la radio se vea" habrá que estudiar un poco y trasladárselo al alumnado para que sean ellos quienes los implementen en sus producciones.
Ánimo
Guión radiofónico
¿Por qué Guión de Radio?

Guión de Radio: Narrativo-Técnico
Narrativo
Técnico
a) Importancia texto narrativo: locutores/entrevista...
b) Carece de anotaciones técnicas
c) Solo señala músicas y efectos
a) Imperan las anotaciones técnicas, quién las realiza y cómo se llevan a cabo.
b) El texto narrativo aparece cortado, abreviado...
Locutor 1 (meláncolico):
"Él estaba allí, sentado junto a ella"
Locutor 2 (riendo):
"No digas eso. Jamás estuvo contigo allí sentado"
| Operador | Descripción | Tiempo |
|---|---|---|
| Control | Intro+Cortinilla Fade in Música: Pista 8 |
15" 20" |
| Locutor Control |
Saluda oyentes +Presentación temas Vol Música (1/4) |
50" |
| Control | Vol Música: 3/4 | 20" |
Guión de Radio: Narrativo+Técnico
Útiles técnicos

Complementos
Loudy (Chrome)
Sonidos+Ruídos=Problemas
Ruido ambiente: Se elimina con filtros en post-producción
Evitar el Pop: Filtro Antipop Casero

Filtrada

No Filtrada
Reverberación: Debemos espacios con paredes desnudas
Distancia a micros: Ideal alrededor de 10cm
Muy cerca del micro
Cartón de huevo+papel
REC
Un estudio de grabación
REC

Solo después de todo lo anterior le daremos al
Ser cuidadoso en el proceso de grabación ahorrará mucho trabajo de edición/post-producción
¿Cómo evaluamos un podcast?
¿Cómo evaluamos?

Rúbricas
Versátil
Polivalente
Adaptativa
Coevaluación
Rúbricas Audio-Tarea
Trabajo Individual


Rúbricas Audio-Tarea
Trabajo en grupo


Rúbricas Audio-Tarea
Proyecto Complejo

Software de edición
(Multiplataforma)
1
Instalar Audacity
Para descargar Audacity debemos entrar en https://www.audacityteam.org/

Junto con Audacity es posible que tengas que instalar la librería lame_enc.dll que permite, entre otras cosas, exportar archivos en formato .mp3 con Audacity.
En windows basta con descargar lame_enc.dll y copiarlo en C:\Program Files (x86)\Audacity
En MAC para instalar lame_enc.dll ver esto
En Linux para instalar lame_enc.dll ver esto
Configurar Audacity
Debemos configurar Audacity para usar la librería lame_enc.dll. Para ello ve a la pestaña del menú Editar>Preferencias>Bibliotecas
e "indícale" a Audacity la ubicación de lame_enc.dll. Si aún no has descargado la libreria desde aquí podrás hacerlo.
Todo esto, puede ser evitable. La primera vez que se convierta un archivo en mp3, se indica donde está el archivo “lame” y lo recordará.



Formatos Soportados
Audacity solo permite manejar (editar, importar, exportar,...) algunos formatos de archivos de audio. Debes tenerlo en cuenta.
Audacity
Recuerda que cualquier conversión implica una compresión, es decir, una pérdida de información respecto del archivo original y, en los archivos de audio, esto se traduce en una pérdida de la calidad del sonido reproducido.
¿Qué podremos hacer?
Audacity

Configurar Parámetros Grabación
Tamaño archivo es aproximadamente igual a Frec Muestreo · nº canales · bits compresión
Calidad
- Frecuencia de muestreo
- Formato del muestreo
- Número de Canales
Dependerá de para que se vaya a usar el archivo
Calidad
Tamaño
| Uso | Frec. Muestreo | nº Canales | Bits Compresión |
|---|---|---|---|
| Narrativa, Vocal puro | 8000 | 1 (mono) | 8 bits |
| Vocal+Efectos (Radio FM) | 22050 | 1 o 2 | 8 bits |
| Musical (CD Media) | 44100 | 2 (estéreo) | 16 bits |
Mínimos
Configurar Parámetros Grabación


Por defecto están definidos unos valores para los parámetros de grabación iguales o superiores a los mínimos indicados en la tabla anterior. Si se desean poner otros la ruta es Editar>Preferencias>Calidad
2

Entorno de Trabajo

Control de Reproducción
Audacity tiene los "botones" estándares para controlar la reproducción de una pista. Hasta aquí nada lo diferencia de un reproductor de audio cualquiera, incluidos los antiguos "radiocassetes"
Herramientas Audacity
En verde aparecen se marcan las herramientas más básicas, las de fondo rojo son herramientas más avanzadas

Menú de Edición de Pista
El menú de edición, como todos los demás, pueden aplicarse a cualquiera de las pistas que compongan el proyecto de manera independiente

Menú de Edición de Pista
El menú de edición, como todos los demás, pueden aplicarse a cualquiera de las pistas que compongan el proyecto de manera independiente

Otros controles individuales de Pista

Otros Controles de Audacity

3
Para crear un proyecto de trabajo solo es necesario abrir el programa o bien darle al menú Archivo-> Nuevo (Se salvarán como archivos de formato .aup)
Crear Proyecto de Trabajo
Por defecto, siempre que se abre el programa aparecerá una ventana de proyecto de trabajo vacía por lo que si lo que queremos es trabajar sobre uno ya creado deberemos darle al menú Archivo->Abrir y navegar hasta encontrarlo.
Importar pista (ruta): Archivo-> Importar-> Pista de audio
Para abrir una pista en la zona de trabajo bastará con arrastrarla a ella o bien importarla desde el menú de archivo. Pueden subirse de forma masiva
Abrir Pista en Zona de Trabajo
Importarle: Al importar las pistas debemos decirle que haga copia de los archivos que se importen (más seguro) para evitar posibles accidentes al dañar las pistas que usemos.
Importar pista (ruta): Archivo-> Importar-> Pista de audio
Si se suben de forma masiva las colocará en la zona de trabajo por orden alfabético si no por orden temporal de subida.
Para Crear Podcast usaremos, básicamente, tres tipos de pistas, que crearemos a partir del menú pistas (ruta)
Tipos de Pistas básicas para Podcasts
Pistas Mono: Tienen un solo canal de audio como puede ser la voz que se reproduce por los dos canales aurales
Importar pista (ruta): Archivo-> Importar-> Pista de audio

Pistas-> Agregar nueva pista (Selecciona tipo de pista)
1
2
Canal 1
Canal 2
Pistas Estéreo: Tienen dos canales de audio (uno izquierdo y otro derecho) y se reproduce por los dos canales aurales de forma separada. Suelen utilizarse para reproducir música
Pistas de etiquetas: Sirven para marcar y organizar el audio completo. Son importantes
De todo los señalado anteriormente lo más interesante es la posibilidad de silenciar una pista del proyecto sin eliminarla, lo que nos permitirá escuchar el resto de pistas (o una en concreto) sin tener que volver a "subirla" de nuevo para poder reeditarla, y la posibilidad de controlar la ganancia (volumen) de cada pista del proyecto de manera independiente (especialmente importante para minimizar posibles enmascaramientos)
Propiedades individuales de las pistas
No lo olvides....Para deshacer acciones aplicadas bastará con hacer Ctrl+Z

Eliminar pista del proyecto
Editar propiedades de la pista
- Nombre/Posición en zona de trabajo
- Representación de la pista
- Frecuencias y características estéreo
Silencia, individualmente, la pista seleccionada.
Solo se escuchará la pista seleccionada al darle al botón de reproducir (space y se reproducirá siempre desde el inicio. Si tecleo la letra P la reproducción se pondrá en pausa y al reiniciarse la reproducción, también con la letra P, lo hará desde ese punto)
Control de Ganancia: Permite determinar el "volumen" salida de cada pista individualmente
Control de Panorama: Controla la proporción de audio de salida por el canal izquierdo y el derecho en una salida estéreo.
Tipo de pista, frecuencia codificación...
Minimizar pista en zona de trabajo
(Su onda aparecerá opaca, de color gris)
Cuando trabajamos con varias pistas (voces, música, efectos de sonido) debemos sincronizarlas colocándolas donde nosotros deseemos sobre la línea de tiempo para que al reproducir el audio completo obtengamos el resultado deseado.
Posición de pista en la línea de tiempo
1) Agregamos Pista de Tiempo
2) Crea una nueva pista.
- Pega la selección (Ctrl+V). Replicará el tipo de pista.
- Agregar nueva pista (Permite elegir el tipo de pista)
Crear "Pista de Tiempo" (ruta): Pistas-> Agregar nueva pista-> Pista de Tiempo
4
Preparando Grabación: Hardware

Necesitaremos conectar una interface de audio al ordenador y el micrófono para preamplificar y digitalizar el sonido para que Audacity lo pueda manejar correctamente

No usar las entradas mic-in de los ordenadores.
Ruido Electrónico
El ruido electrónico es muy difícil de eliminar de las señales de audio
Preparando Grabación: Audacity
Al conectar la interfaz de audio al ordenador nos aparecerá en Audacity y configuraremos este de acuerdo a lo que vayamos a grabar (Ruta):
Grabación= Dispositivos de entrada
Reproducción= Dispositivos de salida
Recuerda: Mono (1 canal) si grabamos "voz" y Estéreo (2 canales) si grabamos música
Edición-> Preferencias->Dispositivos

Selecciona entre los dispositivos conectados y el nº canales con que se realiza la grabación
Selecciona el dispositivo de salida que quieras

Monitorizaciones: Entrada/Salida
Clic sobre el icono "micro" y oirás como "entra" el audio
Clic sobre el icono "micro" y oirás como "entra" el audio
Controla el volumen de la reproducción
Control de ganancia de entrada
Permite controlar cómo Audacity realiza la grabación y qué modo se escuchará
Consejo: Sube la ganancia de entrada hasta que el nivel que aparezca en la monitorización sea de alrededor -12dB
Verde= Monitorización de entrada
Rojo= Monitorización de salida
Preparando Grabación: Proyectos I
Un proyecto de Audacity es el lugar donde se graban, importan y editan todas las pistas de audio.
Debemos configurar la calidad de grabación de la pista antes de grabarla
Edición-> Preferencias->Calidad
Configura la codificación/calidad de la grabación. Siempre 32 bits, flotante= 24+8 bits
Hacerlo a máxima calidad permitirá introducir efectos y filtros a las pistas sin que estas se dañen y que Audacity pueda "moverlas" más fácilmente.
La frecuencia de muestreo es el valor con la que se irá refrescando la información registrada por Audacity. Esta frecuencia de muestreo dependerá del tipo de audio que se vaya a grabar. Así pues:
- Grabación voz: 44100 Hz (Este es el valor que dejaremos por defecto)
- Audio para vídeo: 48000 Hz
- Música: 96000 Hz o más

(Imp: Estas preferencias afectará a todos los proyectos)

En la zona de trabajo aparece la frecuencia de muestreo el proyecto actual. Podemos modificar la frecuencia de muestreo de un proyecto concreto
Preparando Grabación: Proyectos II
Guardar un proyecto de Audacity implica la creación de una carpeta que incluye todas las pistas (recuerda que al importarlas le "dijimos" a Audacity que hiciera copias de todas las pistas del proyecto) que se han usado y un archivo .aup que incluye la información sobre etiquetas, posición de pistas, filtros...
Para guardar podemos (Ctrl+S) o ruta
Archivo-> Guardar Proyecto

Importante: Nunca renombres los archivos de Audacity desde el Explorador o Finder
Proyecto Guardado
Resumen de pasos antes de grabar
- Conecta interfaz de audio y micrófono al ordenador
- Configura los dispositivos de entrada y salida y monitorízalos. Recuerda subir la ganancia de entrada hasta que el nivel aproximado sea de -12dB
- Selecciona la frecuencia de muestreo de acuerdo al tipo de proyecto. Para podcast 44100Hz y selecciona la codificación a 32bits, flotante.
- Al importar las pistas dile a Audacity que haga copias de todas las pistas que se vayan a usar en el proyecto
- Guarda el proyecto y no renombres jamás sus archivos desde el Explorador o Finder para evitar problemas.
Grabación de Audio I
Grabar con Audacity es muy sencillo, pues hecho todo lo anterior solo debemos darle a la tecla REC o bien a la tecla R

Monitor (-12dB)

Posición Cabezal
Fíjate donde está, sobre la línea de tiempo, el cabezal de Audacity ya que el audio se grabará a partir de esa posición.
Truco: Si sacas el menú de monitorización de entrada podrás controlar mejor la fase de preaudio de la grabación
Para detener la grabación basta con darle al botón "stop" o la tecla "space"
Grabación de Audio II

Conviene para hacer podcasts la grabación multipista
Grabación Extendida: Audacity continua grabando desde los puntos tomados como pausa en la grabación previa
Grabación Extendida o Secuencial
Grabación Simultánea
Grabación Multipista
Tecla R

Grabación Simultánea: Comienza a grabar en una pista nueva pero reproduciendo todas las que estén por encima.
Tecla Mays+R
Mays+
Problema
Edición

Grabación Multipista: Mezcla las dos anteriores continuando a partir de los puntos pausa y grabando en pistas nuevas.
+ Mays+R
Ideal
Mays

1º
2º
Grabación de Audio III
Audacity no pone ningún problema en grabar la voz como una pista de estéreo pero esto, si lo que estamos es haciendo un podcast, no es nada interesante porque duplica canales y tamaño de los archivos de forma innecesaria.
Podemos convertir estas pistas estéreo a mono siguiendo la siguiente ruta
Conviene para hacer podcasts la grabación multipista
Pistas-> Mezcla-> Mezcla Estéreo a Mono
(Solo puede hacerse con pistas estéreo)


5
Edición: Selección y Zoom
Para seleccionar un fragmento de pista con Audacity basta con colocarse sobre el área de trabajo y pulsando el botón izquierdo del ratón y arrastrando el ratón entre los instantes que deseemos seleccionaremos dicho fragmento.
1) Abre la pista o arrastra la pista de audio a la zona de trabajo
2) Elige fragmento a seleccionar o (F1)
3) Pulsando el botón izq del ratón selecciónalo.
Si le das a la tecla "space" solo se reproducirá el fragmento seleccionado y "Mycs+space" lo hará en bucle

Podemos afinar la selección haciendo zoom sobre la pista y luego seleccionando el fragmento deseado
Zoom In
Ctrl+1
Zoom Out
Ctrl+3
Para extender una selección tenemos que hacer:
(Ratón): Mycs + Botón Izq
(Teclado): Mycs + Cursores
Para reducir una selección tenemos que hacer:
(Ratón): Ctrl+Mycs + Botón Izq
(Teclado): Ctrl+Mycs + Cursores

Proyecto Completo a Ventana
Selección a Ventana Completa



Una vez hecha la selección podremos trabajar con ella, de forma independiente, dentro de la misma pista o crear una nueva a partir de ella. Esto último es más interesante porque permite tener un control absoluto sobre el fragmento de pista sin que el resto de pista/s se vea afectado.
Crear nueva pista a partir de selección
1) Corta (Ctrl+X) o copia (Ctrl+C) la selección anterior
2) Crea una nueva pista.
Pega la selección (Ctrl+V) en la posición del cabezal de reproducción replicando el tipo de pista.
Agregar nueva pista (Permite elegir el tipo de pista)
3) (Ctrl+D) añade pista y copia la selección en la misma posición en que dicha selección estuviera en la pista original
Crear nueva pista (ruta): Pistas-> Agregar nueva pista (Selecciona tipo de pista)
Crear nuevas pistas a partir de selecciones permitirá meter efectos a esa pista asegurándonos de no modificar la pista original (más seguro)
Dividir pista de audio
Cortar (Ctrl+X) una pista, en el caso de que la grabación sea multipista, generará problemas de desincronización que pueden ser muy complicados de arreglar.
Crear nueva pista (ruta): Pistas-> Agregar nueva pista (Selecciona tipo de pista)
Consejo: No cortes las pistas
Dividir un clip permite seleccionar una parte de la pista, dividirla generando dos clips de audio en la misma pista y poder cortar uno de esos clips dejando el hueco temporal que este tenía en esa pista evitando así los problemas de desincronización (ruta).
Edición-> Recortar límites->Dividir

Dividir y nueva hace lo mismo que dividir pero corta la selección y la pega en una pista nueva, creada automáticamente, dejando el hueco temporal en la pista original
Edición-> Recortar límites->Dividir y nueva
Ojo: Si elimino una de los clips en que he hecho la división, me pegará el resto de clips uniéndolos (sin añadir silencio) por lo que se desincronizará el audio. Para hacer esto siempre Dividir y nuevo
Unir Clips de Audio
Consejo: Une los clips de audio "coordinados"
Igual que anteriormente hemos dividido dos clips de audio también puede interesarnos unirlos para que al utilizar, por ejemplo, la herramienta de desplazamiento temporal, estos se muevan de forma sincronizada. Para ello seleccionamos el final y el comiendo de los clips que queremos unir y seguimos la siguiente ruta
Edición-> Recortar límites->Unir

Audacity une los clips añadiendo silencio entre el final y el comienzo de cada uno.
Edición-> Recortar límites->Dividir y nueva
Edición: Pistas de Etiquetas
Para editar con Audacity debemos controlar, sobre la línea de tiempo, la posición de los diferentes elementos del podcast. Para ello usaremos las pistas de etiquetas (ruta)
A la hora de editar recuerda reproducir dándole a la tecla P para que el cabezal no reinicie la reproducción desde el principio cada vez.
Pistas-> Agregar nueva pista->Pista Etiquetas
Para añadir etiqueta en una posición dada Ctrl+B
Audacity puede asignar etiquetas a selecciones puntuales o a rangos de selecciones en cualquier pistas y todas esas etiquetas las colocará en la pista de etiquetas.
Al hacer clic sobre una etiqueta dada se marcará toda la selección a la que correspondía dicha etiqueta.

Edición: Desplazamiento Temporal
Audacity permite desplazar clips de audio a lo largo de la línea temporal usando la herramienta de desplazamiento temporal
Esta herramienta también permite el desplazamiento de los clips entre las distintas pistas del proyecto, basta con arrastrarlas a sitios vacíos de estas

Desplazamiento Temporal
Cuando el clip seleccionado se alinee temporalmente con una etiqueta de la pista de etiquetas aparecerá una línea amarilla

Desplazar los clips de audio a lo largo de la línea temporal permitirá determinar en qué momento preciso empiezan a sonar. Para facilitar el posicionamiento debe hacer junto con las etiquetas de una pista de etiquetas.
Edición: Desplazamiento Temporal
Audacity permite desplazar clips de audio a lo largo de la línea temporal usando la herramienta de desplazamiento temporal
Esta herramienta también permite el desplazamiento de los clips entre las distintas pistas del proyecto, basta con arrastrarlas a sitios vacíos de estas

Desplazamiento Temporal (F5)
Cuando el clip seleccionado se alinee temporalmente con una etiqueta de la pista de etiquetas aparecerá una línea amarilla

Desplazar los clips de audio a lo largo de la línea temporal permitirá determinar en qué momento preciso empiezan a sonar. Para facilitar el posicionamiento debe hacer junto con las etiquetas de una pista de etiquetas.
Edición: Envolventes
Audacity permite cambiar el volumen de una pista en diferentes puntos para permitir, por ejemplo, que la música no enmascare la voz en nuestro podcast.
Podemos ajustar el control de volumen entre punto y punto de control creados
Envolventes (F2)

El objetivo es que cuando entre la voz baje el volumen de la música y que cuando esta se vaya la música recupere su volumen.
Para ello creamos puntos de control de volumen una vez pulsada la herramienta envolvente sobre la pista deseada.
Crear Puntos Control= Ctrl+Clic Ratón

Edición: Generador de Silencios
Tenemos la opción de editar el silencio e incluso de hacer una vista previa
Generar silencios permite no desincronizar la pista de audio y es muy útil (tanto como Dividir y Nuevo). Para generarlos (ruta)
Generar-> Silencio


6
Aplicar efectos a una pista de audio
1) Seleccionamos el fragmento de pista sobre el que aplicaremos el efecto
2) Elegiremos que efecto queremos aplicar
A la misma selección se le puede aplicar consecutiva diferentes efectos que se superpondrán a los resultados de los previos
Un efecto es una modificación digital de una pista que distorsiona digitalmente su reproducción.
Audacity permite aplicar multitud de efectos diferentes a cada unas de las pistas y/o selecciones que componen un proyecto (ruta)
Efectos-> (Seleccionar Efecto)

Aplicación en 2 pasos


Pista Original
Pista Con Efectos
Fundidos: Fade in, Fade Out
Un fundido es un efecto por el que la selección de una pista aparece desde un volumen 0 hasta su volumen normal (Fade In) o desaparece desde su volumen normal hasta un volumen 0 (Fade Out)

Original
Fade Out
Fade In



Fade In
Fade Out

Amplificar y Atenuar Audio
Los efectos de amplificación (Aumentará digitalmente el volumen) y atenuación (Disminuirá digitalmente el volumen) pueden aplicarse sobre toda la pista o sobre una parte seleccionada de ella. En realidad es el mismo efecto, solamente depende del valor que se le asigne a la amplificación

Original

Amplificar/Atenuar

Atenuar (Amp<0)
Amplificar (Amp>0)

Atenuada -19dB
Nivel de Pico es el valor máximo de la pista. No debería superar el valor de -3dB para evitar problemas de saturación y modulación en los .mp3 exportados.
Filtros Paso Alta/Paso Baja
Los filtros de Paso Alta (elimina las frecuencias agudas) y Paso Baja (elimina las frecuencias graves) los usaremos para eliminar ruidos ambientales y frecuencias estridentes o no audibles. Para ello ecualizaremos (ruta).



Original
Paso Alta

Paso Baja+Paso Alta
Paso Baja
Reducción de ruido I
Además de mediante el Generador de Silencios podemos Reducir el Ruido de una pista mediante efectos. Para ello identificaremos un ruido sobre una de las pista, lo seleccionaremos y obtendremos su Perfil de Ruido.
Original
Reducción Ruido


Le dirá a Audacity qué tiene que filtrar
Audacity eliminará las frecuencias asociadas al perfil de ruido según estos parámetros y esto siempre implicará eliminar frecuencias deseadas por lo que debe prestarse atención a las vistas previas.


Cuidado: Reducir el ruido de una pista implica también eliminar frecuencias deseadas.
Podemos escuchar (vista previa) la pista con el "ruido reducido" (Reducir) o de la parte eliminada (Residuo)
En el ejemplo se han eliminado los golpes de teclado. También se podría hacer con Eliminación del Click (Menú Efectos)
Reducción de ruido II

Nos indica la intensidad en que se van a reducir todas las frecuencias detectadas como perfil de ruido. Puede generar una especie de zumbido si el valor es muy alto.
Cuidado: Reducir el ruido de una pista implica también eliminar frecuencias deseadas.
Da cuenta de la sensibilidad que tendrá Audacity a la hora de eliminar una frecuencia concreta del perfil de ruido.
Si este valor es muy alto, eliminara muchas más frecunencias. Debe serse cuidadoso
El suavizado de frecuencia indicará a Audacity si el perfil de ruido detectado es debido, principalmente, a ruido ambiental o electrónico. Si el ruido es electrónico deberemos elegir un suavizado con valores entre 0-6 y si es debido a ruido ambiental entre 7-12.
Cuanto más extremo, respecto del valor central sea el dado para el suavizado de frecuencias mayor será el efecto que tendrá la reducción de ruido sobre la pista y por tanto sus consecuencias en ella.
Compresión de voz I
En un podcast donde predomina la voz, dadas las características de la misma, para que esta tenga más potencia y se uniformice la audición del podcast independientemente de donde se haga lo que se hace es comprimir la voz.
Para una correcta compresión de voz con Audacity se deben marcar estos parámetros.
Se puede consultar qué hace cada parámetro en este vídeo
Cuidado: Reducir el ruido de una pista implica también eliminar frecuencias deseadas.

La relación de comprensión es la relación entre el nivel de intensidad de salida y el de entrada.
Compresión=
Entrada
Salida



Original
Compresión
7
Exportar Audio
Los proyectos de Audacity no son archivos de audio por lo que no son reproducibles. Para ellos debemos exportar el proyecto (ruta)
Si vamos a editar a posteriori este archivo lo exportaremos a formatos no comprimidos
AIFF (Apple) 16 bits-> Mala Compatibilidad
Archivo-> Exportar (seleccionar formato)
WAV (Microsoft) 32 bits, flotante
Por defecto Audacity exporta los archivos de audio en estéreo (2 canales) aunque si es para podcast (donde prime la voz) bastará con exportarlo en mono (ruta)
Preferencias-> Importar/Exportar-> Utilizar Mezcla Personalizada



Seleccionamos nº canales
Para podcast basta con exportar en mono (1 canal)
Exportar Audio mp3
Para exportar archivos .mp3 con Audacity debemos tener instalada la librería lame (la instalamos al inicio)
Archivo-> Exportar a mp3


Vel. transferencia= constante
Calidad= 64kbps
Modo de Canal= Estéreo
Valores Defecto Podcast
Fíjate que puedes forzar la exportación a mono

En .mp3 el máximo de canales es 2 pero lo reduciremos a uno si en el podcast premia la voz en lugar de la música
No olvides añadir todos los canales que desees al canal mono en que se exportará el proyecto de Audacity
Exportar Audio: Metadatos
Audacity permite incorporar metadatos a los archivos exportados. Los metadatos lo componen la información asociada al podcast que será legible por los reproductores de audio (mp3, wav...)
Archivo-> Exportar a mp3

No Incluye metadatos asociados a la autoría del podcast, temática,....

Añadir metadatos es la última etapa antes de que Audacity exporte tu proyecto al formato deseado
Y ahora os toca a vosotros
A Practicar
Recordad...Recursos Online
Taller Radio Escolar
By Pedro Jesús Ramón Torregrosa
Taller Radio Escolar
Taller Educativo de Radio/Podcasting en el Aula. IES Gregorio Salvador. Febrero 2018
- 1,241






















