The IFC-based path planning

for 3D indoor spaces

Ya-Hong Lin , Yu-Shen Liu * , ...... 共六人 (BIM Research Group, 北京清華大學 軟體學院)

Advanced Engineering Informatics

(Volume 27, Issue 2, April 2013, Pages 189–205) 收錄於SCI資料庫

期刊:

報告學生:吳駿平

指導教授:洪士林 博士

Page 1

作者:

大綱

  • 動機與目的
  • 研究方法
    • 提取IFC格式的幾何資訊與語義資訊
    • 空間離散化與映射
    • 路徑規劃演算法
    • 障礙物風險水平
    • 路徑生成
  • 實驗結果
  • 結論

Page 2

動機

  • 路徑規劃應用領域
  • 傳統 2D 路徑規劃
  • CAD 3D 路徑規劃
  • BIM技術

Page 3

  • 機器人、自動化、
    計算機輔助設計、電腦圖形
  • 建築自動化 (AEC)
    • 建築設計
    • 室內、室外導航
    • 緊急疏散
    • 建築工地路徑規劃
  • 路徑規劃應用領域
  • 傳統 2D 路徑規劃
  • CAD 3D 路徑規劃
  • BIM技術
  • 路徑規劃應用領域
  • 傳統 2D 路徑規劃
  • CAD 3D 路徑規劃
  • BIM技術
  • 路徑規劃應用領域
  • 傳統 2D 路徑規劃
  • CAD 3D 路徑規劃
  • BIM技術
  • 改善2D平面與CAD 3D室內路徑規劃的不足
  • 基於IFC開發一個可靠的方法增強路徑規劃應用

目的

目的

  • 改善2D平面與CAD 3D室內路徑規劃的不足
  • 基於IFC開發一個可靠的方法增強路徑規劃應用
  • 路徑規劃應用領域
  • 傳統 2D 路徑規劃
  • CAD 3D 路徑規劃
  • BIM技術

研究方法

  • 提取IFC格式的幾何資訊與語義資訊
  • 空間離散化與映射
  • 路徑規劃演算法
  • 障礙物風險水平
  • 路徑生成

Page 4

Page 5

IFC-based 路徑規劃演算法流程圖

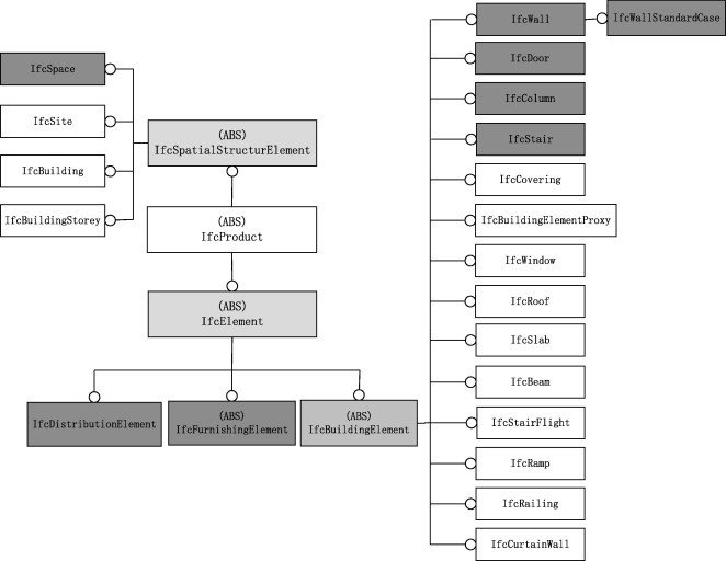
IFC標準中定義的實體分層結構

Page 6

路徑規劃中會用到的IFC實體

  1. IfcSpace:公開空間、私人空間、特殊空間
  2. IfcWall:牆,認定為障礙
  3. IfcDoor:門,上鎖或未上鎖
  4. IfcColumn:柱,認定為障礙
  5. IfcStair:樓梯、電梯、手扶梯、跨樓層坡道
  6. IfcFurnishingElement:裝飾元件、家具,認定為障礙
  7. IfcDistributionElement:設施設備,計算風險水平並保持一距離

Page 7

提取IFC格式的幾何資訊

Page 8

提取IFC格式的語義資訊

Page 9 ↓

提取IFC格式的語義資訊

Page 9

提取IFC格式的語義資訊

Page 9

IFC entity  PSeta RepTypeb  Obstaclec
IfcSpace Comment = Public X
Comment = Private FootPrint V
IfcWall - SweptSolid V
IfcDoor IsLocked = False - X
IsLocked = True BoundingBox V
IfcColumn - BoundingBox V
IfcFurnishingElement - BoundingBox V
IfcDistributionElement riskLevel = 0 BoundingBox X
riskLevel = (0, 1] BoundingBox V

空間離散化與映射

Page 10

障礙物風險水平

Page 11

快速行進法(FMM)路徑生成

集合 Set

G ( x ) : 前往x點的速度

F ( x ) : 前往x點的成本

E ( x ) : 任何以最小成本前往x點的路徑點

P ( x ) : 前往x點的風險成本

 

λ : 風險成本的加權因子

Page 12

實驗結果

Page 13

IFC-Path System

Visual C++

Windows XP

2.60 GHz processor

4 GB memory

include TNO's IFC Engine DLL

Page 14

BIM models

Page 15

Autodesk Revit Architecture 2010

 

 

(a) Unit 1 : 包含了一些常見的建築構件,如牆壁、門、窗、家具和盆栽。

用於測試路徑規劃某些典型例。

 

 

(b) Unit 2 : 更複雜的平面空間, 如配電系統、柱、專門功能室。

 

不同網格密度的路徑規劃精準度評估

Page 16

與一些現有方法比較

Page 17 ↓

與一些現有方法比較

Page 17

語義資訊模擬-門的狀態變化

Page 18

障礙物風險水平

Page 19

特殊用途區域

Page 20

傳統的FMM

Page 21

修訂的FMM

多層建築物室內路徑規劃

Page 22

案例分析-中國徐州市圖書館IFC檔

Page 22

  • 五層樓建築
  • 選定二樓做路徑規劃
  • 空間離散化和映射
    時間成本約為三秒
    (500x500網格)
  • 開始於二樓大門
    目的地為閱覽室
  • 以修訂的FMM做路徑規劃
    時間成本為13.8698 秒

IFC存取優化-MongoDB應用

Page 23 ↓

IFC存取優化-MongoDB應用

Page 23

Model Figure Size (MB) ​Memory (MB) T1 (s) T2 (s)
中國徐州市圖書館 Page 22 71.3 660.5 122 667
公寓A Page 23 145.0 873.5 289 1832
公寓B - 284.2 - 556

T1 : 轉換IFC資料至MangoDB的時間

T2 : 將IFC檔載入至記憶體的時間

結論

  • 本論文介紹了一種新的以IFC為基礎的3D室內空間路徑規劃方法
  • 與傳統的路徑規劃方法相比,本論文能兼顧建築物的幾何資訊及建築構件的語義資訊做更適切的路徑規劃
  • 以IFC為基礎的系統,功能擴展容易
  • 目前IFC標準以基於檔案做為主要的數據交換方式,
    是校能瓶頸的主因
  • 自動空間離散化仍然是未來研究的問題
  • 目前無法廣泛的自動處理語義資訊
  • 多層建築物的路徑規劃需考量樓梯、電扶梯、坡道、電梯等,問題更加複雜,相關研究仍在進行中

Page 24

IICAE Meeting 20151007

By Ping Wu (小平)

IICAE Meeting 20151007

  • 1,502