Automatiser la qualification et la gestion de ses leads

Optimiser son temps
Assurer "a good fit"
Process = plus pro

OUTILS

  • Formulaire en ligne

  • Email Service Provider

  • CRM ou équivalent

  • Planificateur de RV
  • Connecteur (Zapier)

Formulaire de contact

via ESP ou service de formulaire

Workflow Zapier

Ajout dans Drip

"Deal" Pipedrive créé

Synchroniser Pipedrive ID avec Drip subscriber

 

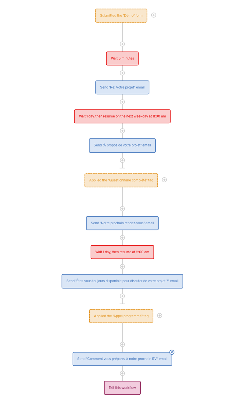
Automatiser les mails

Emails

{{ subscriber.name }},

merci pour votre intérêt.

.....

 

Cliquez ici pour compléter notre document de préparation.

Promis, ça ne prend que quelques minutes.

Dès que nous l'aurons, nous reviendrons vers pour programmer un rendez-vous par téléphone pour discuter de votre projet.

...

Jane Doe

Foo Bar consulting

{{ subscriber.name }}, hier vous avez exprimé un intérêt pour nos services. Je veux m'assurer que vous aviez bien reçu mon email.

Mon agenda est libre à ce jour et je veux faire en sorte que nous puissions discuter de votre projet le plus rapidement possible.

1. D'abord, prenez quelques minutes pour remplir ce questionnaire

2. Vous recevrez ensuite un email avec un lien vers mon calendrier pour que vous puissiez choisir une date.

Jane Doe
Foo Bar Consulting

Lien vers questionnaire

Hidden fields transmis au questionnaire

  • pipedrive_id
  • name
  • email

http://superboate.com/questionnaire?pipedrive_id={{subscriber.pipedrive_id}}&name={{subscriber.name}}&email={{subscriber.email}}

Questionnaire complété = Mise à jour du projet

1. Note attachée au deal Pipedrive

(contenu du questionnaire)

2. Deal Pipedrive déplacé à "Attente de RV"

3. Tag "Questionnaire complété" appliqué dans Drip

Programmer le RV tel

Demande de RV reçue

1. tag "Appel programmé" appliqué dans Drip

2. mise à jour dans Drip

= astuce pour récupérer pipedrive_id

3. Ajout d'une activité dans Pipedrive

Liste de services / Outils

Formulaires en ligne

Email Service Provider

Worflows / automatisation

Stockage des données leads

CRM

 

Planificateurs

À vous

Automatiser qualification de leads

By Aleth @ smarttleads

Automatiser qualification de leads

  • 457