GDG Kaohsiung
ZiziChou


Library
http://www.ankangwang.com/jiemeng/rw/71019.html


http://2.bp.blogspot.com/-ckxziDV0Sjo/TjfbpLG2DtI/AAAAAAAABms/ljciYySJis0/s1600/1960502944.jpg


https://github.com/codepath/android_guides/wiki/Must-Have-Libraries
https://github.com/wasabeef/awesome-android-libraries

Eclipse
Import lib project
- Right click your project in the project explorer
- Select Properties
- Select Java Build Path
- Click on the Source tab and the Link Source button
- Add the root folder containing Library
- Click Finish
- Click on the Projects tab
- click the Add button to add your 'Library'
- Click Ok and you're done
Import lib project
- Right click your project in the project explorer
- Select Properties
- Select Java Build Path
- Click on the Source tab and the Link Source button
- Add the root folder containing Library
- Click Finish
- Click on the Projects tab
- click the Add button to add your 'Library'
- Click Ok and you're done


Gradle
New Project


Live
Woof project
Demo



Volley
POST/PUT
POST/PUT
GET
POST/PUT
GET
POST/PUT with file
POST/PUT
GET
POST/PUT with file
GET from cache
POST/PUT
GET
POST/PUT with file
GET from cache
SET header
POST/PUT
GET
POST/PUT with file
GET from cache
SET header
CallBack
Live
WoofVolley project
ViewStub



65536

$cd /Users/PollyChou/Library/Android/sdk/build-tools/23.0.1
$./dexdump -f {Path}/xxx.apk | grep method_ids_size
method_ids_size : 12345
defaultConfig {
multiDexEnabled true
}
dependencies {
compile 'com.android.support:multidex:1.0.0'
}
public class Woof extends MultiDexApplication {
.....
}
build.gradle
Genymotion
Demo
AllowBackup

adb backup

adb restore

WebView

Live Templates

Live
Woof project
Fragment
Act1
Fmt1
Fmt2
Fmt3
Act1
Fmt3
Fmt1
Fmt2
BaseAct / BaseDrawerAct
- Fragment 管理
- Add
- Back
- onResume
- ToolBar
- onActivityResult
- Data model
BaseActivity


BaseActivity

BaseFragment
Live
Woof project
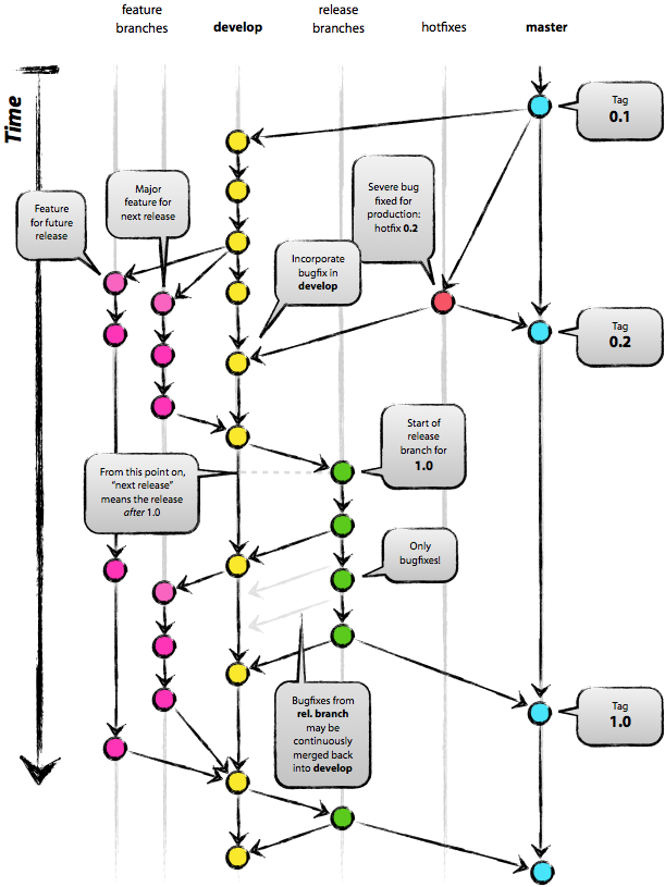
Git flow

Gson
Live
WoofVolley project
CustomView - attrs
Live
Woof project



Q & A
1023 高雄 GDG 經驗分享
By ChouPeiWen
1023 高雄 GDG 經驗分享
tech sharing
- 1,255