Making one-dimensional experimental hardware
by Robin Baumgarten - @Robin_B
Contents
- A short history of Wobbling
- Tech & Manufacturing Details
- Exhibitions
Robin Baumgarten
Studied Computing & AI
Mobile games
Experimental games
@Robin_B
http://aipanic.com
Line Wobbler
one-dimensional dungeon crawler
You're the green dot.
Get to the other end!
red - enemies
orange - lava
white - conveyor belts
Spring + 5m LED strip + Arduino
Made at the Exile Game Jam
Denmark, Oct 2014
Parts!
Arduino: Teensy 3.2
Accelerometer: MPU6050
LED Strip: APA102 (alternatively WS2812b, 'Neopixel')
Knob:
3D Printed using NinjaFlex with slot for accelerometer (MPU6050)
Springs!

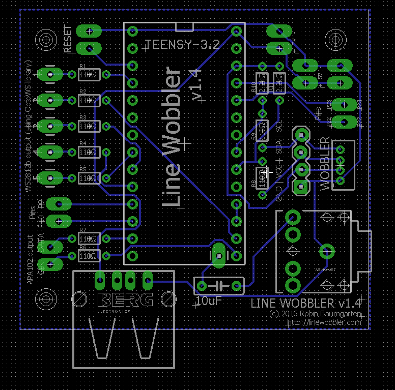
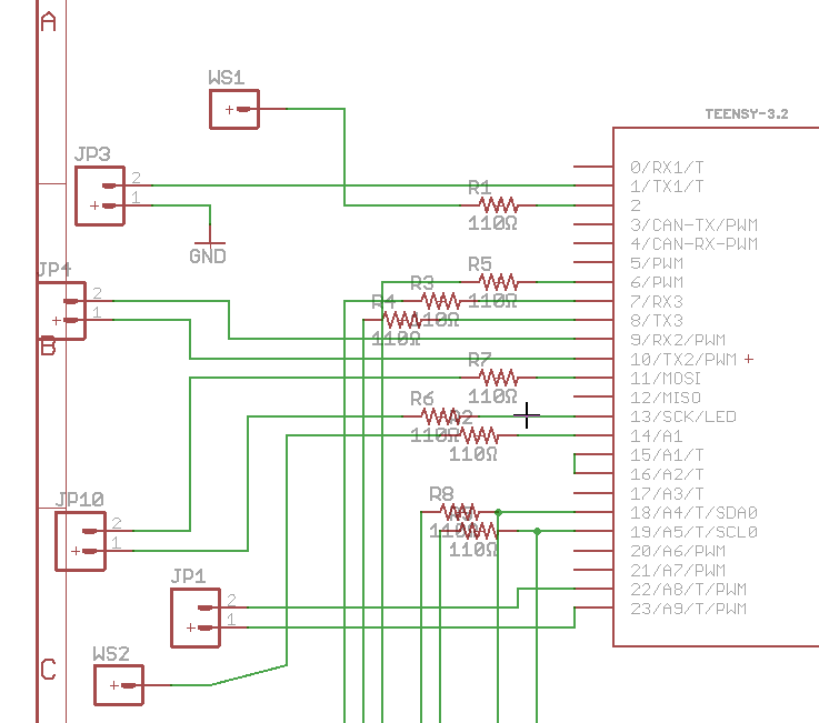
Printed Circuit Boards


Events
Game dev events
- Game Developer Conference: ALT.CTRL.GDC (US)
- Experimental Gameplay Workshop (US)
- Fantastic Arcade (US)
- Indiecade (US, FR)
- EGX, EGX Rezzed (UK)
- AMAZE Festival Berlin (DE)
- Parties:
- wild rumpus (London, SF)
- bit bash (Chicago)
more general artsy events
- inventor events
- maker faires (v)
- general 'art' events
- zealous X
- lumiere festival / Fête des lumières
- Amsterdam light festival
- game /art spaces
- Game Science Center, Berlin
- Computerspielemuseum, Berlin
- Novelty Automation, London
- National Video Game Arcade Nottingham
- La gaite lyrique, Paris

Other events
-
Agencies
-
2 Bit Circus, L.A.
-
-
Music events
-
Clujotronic, Cluj, Romania (v)
-
Fusion Festival
-
-
Kids Events
-
TIFF DigiPlaySpaces, Toronto (v)
-
Also, tell me more!
Marketing?
- ??!?
- similar to 'normal' indie games
- less congested
- more reliance on festivals & word of mouth
Where from here?
Thanks!
https://slides.com/robinbaumgarten/line-wobbler
http://linewobbler.com
@Robin_B
Line Wobbler - short
By Robin Baumgarten
Line Wobbler - short
- 2,244