Determinação da origem de documentos impressos E técnicas de Deep-Learning
Robson Cruz
Milton Hirokazu Shimabukuro
Contextualização
Mesmo em um mundo digitalizado, muitos setores da sociedade se utilizam de impressoras e documentos impressos em suas operações.
Existem situações em que deseja-se saber a origem de um determinado documento, tarefa complexa pela característica do problema.
A literatura propõe diversas soluções para esse problema:
- Análise laboratorial;
- Características extrínsecas [Chiang et al. 2009] ;
- Marcas d'água e "yellow-dots";
- Utilização das imperfeições mecânicas [Mikkilineni et al. 2004, Kee and Farid 2008, Ferreira et al. 2015,Lee and Kim 2015].
Machine Learning e Redes Neurais
Um programa de computador é dito capaz de "aprender" da experiência E em respeito a uma tarefa T e alguma medida de performance P, se sua performance em T, conforme medida por P, melhorar com experiência E.
[Mitchell 1997]
Essencialmente uma forma de estatística aplicada com uma crescente ênfase no uso de computadores para realizar complicadas funções estimativas e uma decrescente ênfase em prover intervalos de confiança sobre essas funções.
[Goodfellow et al. 1997]
Machine Learning e Redes Neurais

Perceptron
A fundamentação de redes neurais utilizada hoje veio do Perceptron [Rosenblatt 1958].
a primeira rede

É um algoritmo supervisionado para classificação binária dos dados.
MLP
A utilização de camadas ocultas para abstrair conceitos.
Uma consequência do perceptron

É capaz de realizar a aproximação de qualquer função [Hornik et al. 1989].
Redes Convolucionais
Utilizam a operação de convolução nos dados.
O começo de deep-learning

Presença de camadas de agregação.
Abordagem proposta
Um processo de treinamento utilizando pequenas redes convolucionais.
Múltiplas representações dos dados
[Ferreira et al. 2017]
Utilização de processos de early e late-fusion.
Alta abstração das características relevantes (microtexturas)
Abordagem proposta
[Ferreira et al. 2017]

Experimentos
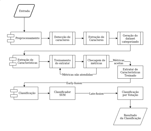
Para facilidade de desenvolvimento realizamos uma modularização da solução, dividindo-a em três módulos:
- Pré-processamento;
- Extração de características;
- Classificação;
Aspectos técnicos
O extrator de característica foi treinado utilizando um cluster com processadores Intel(R) Xeon(R) CPU E5-2690 0 @ 2.90GHz, trabalhando em 32 cores paralelamente
Experimentos
Aspectos técnicos

Experimentos
Pipeline

Experimentos
Inicialmente o dataset de [Ferreira et al. 2017] foi utilizado (conjuntos "a", "e" e "d" ).
Dataset
Para o propósito experimental também geramos um novo conjunto de dados:
- Documentos impressos coloridos, escaneados preto e branco;
- Documentos impressos por uma mesma impressora mas escaneados por dispositivos diferentes.


Experimentos
Buscando estudar o comportamento do modelo quando exposto a diferentes condições experimentais, propusemos os seguintes testes:
- A classificação individual utilizando early-fusion;
- Classificação de múltiplos caracteres utilizando early-fusion;
- A classificação coletiva utilizando early e late-fusion.
Testes Realizados
Para cada teste proposto, mapeamos as seguintes condições:
- Utilização de diferentes proporções do dataset;
- Classificação do dataset original [Ferreira et al. 2017];
- Classificação do dataset Experimental.
Resultados
Observações sobre a utilização de diferentes fatias dos dados
Após testes realizados com diferentes proporções dos dados, constatou-se uma perda significativa de precisão diminuindo-se o espaço amostral
A partir desse resultado, decidiu-se pela utilização do conjunto completo para os testes
Resultados
Classificação do Dataset original

Resultados
Classificação do Dataset Experimental

Resultados
Classificação do Dataset Experimental
O ruído inserido pelo processo de conversão de cores e pela utilização de diferentes scanners teve um impacto na qualidade das amostras e consequentemente, na classificação.
Regiões de decisão antes claramente definidas se tornaram nebulosas.
Conclusões
Técnicas de deep-learning se mostram extremamente efetivas para esse tipo de problema, fato embasado pela literatura e resultados obtidos.
Eficácia de Deep-learning
Como trabalhamos com a representação e metadados das amostras, o processo de classificação possui uma maior generalização.
Conclusões
A arquitetura proposta por Ferreira se mostrou robusta e flexível, vendo que mesmo com uma perda de acurácia, ainda existe uma considerável quantidade de classificações corretas.
Flexibilidade do Modelo
Os falsos negativos e falsos positivos podem ser combatidos fazendo-se um estudo sobre a redução de ruído das amostras.
Conclusões
A diferença na implementação interna das bibliotecas utilizadas em relação as utilizadas por Ferreira teve um impacto nos resultados.
Impacto da mudança de tecnologias
Isso se deve a utilização de camadas de Reshape e aos filtros de inicialização.
Outro ponto é a imprecisão na documentação das bibliotecas originais em relação as fatos originais.
Conclusões
Com a intenção de realizar uma implementação mais próxima a de [Ferreira et al. 2017] utilizamos um algoritmo que opera de forma similar a uma busca binária.
Otimização da taxa de aprendizado
Isso resultou em uma maior acurácia e menor tempo de treinamento. Enquanto em a taxa de 0.001 não pode ser atingida, a taxa de 0.000571 apresentou melhores resultados que os testes iniciais realizados com 0.0001
Conclusões
Uma comparação entre elementos dos datasets original e experimental mostrou que dados potencialmente foram perdidos devido a sensibilidade do scanner
Sensibilidade do Scanner
Para essa constatação, realizamos uma comparação entre um documento escaneado bruto em ambos datasets e analisada a proporção de preto e branco.
Trabalhos Futuros
- Otimização de hiperparâmetros - Técnicas propostas por [Jin et al. 2019];
- Identificação e combate de ruído - [Moosavi-Dezfooli et al. 2015] e [Su et al. 2017];
- Utilização de outros tipos de representação;
OBrigado
TCC: Determinação da origem de documentos impressos empregando técnicas de Deep-Learning
By Robson Cruz
TCC: Determinação da origem de documentos impressos empregando técnicas de Deep-Learning
- 210