Tópico 3

Fundamentos da Mecânica

Prof. Ronai Lisbôa

Não compreendeu algo? Algo está esquisito? Comente!

Objetivos

Dado um gráfico, como obter uma função?

Como construir gráficos a partir de dados?

Como interpretar os parâmetros de uma função?

Regressão linear

A equação da reta

Quando os dados experimentais se aproximam de uma reta, a regressão linear é fácil:

Y = b_0 +b_1X

O coeficiente linear previsto para a regressão é:

b_0 = 1,1

A inclinação prevista para a regressão é:

b_1 = 0,57

As unidades físicas de \(b_0\) e \(b_1\) dependem das dimensões das grandezas físicas \(Y\) e \(X\).

Regressão linear

Uma função potência

Quando os dados experimentais se aproximam de uma função potência? Como linearizá-la?

y = \beta x^{\alpha}
\rightarrow

A função desejada.

Quais os valores de \(\alpha\)   e \(\beta\)   que fazem a curva se aproximar dos pontos experimentais?

Y = b_1 X+b_0
y = \beta x^{\alpha}
Y=\log(y)
X=\log(x)

Uma ideia é fazer uma troca de variáveis:

\log(y) = \log(\beta x^{\alpha})
\log (y) = \alpha\log (x)+\log(\beta)
Y = b_1 X+b_0
b_1=\alpha
b_0=\log \beta

Com essa transformação:

Regressão linear

Uma função potência

Uma vez linearizada, procede-se os cálculos dos parâmetros da regressão linear previstos: \(b_0,b_1\).

Y = b_1 X+b_0

Observe as transformações.

Y = \log(y)

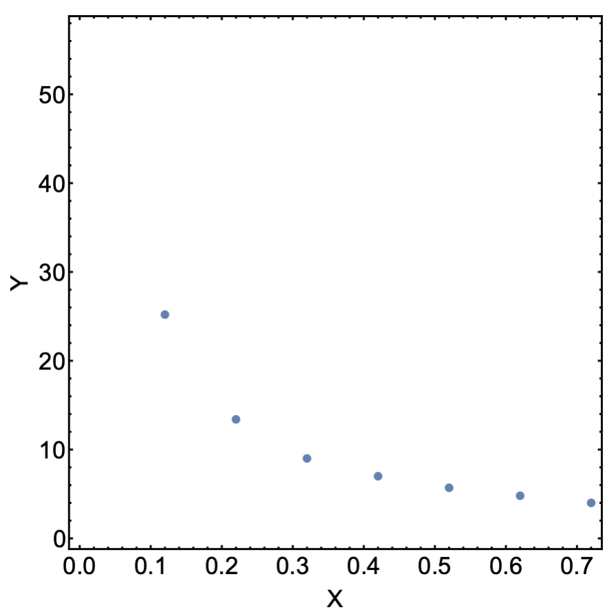
Dados originais

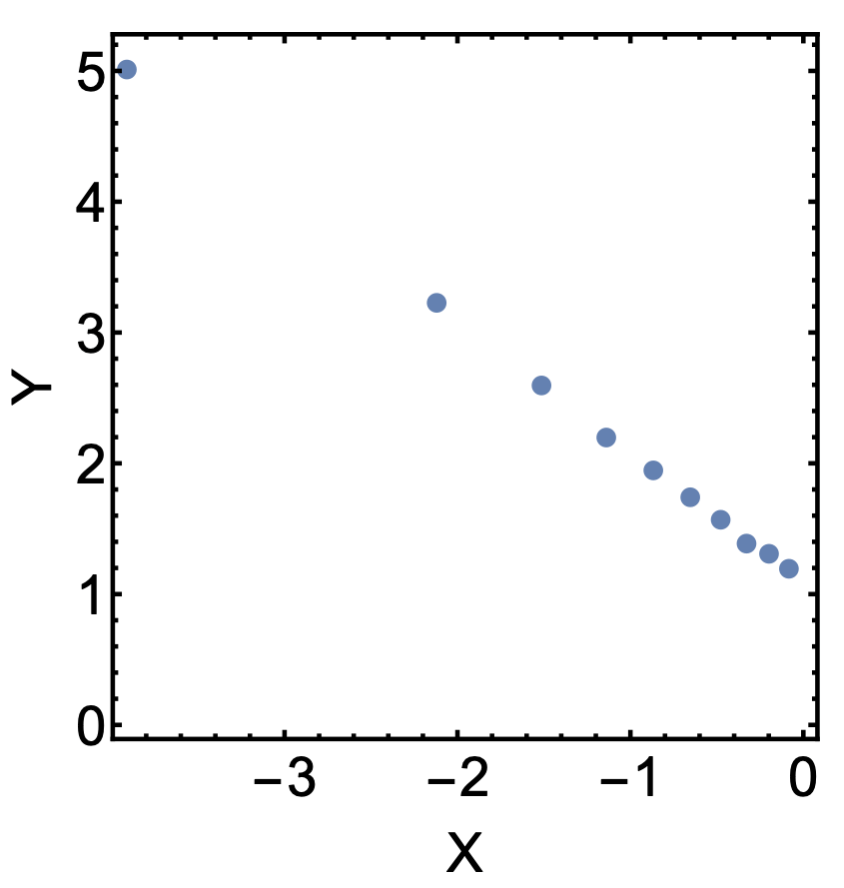
Dados linearizados

X= \log(x)
Y = b_1 X+b_0
b_0=1,51
Y = b_1 X+b_0
b_1 \equiv \frac{\Delta Y}{\Delta X}=0,714

A função linear.

Visualmente é fácil  obter de \(b_0\) e \(b_1\) a partir da reta.

Regressão linear

Uma função potência

Mas não é a função lienar que desejamos. Nós queremos a função potência.

Sabendo que:

y = \beta x^{\alpha}
Y = b_0 + b_1 X
b_0 = \log \beta
b_1 = \alpha
\beta = 10^{b_0} = 10^{1,51}=32,2
\alpha = 0,714

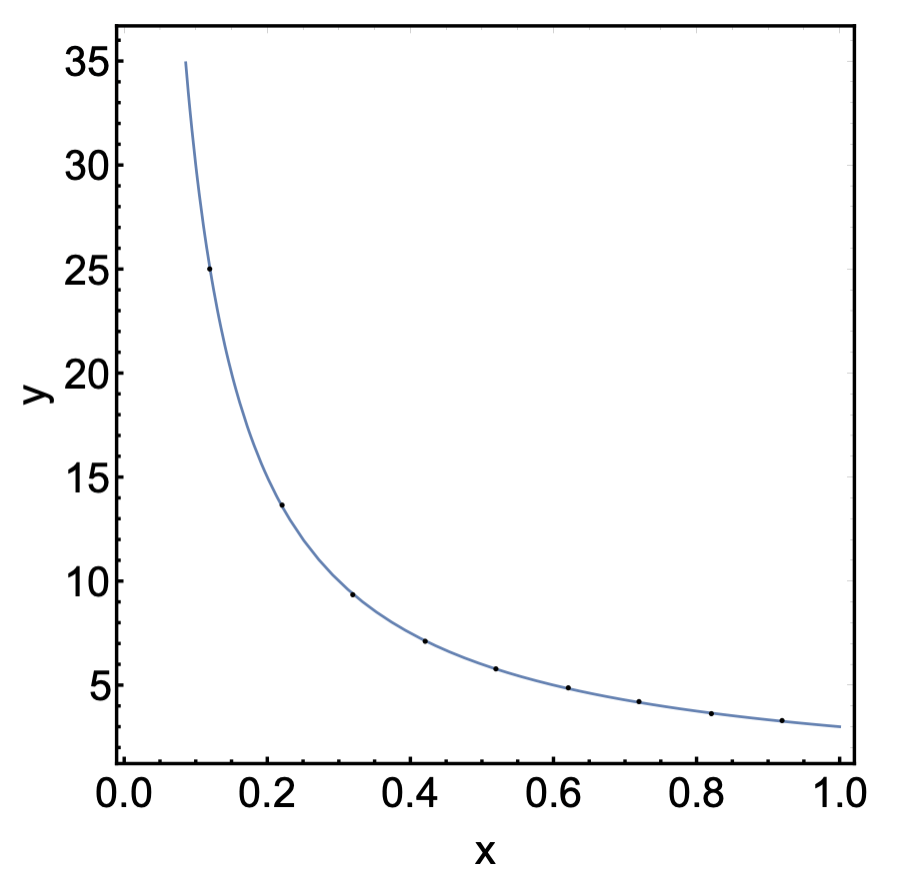
Obtemos a função (modelo) para os dados experimentais:

y = 32,2 x^{0,714}

A função potência.

Encontramos a curva (modelo) que se aproxima dos dados experimentais.

Regressão linear

Uma função potência

Como avaliar as unidades dos parâmetros?

Suponha que a grandeza y seja massa de alguma coisa, em gramas:

y
\rightarrow g
\rightarrow [M]

E a grandeza x seja  o tempo de alguma coisa, em segundos:

x
\rightarrow s
\rightarrow [T]
y = 32,2 x^{0,714}

Se a função é:

Quais as unidades e dimensões de (32,2) e (0,714)?

Se o lado esquerdo \(y\) é massa. O lado direito deve ser massa.

y = 32,2 x^{0,714}
[M] = 32,2 [T]^{0,714}

O expoente (argumento de \(x\)) não tem dimensão.

A dimensão de \(\beta= \)32,2 deve ser:

32,2=[M] [T]^{-0,714}

Então, 

\beta = 32,2\, g . s^{-0,714}

Regressão linear

Arumentos de funções não devem ter dimensão.

\cos(k x)

Se a dimensão de \(x\) é [L], a dimensão de \(k\) é [L]\(^{-1}\).

\exp( \lambda t)

Se a dimensão de \(t\) é [T], a dimensão de \(\lambda\) é [T]\(^{-1}\).

\log( x)

Aqui, \(x\) deve ser um número sem dimensão.

y=A\exp(kx+ \lambda t)

Se, \(y\) tem dimensão de [L], a dimensão de A é [L]\(^{-1}\).

O argumento \(kx+\lambda t\) não tem dimensão, mas cada parâmetro e variável têm suas dimensões.

Regressão linear

Os limites da inteligência

Leis da física podem impedir que o cérebro humano evolua tornando-se uma máquina de pensar ainda mais poderosa

Independente de serem mais inteligentes, os animais grandes geralmente têm cérebro maior. O tamanho do cérebro, no entanto, não aumenta a uma taxa fixa, mas à potência de 75% da massa do corpo, uma lei que na escala logarítmica é representa por uma linha reta.

Massa corporal (kg)

Massa cerebral (g)

Quais as unidades de B e a?

Regressão linear

Uma função inversa

Quando os dados experimentais se aproximam de uma função inversa? Como linearizá-la?

yx = c
Y = b_0 + b_1 X

Uma ideia é fazer uma troca de variáveis:

\ln (yx) = \ln c
\ln y= - \ln x + \ln c
Y = b_1 X+b_0

Com essa troca de variáveis:

Y=\ln(y)
X=\ln(x)
b_1=-1
b_0=\ln c

A função desejada.

Qual o valor de \(c\)  que faz a curva se aproximar dos pontos experimentais?

Regressão linear

Uma função inversa

Uma vez linearizada, procede-se os cálculos dos parâmetros da regressão linear previstos: \(b_0,b_1\).

Y = b_1 X+b_0

Observe as transformações.

Y = \ln(y)

Dados originais

Dados linearizados

X= \ln(x)
Y = b_1 X+b_0
b_0=1,09
Y = b_1 X+b_0
b_1 \equiv \frac{\Delta Y}{\Delta X}=-1

A função linear.

Visualmente é fácil  obter de \(b_0\) e \(b_1\) a partir da reta.

Regressão linear

Uma função inversa

Mas não é a função linear que desejamos. Nós queremos a função inversa.

Sabendo que:

y =\frac{c}{x}
Y = b_0 + b_1 X
b_0 = \ln c
b_1 = -1
c = e^{b_0}=e^{1,09}=2,97
b_1 = -1

Obtemos a função (modelo) para os dados experimentais:

y =\frac{2,97}{x}

A função inversa.

Encontramos a curva (modelo) que se aproxima dos dados experimentais.

Regressão linear

Uma função inversa

Como avaliar as unidades dos parâmetros?

Suponha que a grandeza y seja a pressão de alguma coisa, em pascal \(1Pa=N/m^2= kg/(m.s^2)\):

y
\rightarrow \frac{kg}{ms^2}
\rightarrow\frac{ [M] }{[L][T]^2}

E a grandeza x seja o volume de alguma coisa, em metros cúbicos:

x
\rightarrow m^3
\rightarrow [L]^3

Se a função é:

Quais as unidades e dimensões de (2,97)?

y =\frac{2,97}{x}

Se o lado esquerdo \(y\) é pressão. O lado direito deve ser pressão.

\frac{ [M] }{[L][T]^2}=\frac{2,97}{[L] ^3}

A dimensão de \(c= \)2,97 deve ser:

2,97=\frac{ [M] [L]^2 }{[T]^2}

Então, 

c = 2,97\frac{kg.m^2}{s^2}
y =\frac{2,97}{x}
c = 2,97\,N.m
c = 2,97J

Regressão linear

Uma função inversa

Dada a equação, se \(y\) é pressão e \(x\) é volume:

Se \(c=2,97 J\), então o produto \(PV\) tem unidade de energia, isto é, joule \(J\).

yx=c
y=\frac{c}{x}
P=\frac{c}{V}

A pressão varia de forma inversa ao volume. Essa é uma lei da termodinâmica (Lei de Boyle).

PV={c}

A constante \(c=NRT\), onde \(N\) é o número de moléculas, \(R\) é a constante universal dos gases e \(T\) é a temperatura absoluta. Esse produto tem a unidade de energia, joule.

Regressão linear

A regressão linear é uma técnica estatística usada para modelar a relação entre uma variável dependente e uma ou mais variáveis independentes.

O objetivo é encontrar a linha reta (ou plano, no caso de múltiplas variáveis) que melhor se ajusta aos dados.

Regressão linear

As planilhas possuem alguma funções embutidas que permitem obter os parâmetros das funções (modelos), mas elas não lhe dirão quais as dimensões dessas unidades.  Nesses casos não é necessário fazer a regressão, pois as funções existem.

 

Quando você quiser fazer uma análise de dados e a função não existir na planilha, você deve fazer a regressão linear, como apresentado nos dois exemplos desse tópico da aula.

 

As planilhas eletrônicas como Excel e Google Planilhas permitem fazer algumas regressões lineares. Você aprenderá isso profundamente em MMF2.

Regressão linear

Caso queira usar planilhas eletrônicas para entregar as atividades propostas, eu recomendo o tutorial apresentado nos vídeos abaixo (Prof. Pedro / ECT: LINK)

O professor Pedro fez ajustes de funções que existem no Excel e Google Planilhas.

A linearização serve para funções que não são definidas.

FM - Tópico 3

By Ronai Lisboa

FM - Tópico 3

Gráficos. Regressão Linear. Planilhas eletrônicas

  • 198