Software Architecture
Software Architecture
Concepto
Mercurial es un moderno sistema distribuido de control de versiones (VCS), escrito en Python sobre todo con los retazos en C para el rendimiento.
Software Architecture
Historia
Los sistemas de control de versiones se inventaron para ayudar a los desarrolladores trabajar en sistemas de software de forma simultánea, sin pasar alrededor de las copias completas y hacer el seguimiento de cambios en los archivos mismos. Vamos a generalizar a partir de código fuente del software a cualquier árbol de archivos. Una de las principales funciones de control de versiones es para pasar alrededor de cambios en el árbol. El ciclo básico es algo como esto:
- Obtener la última árbol de los archivos de otra persona
- Trabajar en una serie de cambios en esta versión del árbol
- Publicar los cambios para que otros puedan recuperarlos
Software Architecture
VCS
El primer sistema de control de versiones fue el Sistema de control de código fuente, CCSC, descrita por primera vez en 1975. Fue sobre todo una manera de salvar a los deltas de los archivos individuales que era más eficiente que simplemente mantener copias en todo, y no ayuda para publicar estos cambios otros. Fue seguido en 1982 por el Sistema de Revisión de Control, RCS, que era una alternativa más evolucionada y libre para CCSC (y que todavía está siendo mantenido por el proyecto GNU).
Después de RCS vino CVS, el Sistema Concurrente de Versiones, lanzado por primera vez en 1986 como un conjunto de secuencias de comandos para manipular archivos de revisión RCS en grupos.La gran innovación en CVS es la noción de que varios usuarios pueden editar al mismo tiempo, con fusiones se realizan después de los hechos (ediciones concurrentes). Esto también requiere la noción de conflictos de edición. Los desarrolladores sólo puede cometer una nueva versión de algún archivo si se basa en la última versión disponible en el repositorio. Si hay cambios en el repositorio y en mi directorio de trabajo, tengo que resolver los conflictos resultantes de esos cambios (ediciones cambiar la misma línea).
Software Architecture
VCS
El primer sistema de control de versiones fue el Sistema de control de código fuente, CCSC, descrita por primera vez en 1975. Fue sobre todo una manera de salvar a los deltas de los archivos individuales que era más eficiente que simplemente mantener copias en todo, y no ayuda para publicar estos cambios otros. Fue seguido en 1982 por el Sistema de Revisión de Control, RCS, que era una alternativa más evolucionada y libre para CCSC (y que todavía está siendo mantenido por el proyecto GNU).
Después de RCS vino CVS, el Sistema Concurrente de Versiones, lanzado por primera vez en 1986 como un conjunto de secuencias de comandos para manipular archivos de revisión RCS en grupos.La gran innovación en CVS es la noción de que varios usuarios pueden editar al mismo tiempo, con fusiones se realizan después de los hechos (ediciones concurrentes). Esto también requiere la noción de conflictos de edición. Los desarrolladores sólo puede cometer una nueva versión de algún archivo si se basa en la última versión disponible en el repositorio. Si hay cambios en el repositorio y en mi directorio de trabajo, tengo que resolver los conflictos resultantes de esos cambios (ediciones cambiar la misma línea).
Software Architecture
Atributos de Calidad
-
Extensibilidad
-
Flexibilidad
-
Instalable
- Rendimiento
-
Seguridad
-
Portabilidad
Software Architecture
Técnicas de Rendimiento

Software Architecture
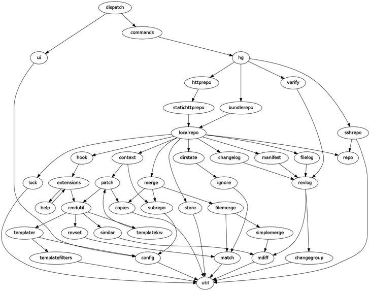
Estructura General

Merculiar
By Samil Vargas
Merculiar
- 887