Architecting A Front-End Project for Longevity

Sean McQuaid

Github - seanmcquaid

Architecture is Hard

But What do I do?

  Clarity +

Easy Decisions +  Consistency + Forward thinking = Success

 Step 1

non-negotiables / Standards

Rendering strategy

WELL SUPPORTED +  modern Frameworks

Deployment Strategy

Data Fetching + Caching

Design System / Component Library

Consistent Patterns

 Step 2

recommended tools for Common tasks

Step 3

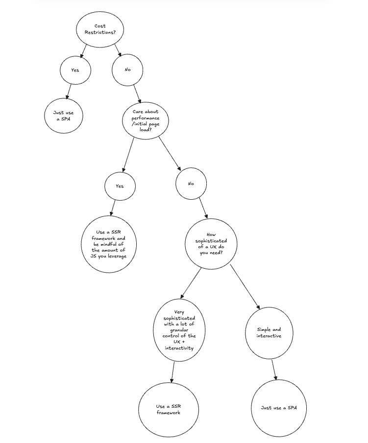
Establish Fundamental Questions

Do you have any cost restrictions?

Do you care about performance?

How sophisticated of a UX do you need?

Step 4

Make Decision making charts based on those questions

Step 5

Document any architecture decisions you make

Step 6

regular architecture reviews as a team

BE PREPARED to Re-evaluate Any tooling or decisions 

What is an Inflection Point?

Inflection points can happen  every day

Prototype and have fun!

The next two steps are only for refreshing a project

Step 7

Write out a remediation plan

Step 8

Tackle some degree of remediation every sprint

How do you know if you're in a good place?

Are you ever really finished?

Clarity +

Easy Decisions +  Consistency + Forward thinking = Success

Thank you!

Architecting a Front-End Project For Longevity

By Sean McQuaid

Architecting a Front-End Project For Longevity

  • 140