Summer Research Program 2022
July 12th
Sebastián Ordoñez
Universidad Nacional de Colombia, COL
Supervisors: Agnieszka Leszczyńska and Alan Coleman
Study of the attenuation due to snow accumulation on IceTop tanks



Introduction

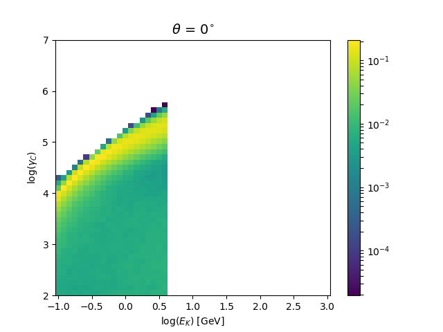
\(\theta=0°\)
\(\theta\)
Snow height
Injected particle
Tank height: 1.3m
Tank radius: 0.93
Simulated tank (+ 0.3m)
Introduction
- Visualization
Introduction


Number of Cherenkov Photons
Next step!
- Source of low energy cherenkov photons and photoelectrons
Results
Full phase space
- Particles: MuMinus (\(\mu^{-}\)), MuPlus (\(\mu^{+}\)), EMinus (\(e^{-}\)),EPlus (\(e^{-}\)), Gamma (\(\gamma\))
- Zenith angles: 0°,5°,10°,15°, ... , 75°
- Energies: 0.1 GeV, 1 GeV, 10 GeV, 100 GeV, 1000 GeV
Snow height: ~0.379m > Fixed now!
Simulation details
- Tank: 36A
- Frame: IceTopMCHits - MCTopPESeriesMap
- GCD file: GeoCalibDetectorStatus_2012.56063_V1_OctSnow.i3.gz
Results: Muons
\(\mu^{-}\)

\(\mu^{+}\)
- Energy: 0.1 GeV
- Zenith angle: 0°

Results: Muons
\(\mu^{-}\)
\(\mu^{+}\)
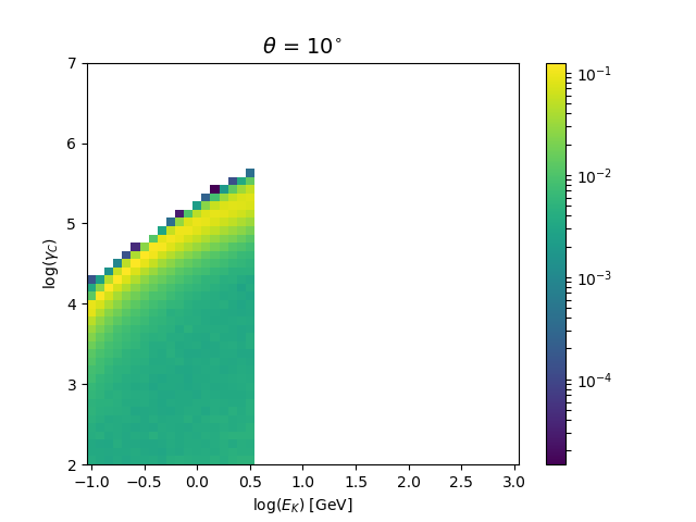
- Energy: 0.1 GeV
- Zenith angle: 10°


Results: Muons
\(\mu^{-}\)
\(\mu^{+}\)
- Energy: 0.1 GeV
- Zenith angle: 20°


Results: Muons
\(\mu^{-}\)
\(\mu^{+}\)
- Energy: 0.1 GeV
- Zenith angle: 30°


Results: Muons
\(\mu^{-}\)
\(\mu^{+}\)
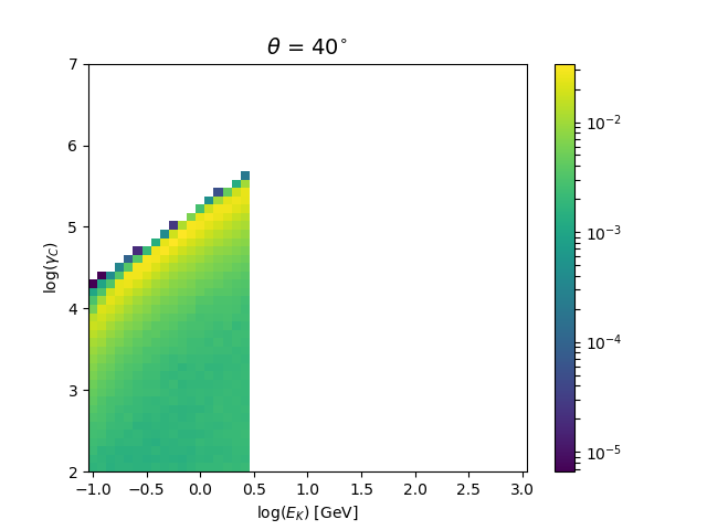
- Energy: 0.1 GeV
- Zenith angle: 40°


Results: Muons
\(\mu^{-}\)
\(\mu^{+}\)
- Energy: 0.1 GeV
- Zenith angle: 50°


Results: Muons
\(\mu^{-}\)
\(\mu^{+}\)
- Energy: 0.1 GeV
- Zenith angle: 60°


Results: Muons
\(\mu^{-}\)
\(\mu^{+}\)
- Energy: 0.1 GeV
- Zenith angle: 70°


Results: Muons
\(\mu^{-}\)
\(\mu^{+}\)
- Energy: 1 GeV
- Zenith angle: 0°


Results: Muons
\(\mu^{-}\)
\(\mu^{+}\)
- Energy: 1 GeV
- Zenith angle: 10°


Results: Muons
\(\mu^{-}\)
\(\mu^{+}\)
- Energy: 1 GeV
- Zenith angle: 20°


Results: Muons
\(\mu^{-}\)
\(\mu^{+}\)
- Energy: 1 GeV
- Zenith angle: 30°


Results: Muons
\(\mu^{-}\)
\(\mu^{+}\)
- Energy: 1 GeV
- Zenith angle: 40°


Results: Muons
\(\mu^{-}\)
\(\mu^{+}\)
- Energy: 1 GeV
- Zenith angle: 50°


Results: Muons
\(\mu^{-}\)
\(\mu^{+}\)
- Energy: 1 GeV
- Zenith angle: 60°


Results: Muons
\(\mu^{-}\)
\(\mu^{+}\)
- Energy: 1 GeV
- Zenith angle: 70°


Results: Muons
\(\mu^{-}\)
\(\mu^{+}\)
- Energy: 10 GeV
- Zenith angle: 0°


Results: Muons
\(\mu^{-}\)
\(\mu^{+}\)
- Energy: 10 GeV
- Zenith angle: 10°


Results: Muons
\(\mu^{-}\)
\(\mu^{+}\)
- Energy: 10 GeV
- Zenith angle: 20°


Results: Muons
\(\mu^{-}\)
\(\mu^{+}\)
- Energy: 10 GeV
- Zenith angle: 30°


Results: Muons
\(\mu^{-}\)
\(\mu^{+}\)
- Energy: 10 GeV
- Zenith angle: 40°


Results: Muons
\(\mu^{-}\)
\(\mu^{+}\)
- Energy: 10 GeV
- Zenith angle: 50°


Results: Muons
\(\mu^{-}\)
\(\mu^{+}\)
- Energy: 10 GeV
- Zenith angle: 60°


Results: Muons
\(\mu^{-}\)
\(\mu^{+}\)
- Energy: 10 GeV
- Zenith angle: 70°


Results: Muons
\(\mu^{-}\)
\(\mu^{+}\)
- Energy: 100 GeV
- Zenith angle: 0°


Results: Muons
\(\mu^{-}\)
\(\mu^{+}\)
- Energy: 100 GeV
- Zenith angle: 10°


Results: Muons
\(\mu^{-}\)
\(\mu^{+}\)
- Energy: 100 GeV
- Zenith angle: 20°


Results: Muons
\(\mu^{-}\)
\(\mu^{+}\)
- Energy: 100 GeV
- Zenith angle: 30°


Results: Muons
\(\mu^{-}\)
\(\mu^{+}\)
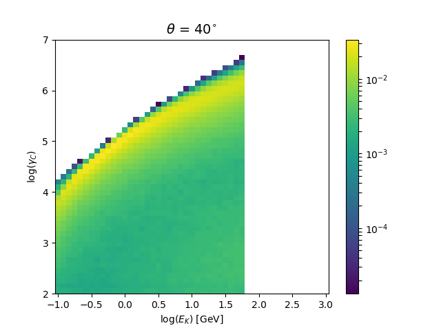
- Energy: 100 GeV
- Zenith angle: 40°


Results: Muons
\(\mu^{-}\)
\(\mu^{+}\)
- Energy: 100 GeV
- Zenith angle: 50°


Results: Muons
\(\mu^{-}\)
\(\mu^{+}\)
- Energy: 100 GeV
- Zenith angle: 60°


Results: Muons
\(\mu^{-}\)
\(\mu^{+}\)
- Energy: 100 GeV
- Zenith angle: 70°


Results: Electrons
\(e^{-}\)
\(e^{+}\)
- Energy: 0.1 GeV
- Zenith angle: 0°


Results: Electrons
\(e^{-}\)
\(e^{+}\)
- Energy: 0.1 GeV
- Zenith angle: 10°


Results: Electrons
\(e^{-}\)
\(e^{+}\)
- Energy: 0.1 GeV
- Zenith angle: 20°


Results: Electrons
\(e^{-}\)
\(e^{+}\)
- Energy: 0.1 GeV
- Zenith angle: 30°


Results: Electrons
\(e^{-}\)
\(e^{+}\)
- Energy: 0.1 GeV
- Zenith angle: 40°


Results: Electrons
\(e^{-}\)
\(e^{+}\)
- Energy: 0.1 GeV
- Zenith angle: 50°


Results: Electrons
\(e^{-}\)
\(e^{+}\)
- Energy: 0.1 GeV
- Zenith angle: 60°


Results: Electrons
\(e^{-}\)
\(e^{+}\)
- Energy: 0.1 GeV
- Zenith angle: 70°


Results: Electrons
\(e^{-}\)
\(e^{+}\)
- Energy: 1 GeV
- Zenith angle: 0°


Results: Electrons
\(e^{-}\)
\(e^{+}\)
- Energy: 1 GeV
- Zenith angle: 10°


Results: Electrons
\(e^{-}\)
\(e^{+}\)
- Energy: 1 GeV
- Zenith angle: 20°


Results: Electrons
\(e^{-}\)
\(e^{+}\)
- Energy: 1 GeV
- Zenith angle: 30°


Results: Electrons
\(e^{-}\)
\(e^{+}\)
- Energy: 1 GeV
- Zenith angle: 40°


Results: Electrons
\(e^{-}\)
\(e^{+}\)
- Energy: 1 GeV
- Zenith angle: 50°


Results: Electrons
\(e^{-}\)
\(e^{+}\)
- Energy: 1 GeV
- Zenith angle: 60°


Results: Electrons
\(e^{-}\)
\(e^{+}\)
- Energy: 1 GeV
- Zenith angle: 70°


Results: Electrons
\(e^{-}\)
\(e^{+}\)
- Energy: 10 GeV
- Zenith angle: 0°


Results: Electrons
\(e^{-}\)
\(e^{+}\)
- Energy: 10 GeV
- Zenith angle: 10°


Results: Electrons
\(e^{-}\)
\(e^{+}\)
- Energy: 10 GeV
- Zenith angle: 20°


Results: Electrons
\(e^{-}\)
\(e^{+}\)
- Energy: 10 GeV
- Zenith angle: 30°


Results: Electrons
\(e^{-}\)
\(e^{+}\)
- Energy: 10 GeV
- Zenith angle: 40°


Results: Electrons
\(e^{-}\)
\(e^{+}\)
- Energy: 10 GeV
- Zenith angle: 50°


Results: Electrons
\(e^{-}\)
\(e^{+}\)
- Energy: 10 GeV
- Zenith angle: 60°


Results: Electrons
\(e^{-}\)
\(e^{+}\)
- Energy: 10 GeV
- Zenith angle: 70°


Results: Electrons
\(e^{-}\)
\(e^{+}\)
- Energy: 100 GeV
- Zenith angle: 0°


Results: Electrons
\(e^{-}\)
\(e^{+}\)
- Energy: 100 GeV
- Zenith angle: 10°


Results: Electrons
\(e^{-}\)
\(e^{+}\)
- Energy: 100 GeV
- Zenith angle: 20°


Results: Electrons
\(e^{-}\)
\(e^{+}\)
- Energy: 100 GeV
- Zenith angle: 30°


Results: Electrons
\(e^{-}\)
\(e^{+}\)
- Energy: 100 GeV
- Zenith angle: 40°


Results: Electrons
\(e^{-}\)
\(e^{+}\)
- Energy: 100 GeV
- Zenith angle: 50°


Results: Electrons
\(e^{-}\)
\(e^{+}\)
- Energy: 100 GeV
- Zenith angle: 60°


Results: Electrons
\(e^{-}\)
\(e^{+}\)
- Energy: 100 GeV
- Zenith angle: 70°


Results: Photons
\(\gamma\)
- Energy: 0.1 GeV
- Zenith angle: 0°

Results: Photons
\(\gamma\)
- Energy: 0.1 GeV
- Zenith angle: 10°

Results: Photons
\(\gamma\)
- Energy: 0.1 GeV
- Zenith angle: 20°

Results: Photons
\(\gamma\)
- Energy: 0.1 GeV
- Zenith angle: 30°

Results: Photons
\(\gamma\)
- Energy: 0.1 GeV
- Zenith angle: 40°

Results: Photons
\(\gamma\)
- Energy: 0.1 GeV
- Zenith angle: 50°

Results: Photons
\(\gamma\)
- Energy: 0.1 GeV
- Zenith angle: 60°

Results: Photons
\(\gamma\)
- Energy: 0.1 GeV
- Zenith angle: 70°

Results: Photons
\(\gamma\)
- Energy: 1 GeV
- Zenith angle: 0°

Results: Photons
\(\gamma\)
- Energy: 1 GeV
- Zenith angle: 10°

Results: Photons
\(\gamma\)
- Energy: 1 GeV
- Zenith angle: 20°

Results: Photons
\(\gamma\)
- Energy: 1 GeV
- Zenith angle: 30°

Results: Photons
\(\gamma\)
- Energy: 1 GeV
- Zenith angle: 40°

Results: Photons
\(\gamma\)
- Energy: 1 GeV
- Zenith angle: 50°

Results: Photons
\(\gamma\)
- Energy: 1 GeV
- Zenith angle: 60°

Results: Photons
\(\gamma\)
- Energy: 1 GeV
- Zenith angle: 70°

Results: Photons
\(\gamma\)
- Energy: 10 GeV
- Zenith angle: 0°

Results: Photons
\(\gamma\)
- Energy: 10 GeV
- Zenith angle: 10°

Results: Photons
\(\gamma\)
- Energy: 10 GeV
- Zenith angle: 20°

Results: Photons
\(\gamma\)
- Energy: 10 GeV
- Zenith angle: 30°

Results: Photons
\(\gamma\)
- Energy: 10 GeV
- Zenith angle: 40°

Results: Photons
\(\gamma\)
- Energy: 10 GeV
- Zenith angle: 50°

Results: Photons
\(\gamma\)
- Energy: 10 GeV
- Zenith angle: 60°

Results: Photons
\(\gamma\)
- Energy: 10 GeV
- Zenith angle: 70°

Results: Photons
\(\gamma\)
- Energy: 100 GeV
- Zenith angle: 0°

Results: Photons
\(\gamma\)
- Energy: 100 GeV
- Zenith angle: 10°

Results: Photons
\(\gamma\)
- Energy: 100 GeV
- Zenith angle: 20°

Results: Photons
\(\gamma\)
- Energy: 100 GeV
- Zenith angle: 30°

Results: Photons
\(\gamma\)
- Energy: 100 GeV
- Zenith angle: 40°

Results: Photons
\(\gamma\)
- Energy: 100 GeV
- Zenith angle: 50°

Results: Photons
\(\gamma\)
- Energy: 100 GeV
- Zenith angle: 60°

Results: Photons
\(\gamma\)
- Energy: 100 GeV
- Zenith angle: 60°

Results: Update


\(e^{-}\)
\(e^{+}\)
Results: Update


\(\mu^{-}\)
\(\mu^{+}\)
Results: Update

\(\gamma\)
Results: Update
\(\mu^{-}\)
\(\mu^{+}\)


Results: Update
\(\mu^{-}\)
\(\mu^{+}\)


Results: Update
\(\mu^{-}\)
\(\mu^{+}\)


Results: Update
\(\mu^{-}\)
\(\mu^{+}\)


Results: Update
\(\mu^{-}\)
\(\mu^{+}\)


Results: Update
\(\mu^{-}\)
\(\mu^{+}\)


Results: Update
\(\mu^{-}\)
\(\mu^{+}\)


Results: Update
\(\mu^{-}\)
\(\mu^{+}\)


Results: Update
\(\mu^{-}\)
\(\mu^{+}\)


Results: Update
\(\mu^{-}\)
Results: Update
\(\mu^{+}\)
Results: Update
\(e^{-}\)
\(e^{+}\)


Results: Update
\(e^{-}\)
\(e^{+}\)


Results: Update
\(e^{-}\)
\(e^{+}\)


Results: Update
\(e^{-}\)
\(e^{+}\)


Results: Update
\(e^{-}\)
\(e^{+}\)


Results: Update
\(e^{-}\)
\(e^{+}\)


Results: Update
\(e^{-}\)
\(e^{+}\)


Results: Update
\(e^{-}\)
\(e^{+}\)


Results: Update
\(e^{-}\)
Results: Update
\(e^{+}\)
Outlook
Next steps
- Set up everything to interpolate between our "look up tables" > Sampling
- Understand the physics behind the obtained distributions
- Compare with previous IceTop results
Second presentation: IceCube internship
By Sebastian Ordoñez
Second presentation: IceCube internship
- 580