una plataforma open source
para el internet de las cosas
Beehive
Univ. Sergio Gabriel Guillén Mantilla
Internet de las cosas






Problemática
Entre los proyectos Open Source de tipo plataforma relacionados al Internet de las Cosas que mantienen un desarrollo continuo, un subconjunto de estos no cuenta con varias funcionalidades a diferencia de plataformas propietarias existentes.
Problema principal

Objetivos
Objetivo principal
Diseñar y desarrollar una plataforma para el Internet de las Cosas que además de proveer canales de comunicación cuente con gestión de usuarios, gestión de permisos sobre dispositivos y librerías para micro controladores
Justificación


Módulo de conexión 3G
Módulo de conexión Ethernet
Módulo de conexión Wifi
jUSTIFICACIÓN TÉCNICA


- Distribución
- Adaptación
- Uso
- Modificación
jUSTIFICACIÓN SOCIAL



jUSTIFICACIÓN ECONÓMICA
Alcances y límites
ARQUITECTURA PLATAFORMA BEEHIVE




LÍMITES
Desarrollo
Scrum
modelo
open source
+
=
open Scrum
Definiciones previas
- Templates
- Comandos
- Data Streams
- Dispositivos
- Canales de comunicación
- Pertenencia de Dispositivo


Backlog Inicial
Sprint 0












Sprint 1, 2, 4, 5 y 6
- Administración de Templates
- Administración de Comandos
- Canales de comunicación
- Integración de Canales de comunicación con la plataforma web
- Administración de Dispositivos
- Monitoreo
- Control Remoto
- API RESTful
- Administración de Permisos
Sprint 3
- Refactorización de la plataforma web haciendo uso de principios S.O.L.I.D.
- Single Responsability
- Open/Closed
- Liskov Substitution
- Interface Segregation
- Dependency Inversion





GET http://iot.tiendamerx.com/api/v1/devices

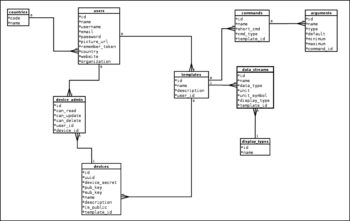
Modelo de datos

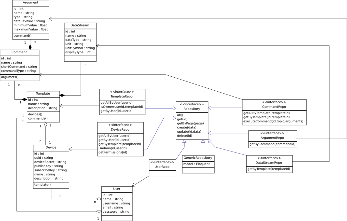
Diagrama de clases

distribución del proyecto
https://github.com/BeehiveIOT/
Licencia Open Source
MIT
pruebas


5000 peticiones con nivel de concurrencia de 1000
Servidor de prueba 2 núcleos y 2GB de RAM
Pruebas de estrés
pruebas de hardware
Control y monitoreo de un departamento






pruebas de hardware
Control del sistema de frenado de un automóvil




conclusiones y recomendaciones
conclusiones
-
Se cumple el objetivo general al haber desarrollado una plataforma Open-Source para el Internet De Las Cosas, la cual contiene las características canales de comunicación, de gestión de usuarios, gestión de permisos sobre dispositivos, librerías para dispositivos de hardware (Arduino y Raspberry Pi B+) y una API RESTful para el uso de la plataforma por otros desarrolladores.
recomendaciones
- Soporte de I18N
- Pruebas en otras distribuciones para servidor
- Cluster de servidores para los canales de comunicación y plataforma
- Soportar más dispositivos de hardware
- Realizar pruebas con SSL
- Procesamiento complejo de eventos
- Data Analytics
Gracias por su atención
Preguntas?
Beehive, una plataforma OSS para IOT
By Sergio Guillen
Beehive, una plataforma OSS para IOT
- 511