JS异步工具 - Promise
什么是Promise
所谓Promise,简单说就是一个容器,里面保存着某个未来才会结束的事件(通常是一个异步操作)的结果。
从语法上说,Promise 是一个对象,用来传递异步操作的消息。
回调函数
//示例:使用了回调函数的异步处理
http.get('/v1/get', function(error, data) {
if (error) {
//错误时的处理
}
//成功时的处理
})Promise
var promise = new Promise(function(resolve, reject) {
if (/* 异步操作成功 */){
resolve(value);
} else {
reject(error);
}
});
promise.then(function(value) {
// 如果调用了resolve方法,执行此函数
}, function(value) {
// 如果调用了reject方法,执行此函数
});为什么要使用Promise
回调地狱


A -> B -> C 链式操作
“语法糖”


基本用法
var promise = new Promise(function(resolve, reject) {
if (/* 异步操作成功 */){
resolve(value);
} else {
reject(error);
}
});
promise.then(function(value) {
// 如果调用了resolve方法,执行此函数
}, function(value) {
// 如果调用了reject方法,执行此函数
});一个构造函数

pending: 初始状态, 或者进行中, 表示还没有得到结果
fulfilled(resolved): 意味着操作成功完成
rejected: 意味着操作失败
状态是不可逆的,一旦状态改变就不会在变
Then方法
then方法的执行结果也会返回一个Promise对象。因此我们可以进行then的链式执行,这也是解决回调地狱的主要方式
可以接收构造函数中处理的状态变化
Promise.prototype.then = function(onFulfilled, onRejected) {
if (this.constructor !== Promise) {
return safeThen(this, onFulfilled, onRejected);
}
var res = new Promise(noop);
handle(this, new Handler(onFulfilled, onRejected, res));
return res;
};Catch方法
promise().catch(function (err) {
// handle error
});
promise().then(null, function (err) {
// handle error
});somePromise().then(function () {
throw new Error('oh noes');
}).catch(function (err) {
// I caught your error! :)
});
somePromise().then(function () {
throw new Error('oh noes');
}, function (err) {
// I didn't catch your error! :(
});指定发生错误时的回调函数
ES6 Promise API
-
Promise.all() A+B -> C
- Promise.race()
- Promise.resolve()
- Promise.reject()
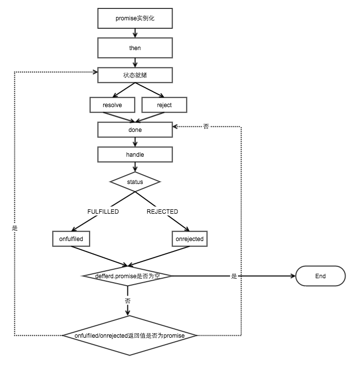
源码分析
// States:
//
// 0 - pending
// 1 - fulfilled with _value
// 2 - rejected with _value
// 3 - adopted the state of another promise, _value
//
// once the state is no longer pending (0) it is immutable
// All `_` prefixed properties will be reduced to `_{random number}`
// at build time to obfuscate them and discourage their use.
// We don't use symbols or Object.defineProperty to fully hide them
// because the performance isn't good enough.
// to avoid using try/catch inside critical functions, we
// extract them to here.
var LAST_ERROR = null;
var IS_ERROR = {};
function getThen(obj) {
try {
return obj.then;
} catch (ex) {
LAST_ERROR = ex;
return IS_ERROR;
}
}
function tryCallOne(fn, a) {
try {
return fn(a);
} catch (ex) {
LAST_ERROR = ex;
return IS_ERROR;
}
}
function tryCallTwo(fn, a, b) {
try {
fn(a, b);
} catch (ex) {
LAST_ERROR = ex;
return IS_ERROR;
}
}
module.exports = Promise;
function Promise(fn) {
if (typeof this !== 'object') {
throw new TypeError('Promises must be constructed via new');
}
if (typeof fn !== 'function') {
throw new TypeError('Promise constructor\'s argument is not a function');
}
this._deferredState = 0;
this._state = 0;
this._value = null;
this._deferreds = null;
if (fn === noop) return;
doResolve(fn, this);
}
Promise._onHandle = null;
Promise._onReject = null;
Promise._noop = noop;
Promise.prototype.then = function(onFulfilled, onRejected) {
if (this.constructor !== Promise) {
return safeThen(this, onFulfilled, onRejected);
}
var res = new Promise(noop);
handle(this, new Handler(onFulfilled, onRejected, res));
return res;
};
function safeThen(self, onFulfilled, onRejected) {
return new self.constructor(function (resolve, reject) {
var res = new Promise(noop);
res.then(resolve, reject);
handle(self, new Handler(onFulfilled, onRejected, res));
});
}
function handle(self, deferred) {
while (self._state === 3) {
self = self._value;
}
if (Promise._onHandle) {
Promise._onHandle(self);
}
if (self._state === 0) {
if (self._deferredState === 0) {
self._deferredState = 1;
self._deferreds = deferred;
return;
}
if (self._deferredState === 1) {
self._deferredState = 2;
self._deferreds = [self._deferreds, deferred];
return;
}
self._deferreds.push(deferred);
return;
}
handleResolved(self, deferred);
}
function handleResolved(self, deferred) {
asap(function() {
var cb = self._state === 1 ? deferred.onFulfilled : deferred.onRejected;
if (cb === null) {
if (self._state === 1) {
resolve(deferred.promise, self._value);
} else {
reject(deferred.promise, self._value);
}
return;
}
var ret = tryCallOne(cb, self._value);
if (ret === IS_ERROR) {
reject(deferred.promise, LAST_ERROR);
} else {
resolve(deferred.promise, ret);
}
});
}
function resolve(self, newValue) {
// Promise Resolution Procedure: https://github.com/promises-aplus/promises-spec#the-promise-resolution-procedure
if (newValue === self) {
return reject(
self,
new TypeError('A promise cannot be resolved with itself.')
);
}
if (
newValue &&
(typeof newValue === 'object' || typeof newValue === 'function')
) {
var then = getThen(newValue);
if (then === IS_ERROR) {
return reject(self, LAST_ERROR);
}
if (
then === self.then &&
newValue instanceof Promise
) {
self._state = 3;
self._value = newValue;
finale(self);
return;
} else if (typeof then === 'function') {
doResolve(then.bind(newValue), self);
return;
}
}
self._state = 1;
self._value = newValue;
finale(self);
}
function reject(self, newValue) {
self._state = 2;
self._value = newValue;
if (Promise._onReject) {
Promise._onReject(self, newValue);
}
finale(self);
}
function finale(self) {
if (self._deferredState === 1) {
handle(self, self._deferreds);
self._deferreds = null;
}
if (self._deferredState === 2) {
for (var i = 0; i < self._deferreds.length; i++) {
handle(self, self._deferreds[i]);
}
self._deferreds = null;
}
}
function Handler(onFulfilled, onRejected, promise){
this.onFulfilled = typeof onFulfilled === 'function' ? onFulfilled : null;
this.onRejected = typeof onRejected === 'function' ? onRejected : null;
this.promise = promise;
}
/**
* Take a potentially misbehaving resolver function and make sure
* onFulfilled and onRejected are only called once.
*
* Makes no guarantees about asynchrony.
*/
function doResolve(fn, promise) {
var done = false;
var res = tryCallTwo(fn, function (value) {
if (done) return;
done = true;
resolve(promise, value);
}, function (reason) {
if (done) return;
done = true;
reject(promise, reason);
});
if (!done && res === IS_ERROR) {
done = true;
reject(promise, LAST_ERROR);
}
}
Contact GitHub API Training Shop Blog About
Text

兼容性
解决:babel-polyfill
es6-promise
...
实现异步的方法
-
自定义嵌套
-
Promise
-
Generator
-
Defferd
-
Async(ES7, Generator的封装)
Thank you!
deck
By tanxuewei
deck
- 339