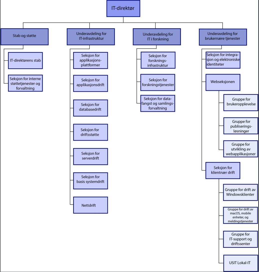
Vyer om byggstyring på UiO



Text
Text


Text
Text
EA's digitaliseringsstrategi
Mål:
Teknologien skal bidra til samle inn og utnytte data på tvers av EAs og sentrale systemer, styre bygninger, legge til rette for analyser, forenkle prosesser og være kostnadseffektive.
Teknologi
Tiltak:
- Teknologiske løsninger skal være åpne, modulære, legge til rette for utveksling av data og støtte UiOs integrasjonsarkitektur.
- EA skal ikke være bundet av eksisterende systemer når nye skal velges.
- Alle leverandører skal levere systemer og dataformater som integreres (API) med EA's valgte overordnede systemer.
EA's digitaliseringsstrategi
Mål:
Dataene som samles inn skal ha rett kvalitet og danne grunnlag for kvalitetsanalyser slik at vi kan fjernstyre bygningene, innføre proaktivt vedlikehold, redusere energiforbruket og opprettholde vedtatt nivå på driften av bygningene på en kostnadseffektiv måte
Data
Tiltak:
-
EA skal eie egne data og ikke gå inn på løsninger som innebærer å overlate eierskapet til noen utenfor UiO.
-
EA vil standardisere dataformater slik at de kan bruke på tvers.
-
EA skal for leveranser definere masterdata og metadata, og selv gjenfinne og benytte slik data.
Byggautomasjon på UiO
- IoT tankegang
- Alle datapunkter tilgjengelig
- API
- IP fremfor busser
- Integrasjon og datadeling med andre systemer
(Livsvitenskapsbygget? Vikingtidsmuseum?)

Et viktig fokus er at alt skal ha API!
Nåbart direkte over IP
Alle funksjoner og data tilgjengelig
Da er vi fleksible til å utvikle løsninger fremover




Nettverk / Kommunikasjon
Hva er mulighetene?
Hvis vi vil ha "alt" nåbart så kan vi ikke skjule enheter på busser hvor kun deler er tilgjengeliggjort!

Er 5G løsningen for IoT (for UiO)?
- Vi får nok innendørs 5G i Livsvitenskapsbyget
- Høy data, god rekkevidde
- Strømkrevende
- Kanskje vi kan få egne nettsegmenter som routes direke til oss
Sikkerhet
Vi skal ha:
- Lukkede nett!
- Overvåkning!
- Testsystemer!
Kan vi få:
- Kryptering av trafikk?
- Autentisering?
- Firmware management?
Management
- Fysisk sikring
- Strøm
- Kontroll/Inventory/Lokalisering/ID

Text
BIM
Text
Sporing av ting


Text
Data fra IoT, SD, Alarm, Adgang, Laber, PC'er osv
Text
AI
eller er det bare sannsynlighetsbasert modellering?



USIT og UiO har kompetanse og infrastruktur
Bygg Big Data
AI
ALARM og ADGANG


ROM BOOKING
SD
UNDERVISNINGSPLANER
LAB SYSTEMER
+
+ +
RENGJØRING

Rause med planlegging av sensorer og styringsutstyr
+
Gjøre all data tilgjengelig fra alle enheter
+
Bruke utstyr som støtter åpne standarder
=
Legge til rette NÅ for fremtidige muligheter
UiO og vyer om byggstyring
By Sten Solli
UiO og vyer om byggstyring
- 508