Optimizing Change Detection with the Power of Signals

# REACTIVITY

The need for Reactivity
A system's ability to respond to changes in data or state automatically
- Every FE framework implements its own implementation
- Zone.js foundational tool in Angular for its implementation of reactivity.
- We refer to this mechanism traditionally as Change Detection
# CHANGE DETECTION
How Change Detection works
Default Change Detection

There are situations where change detection can become a performance bottleneck
CHANGE DETECTION #
How Change Detection works
OnPush Change Detection

The component itself and its children are checked for changes only when they are marked as "dirty"
- One of its Input properties changes
- An event is emitted from the component.
- The ChangeDetectorRef.markForCheck function is called manually.
- An Observable consumed by an async pipe in the template emits a new value.
When Change Detection is triggered
Zone.js
CHANGE DETECTION #
Monkey patches more than 250 browser APIs
NgZone tracks events from this APIs and schedules an AppRef.tick()
Challenges with Zone.js
A Signal is a wrapper around a value that notifies interested consumers when the value changes.
# Change Detection using Signals
Reactivity using Signals
Signals is the selected new reactivity model
# Change Detection using Signals
The Producer/Consumer Abstraction
Dependency graph
Consumers represent reactive contexts
Producers represent entities that hold a value. Changes are tracked when the producer is accessed within a consumer's reactive context.

# Change Detection using Signals
When the value of the Signal changes
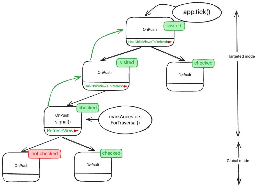
- View marked with the RefreshView flag.
- The markAncestorsForTraversal() function is called, marking all ancestors of the View with the HasChildViewsToRefresh flag.
Views act as a consumer

# Change Detection using Signals

async VS signal
# Change Detection using Signals
Targeted and Global mode
Traversal always happens in one of two modes
Global / Targeted
-
It will switch to Targeted mode when it encounters an "
OnPush +HasChildViewsToRefresh🚩" -
Visit components but will not perform change detection for components with the Default strategy or those marked as "
Ditry+OnPush". -
Perform change detection only for components marked with the
RefreshView🚩 flag. -
Switch back to Global mode when it reaches an "
OnPush +RefreshView🚩" component
# Change Detection using Signals
Targeted and Global mode

# Change Detection using Signals
Targeted and Global mode

Thank You!
Questions?
Bibliography:
Copy of Code
By Stefanos Lignos
Copy of Code
- 261