
Etienne Machicoane
Dimitri Trotignon
Thibault Rossi
Théau Mesnard
Brice Tincelin
INTRODUCTION
Educo en quelques mots




Oeuvre caritative irlandaise, créée en 2006
Pour aider les enfants défavorisés
En Inde
Dans les bidonvilles et contrées reculées


Dirigé par des bénévoles
100% des dons financent les projets éducatifs
Les 4 piliers d'Educo




Enseignants de la communauté
Education féminine
Anglais
Informatique
Gestion du projet
Screenshot trello.com
- Compréhension des besoins de l'association
- Recommandations par rapport aux objectifs
- Mise en oeuvre réelle : création et optimisation du site web
- Gestion de projet : utilisation de méthode agile (estimation des tâches à accomplir, utilisation Kanban)
Objectif personnel :
Mettre en oeuvre et appliquer les acquis théoriques de notre master (Mobile, Technologies du Web, Internet et Stratégie, …)
Objectif du projet




Modifier l'image du site
Optimiser le taux de transformation
Augmenter le nombre de dons
Utilisation simplifiée du site
par les membres de l'association
Optimiser tous les aspect du
Référencement (SEO)
Plan de présentation



Front
SEO
Back
Ergonomie
Design
Contenu
Mobile
SEO éditoriale
SEO technique
SEO réputation
Fonctionnalités
Performances
Partie 1 : Front

1. FRONT : ergonomie
Avant
(analyses)
- Pas de hiérarchisation de contenu
- Menu peu clair
- Pas assez de connexions entre les pages
- Peu d'accès à la page de donation

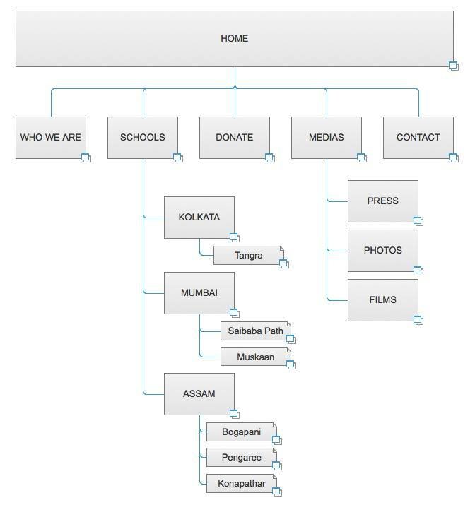
- Nouveau Sitemap simplifié
- Création de CTA pour les dons
- Logique interactive sur la homepage
- Navigation : logo clickable (hp) + ancres + menu ancré + nombre de clics limité pour trouver l'info (règle des 3 clics) + repérage facile
- Accessibilité : adapté aux différents navigateurs/réso écran + URL simple + temps de chargement de la homepage rapide
- Visibilité : concept rapidement identifiable + contact facile
1. FRONT : ergonomie
Après
(actions)

- Site ancien (un peu démodé)
- Trop de texte (pas assez aéré)
- Images de mauvaise qualité (déformées)
- Images ne mettant pas le site en valeur & faisant perdre la crédibilité
- Typographie non adaptée
- Absence de code couleur
- Pas de mise en avant de la page de donation
- Texte non justifié
2. FRONT : design
Avant
(analyses)

2. FRONT : design
Après
(actions)
- Création d'une atmosphère sobre, épurée, aérée et cohérente/homogène (renforce la crédibilité)
- Charte graphique simple : contrastes + typo + taille
- Page épurées
- Typographie : montserrat
- Couleurs : #fec840 Jaune / #08ad10 Vert / #333333 Gris / #ffffff Blanc
- Nombreuses illustrations pour rassurer sur le sérieux du site
- Utilisation de pictogrammes simples : aspect visuel, meilleure compréhension, mémorisation
- Interactivité : CTA, formulaire de contact, social media

- Pas assez explicatif vis-à-vis des objectifs
- Pas de mise en valeur des piliers de
l'association
- Peu de contenu vidéo
- Contenu (photos/vidéos) de mauvaise qualité
- Pas assez informatif
3. FRONT : content
Avant
(analyses)

3. FRONT : content
Après
(actions)


- Informations-clés concernant l'association mises en avant dès la homepage ainsi que sur les autres pages
- Chaque idée découpée en points, facilitant la lecture et la compréhension
- Contenu hiérarchisé + mis en avant <strong>
- Contenu court, pertinent et accrocheur
- Ton adapté
- Titres permettant d'identifier le contenu du site
- Page de longueur correcte (max: x3 hauteur écran)
- Vidéos & images permettant de mieux comprendre le contexte
- Images de qualité traduisant le sérieux du site
- Informations simples à comprendre & simples d'accès
- Test mobile woorank
- Pas d'optimisation mobile, pas de CSS mobile,
pas de redirection mobile
- Pas de bouton assez grand pour profiter du tactile
- Taille des polices trop petite
- Pas responsive, pas de balises meta viewport
4. FRONT : mobile
Avant
(analyses)
- Site optimisé mobile/tablet
- Site responsive
- CTA & vidéos fonctionnant parfaitement
- Taille du contenu adaptée, facilement tapable
4. FRONT : mobile
Après
(actions)


Partie 2 : SEO
1. Analyse SEO du site originel
Test avec google.ie :
Conditions pour supprimer toutes influences :
- Suppression des cookies et de l’historique du navigateur
- Déconnexion des comptes Gmail, google + et google chrome
- Utilisation de Google.ie et non des barres de recherche installées dans le navigateur
- Tester vos requêtes dans plusieurs zones géographiques via les options de recherche de Google.
- Ou utilisation de Start Page : effectuer des recherches privées sur Google
> Bonne indexation lorsqu’Educo
est présent dans la requête
> Absente pour le reste des
requêtes
Mots-clés | Classement |
---|---|
Educo | 1 |
Educo donation | 1 |
Educo donate | 1 |
Educo India | 3 |
Educo School | 8 |
Donation for India | pas indexé |
Donation school India | pas indexé |
Donation education India | pas indexé |
Indian school donations | pas indexé |
Charity school India | pas indexé |
1. Analyse SEO du site originel
Woorank
&
Site analyzer
2. SEO éditorial
- Absence d’optimisation des titres et URL des pages
- Absence de balise <h>, <i>
- Mots-clés mal cachés dans le footer
Avant
(analyses)


- Mots-clés dans Url
- Utilisation des balises strong

2. SEO éditorial
- pas de duplicate content
- mots clés – articles
- mots clés – pages
- mots clés – titre
- mots clés – url
- mots clés – mise en forme des liens sortants
- balise <h>
- balise <strong>
- balise <i>
Après
(actions)

3. SEO technique
Avant
(reporting & analyses)
- Absence du fichier Robots.txt : indication d'indexation
- Absence de meta description pour chaque page
- Absence d’optimisation des images
- Existence de nombreux meta keywords
- Existence d’une meta description d'une bonne
longueur : entre 70 et 160 caractères
- Existence du fichier Sitemap.xml : facilite l’indexation
- Menu qui relie les pages entre elles : liens internes



3. SEO technique
Après
(recommandations & actions)
Optimisation de l’indexation :
- Sitemap.xml
- Robot.txt
- Menu en header et connection logique entre les pages
Optimisation des images :
- Titre
- Description
- Texte alt
- Poids (Photoshop, maximum 200 ko)
Optimisation avec le plug-in Yoast SEO
- Meta tags & description pour toutes les pages
- Titre, url, texte pour toutes les pages
- Liens externes, liens internes
3. SEO technique
Après
(recommandations & actions)

4. SEO réputation
Avant
(reporting & analyses)
Backlinks et liens sortants :
- Uniquement 14 backlinks
- Absence de liens sortants
Réseaux sociaux :
- Absence de liens réseaux sociaux (header, footer ?)
- Absence de boutons de partage social dans les pages et articles

4. SEO réputation
Après
(reporting & analyses)
Réseaux sociaux :
- Redirection Facebook, Youtube et Linkedin dans le footer
- Boutons de partage social pour chaque page
(toutes les pages)
Liens sortants :
- Sites réputés et pertinents
- Exemples : Educo France, Educo India
Recommandations backlinks :
- Campagne RP online
- Campagne de netlinking : Asha for Education
- Commentaires sur blogs et forums pertinents avec lien
5. SEO : comparaison performance
Partie 3 : Back
1. Back : fonctionnalités
Avant
(analyses)
- Utilisation du site très complexe
- Impossibilité d'accès pour les membres extérieurs à l'équipe technique
- Aucune mise à jour
- Pas d'interface de gestion de contenu
1. Back : fonctionnalités
Après
(actions)
- Rendre la gestion la plus simple possible
- Mise en place d'un back office WordPress pour faciliter la gestion du site par l'association à la fin du projet
- Mise en place de plugins Google Map
- Gestion des réclamations améliorée grâce à un formulaire de contact
- Allègement du site grâce à un plugin Flickr

2. Back : performances


CONCLUSION
Prise de recul / Auto-feedback
- FAQ
- Virtual assistant
- Application mobile
- Ajouter des moyens de paiements supplémentaires grâce à un module VAD
- Mise en place d'un système de dons par SMS
Faute de moyens techniques :
Ouverture
- Un nouveau site adapté afin de maximiser la levée de fonds
- Une vitrine de qualité
- Mise en place de Google Analytics pour tester et améliorer le site au fur et à mesure (analyse du comportement de l'internaute)
- Phase UAT pour tester et corriger le site
- Maximiser le trafic via des campagnes d'acquisitions grâce aux différents leviers adaptés (search, réseaux sociaux, …)
- Création de newsletter pour tenir les donateurs au courant et les encourager à donner encore (marketing défensif moins coûteux que marketing offensif)
Par la suite …
MERCI
PROJET FIL ROUGE
By Théau
PROJET FIL ROUGE
- 801