OGC GeoPackage
— Tino Kastbjerg Stigsen, Ishøj Kommune
Intergraph
Applikationsingenør
Samling af HOFORs ledningsdatabase,
Udvikling af WebGIS løsninger, Geomedia
Miljøministeriet
Dataanalytiker
Analyser til Jordbrugsanalyser.dk, Udvikling af fælles nordisk fiskeriovervågning system VMS, Grundvandpåvirkning fra landbrug, Risikoudtagning til kontrol
Forsvaret
Geospatial Enterprisearchitect
Indkøber, systemdesign, udvikling af OGC standards, drift af diverse GIS systemer
SKAT
Systemejer
Ledelse af driften af statens ejendomssystemer, udvikling af driftorganistationen til den nye ejendomsvurderings system
Ishøj Kommune
GIS Specialist
Kortopgaver i kommunen
SQLite
- Enkelt fil
- Mange varianter
(mbtiles, spatialite osv.) - WAL mode


GPKG Dataindhold
Vektordata
Geografiske konceptuel eller real-world objekter
Features
Tiled rasterdata
Rasterdata udklippet efter
et grid og zoomlevel. (pyramide)
Tiles
Ikke geografisk data
Fx temperaturmålinger fra en vejrstation.
Attributes
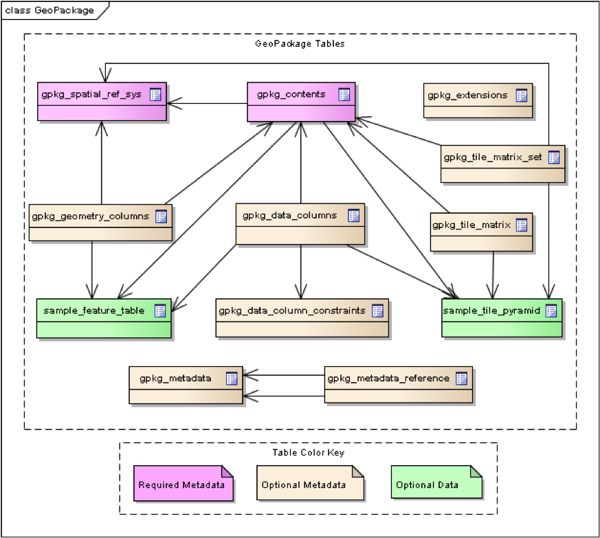
Minimums tabeller
| Tabel | Formål |
|---|---|
| gpkg_contents | Dataindeholdet |
| gpkg_extensions | Udvidelser |
| gpkg_spatial_ref_sys | Kortprojektioner |
gpkg_contents

Features

gpkg_geometry_columns
| table_name | column_name | geometry_ type_name |
srs_id | z | m |
|---|---|---|---|---|---|
| punkt | geom | POINT | 25832 | 0 | 0 |
| linje | geom | LINESTRING | 25832 | 0 | 0 |
| flade | geom | POLYGON | 4326 | 0 | 0 |
| vejmidte | geometri | GEOMETRY | 28582 | 0 | 0 |
Specifik Type
Generel type



GeoPackageBinaryHeader {
byte[2] magic = 0x4750;
byte version;
byte flags;
int32 srs_id;
double[] envelope;
}
StandardGeoPackageBinary {
GeoPackageBinaryHeader header;
WKBGeometry geometry;
}Schema (EXT)

Contraint typer
Talrække
Fx antal skal være imellem 0 og 12
Range
Opremsning
Fx vælg imellem kat, mus eller hund
Enum
Mønsterbaseret
Fx et telefonnummer
"??-??-??-??"
Glob

gpkg_data_columns
gpkg_data_columns

gpkg_data_columns_constraints

gpkg_data_columns_constraints







256 sider

OGC geopackage
By tinoks
OGC geopackage
- 290