
What is ReactiveX?
An API for reactive programming

What is reactive programming?
Turning everything into an asynchrnous data stream and programming with asynchronous data streams


Concurrency made easy
Abstract away low-level threading, synchronization, and concurrency issues
Why would you want to use ReactiveX?
Async error handling

- Client code treats all calls with the API as asynchronous
- The API implementation can choose to be blocking or non-blocking
- Allows the API owner to retain control over concurrency behaviour


Lots of languages and lots of people using them
ReactiveX is a combination of the best ideas from
the Observer pattern, the Iterator pattern, and functional programming


public Data getData();
public Data getData();public void getData(Callback<Data> c);
public Data getData();public void getData(Callback<Data> c);public Future<Data> getData();
public Data getData();public void getData(Callback<Data> c);public Future<Data> getData();public Future<List<Future<Data>>> getData();




Really good toolbox of functions to combine, create and filter any of those streams

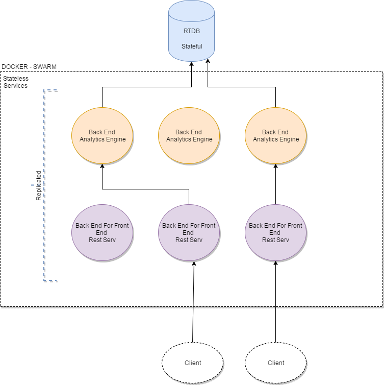
RxJava in the BI team


Quick look at our code

Issues with this architecture
- How do we handle backpressure along the stack?
- How do we guarantee exactly once message delivery?
- What happens if a component crashes?

Proposed solution
- Leverage on Kafka and Flink to handle these issues
- Stream processing framework
- Distributed, fault tolerant, high availability

Proposed architecture


Questions?
rxJava
By Tom Hanley
rxJava
- 108