Smells like Angular Spirit

https://github.com/valentinkononov

http://kononov.space/

 

@ValentinKononov

 

Developer, Speaker

 

 

  • NestJS Intro
  • Review Sample
    • Walkthrough about controllers, modules, services, repositories
    • main API settings
    • Application structure
    • Dependency Injection
  • Add new Feature together
  • Request Handling Pipeline
  • Requests validation using pipes
  • Review Authentication with JWT tokens, roles
  • Swagger
  • Start and Test API - e2e tests
  • Q&A and specific features

Agenda

https://github.com/valentinkononov/nester

Preparation

  • Layered Structure (Domain Layer, ... )
  • Documentation  - what you can get from API
  • Security (Authentication)
  • Validation of Requests
  • Performance (time to respond)
  • Test Coverage
  • Meaningful Logging - exception handling
  • Scalability - ability to run in different instances
  • CI/CD - automated deployment and checking 

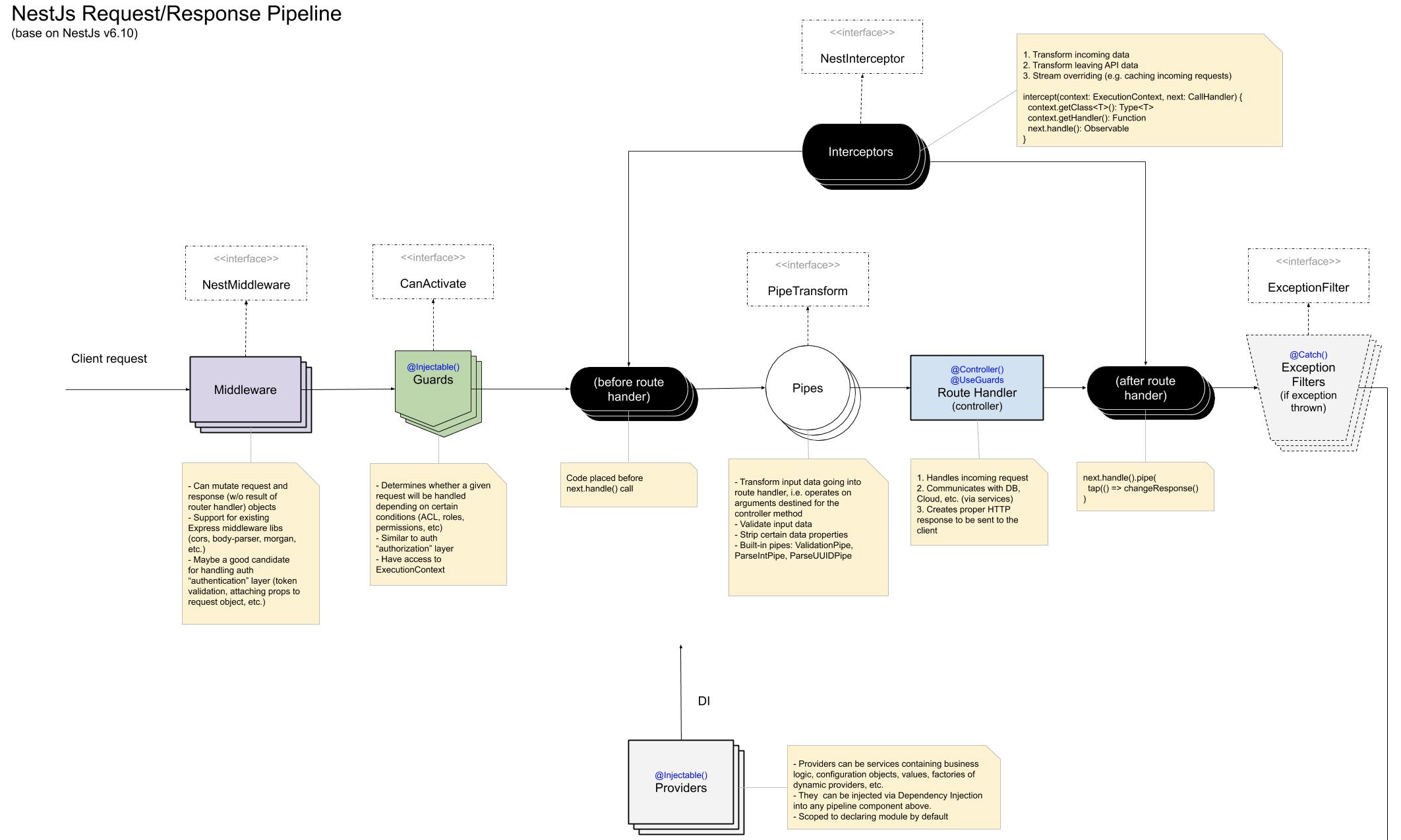
What is good API ?

  • Routing: Map to endpoint
  • Headers, Metadata - routing 
  • Authentication, tokens
  • Validation
  • Pipes
  • Middleware - nodejs - auth - validation
  • Guard
  • Interceptor
  • Exception Filters

How request is Handled?

NestJS bricks

Modules

Controllers

Routing

Dependency Injection

Middleware

Pipes

Guards

Exceptions

Interceptors

Pipe Sequence

Middleware
Guard
Interceptor

Start

Interceptor

End

Pipe
Filter

Go Goding

And asking questions!

NestJS Workshop for DevDays.lt

By Valentin Kononov

NestJS Workshop for DevDays.lt

Slides for conference topic Runtime Type Safety in Typescript. This practical and also philosophical talk about how to make work with TS safer if this is possible at all.

  • 437