Итоги
сервисной паузы 12.01.2021 - 08.02.2021

Как пользоваться этой презентацией
- Данная презентация выполнена на HTML5.
- Если хотите увидеть план рассказа и вернуться обратно - дважды нажмите <Esc>.
- Презентация состоит из блоков.
- Чтобы перейти к следующему блоку вращайте презентацию вправо.
- Чтобы получить более детальную информацию по данному блоку вращайте презентацию вниз.
Обновленный конвейер данных

Конвейеры Airflow

1. run_demultiplexing
Конвейеры Airflow
2. run_dragen

Конвейеры Airflow
3. copy_dragen_res_to_udh

Конвейеры Airflow
4. copy_copy_gvcfs_and_metrics

Конвейеры Airflow
5. copy_fastqs_to_cephfs

6. copy_fastqs_to_udh

Конвейеры Airflow
7. copy_bcls_to_cephfs

8. copy_bcls_to_cephfs

Конвейеры Airflow
9. copy_folders_to_tape_rec

10. copy_folders_to_tape_rec

Хранилища данных
Требуется хранить 3 основных промежуточных формата данных:
- BCL - порядка 1.2 ТБ на ячейку (24 образца)
- FASTQ - порядка 1.9 ТБ на ячейку (24 образца)
- BAM+gVCF - порядка 1.5 ТБ на ячейку (24 образца)
У нас есть 3 типа хранилищ:
- Ceph (горячие хранилища)
- Дисковые полки UDH (холодные хранилища)
- Магнитные ленты (архивные хранилища)
Хранилища данных
| Горяее (Ceph) | Холодное (UDH) | Архивное (ленты) | |
|---|---|---|---|
| BCL | 0 | 1 | 2 |
| FASTQ | 1 | 1 | 0 (в последнюю очередь будет 1) |
| BAM+gVCF | 1 | 1 | 0 (в первую очередь станет 1-2) |
Сколько копий каждого типа данных хранится в каждом из хранилищ?
Введена в строй 042 серверная

Характеристики Ceph3
- Полезное пространство - порядка 20ПБ, это - около 135 тысяч геномов (FASTQ+BAM+gVCF)
- Нужно обеспечить скорость доступа по сети 100ГБ/с (суммарная пропускная способность всех 200 узлов VU Сергея, читающих одновременно). В тестах получили 65-75ГБ/с, работаем над этим.

Отказосутойчивость Ceph3
Если бы диски были из разных партий, то шанс одновременного отказа более X дисков описывался бы распределением Пуассона:
Отказ 1 диска в день будет случаться раз в 40-45 дней
Отказ 2 дисков в день будет случаться раз в 5-10 лет
Отказосутойчивость Ceph3
- Мы протестировали ряд конфигураций и остановились на пуле 10+4 и домене отказа - хост, подобные использует Facebook: https://arxiv.org/pdf/1709.05365.pdf.
Пробовали также варианты: - 7+3 и домен отказа - стойка (проблемы с распределением групп размещения)
- 12+4 (великовата нагрузка)
- 9+3 и домен отказа - хост (недостаточная отказоустойчивость для такого количества дисков)
- replicated pool с 3 репликами (неэффективное хранение)
Дисковые полки
- Сырая емкость хранения: ~58 Петабайт
- Полезная емкость хранения: ~40 Пибибайт или 150 тысяч + дополнительные 20% места в резерве для 3 форматов хранения BCL+FASTQ+BAM (+gVCF).
Дисковые полки
На данный момент смонтировано и настроено 27 серверов, из которых распределено 22. На каждом из этих 22 серверов есть по 6 разделов с данными с разных UVD. Вот как они распределены:

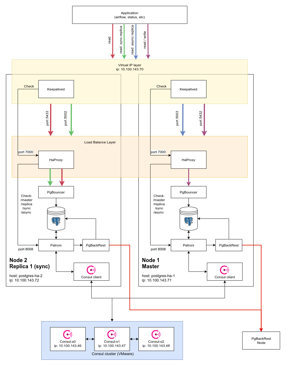
Отказоустойчивость баз данных
Продакшн-база данных PostgreSQL: master, slave, синхронная репликация и бэкап-сервер.
Тестовая база данных PostgreSQL: кластер Patroni.
Отказоустойчивость баз данных
Продакшн-база данных PostgreSQL: master, slave, синхронная репликация и бэкап-сервер.

Отказоустойчивость баз данных
Тестовая база данных PostgreSQL: кластер Patroni.
Должен сам переключаться на резевр с случае отказа основной базы данных, но очень сложен. Проверим сначала на тестовом стенде.

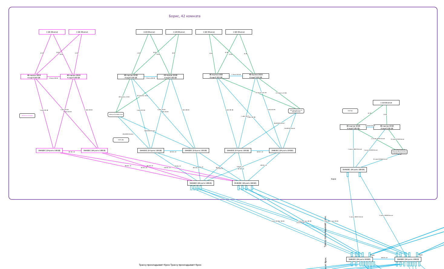
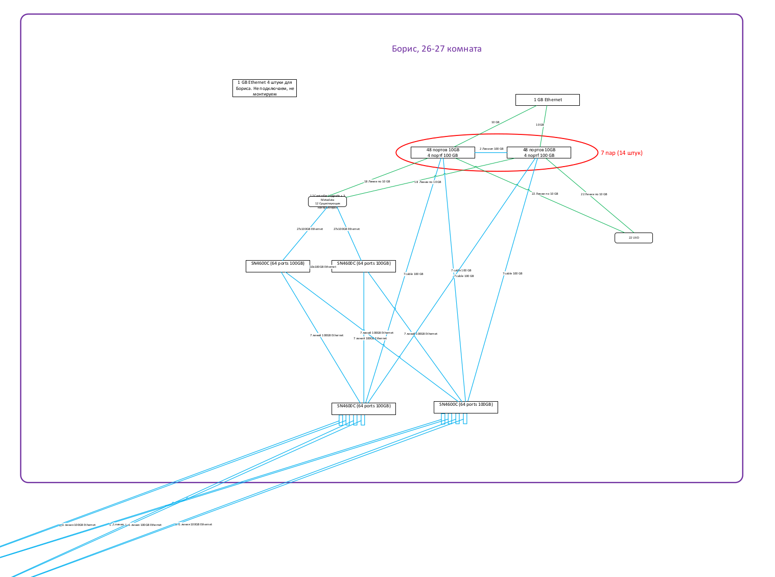
Сеть

Сеть

Сеть

Сеть
Как действительно выжать 100Gb/s из сети 100Gb/s?

Сеть
Навели порядок в шнурах, второй шнур в 0014, L3-сеть: суперядро сети, ядра серверных, листья серверных, ...
Упрощение структуры базы данных status

Итоги
By vasjaforutube1
Итоги
- 75