Identification of epilepsy-associated neuronal subtypes and gene expression underlying epileptogenesis

Pfisterer U**, Petukhov V**, Demharter S**, Meichsner S**, Thompson JJ, Batiuk M, Martinez AA, Vasistha NA, Thakur A, Mikkelsen J, Adorjan I, Pinborg LH, Pers TH, Engelhardt J, Kharchenko PV*, Khodosevich K*

scRNA-seq to study Temporal Lobe Epilepsy

  • Temporal Cortex
  • 9 control vs 10 epilepsy samples
  • 117k nuclei

Plan

  1. Pre-processing and filtration
  2. Alignment and annotation
  3. Identification of changes
  4. Functional annotation
  5. Validation

Sample filtration

Cell type annotation

Transcriptional change between conditions

  • What cell types are the most affected?
  • How exactly are they affected?

The main questions:

Identification of changes

Gene expression analysis

Compositional analysis

%of nuclei

Identification of changes

Proportions of cell types

%of nuclei

Differential expression

Number of DE genes depends on num. of cells

  • What cell types are the most affected?
  • How exactly they are affected?

The main questions:

Differential expression

There are up to 1000 significant DE genes per type and 2795 unique DE genes in total

  • What cell types are the most affected?
  • How exactly they are affected?

The main questions:

Differential expression

There are up to 1000 significant DE genes per type and 2795 unique DE genes in total

  • What cell types are the most affected?
  • How exactly they are affected?

The main questions:

There are up to 300 significant GO terms per type and 796 unique terms in total

Differential expression

Enrichment of epilepsy-related genes

Enrichment of GWAS genes

Gene expression similarity

Gene expression similarity

Gene expression similarity

Gene expression similarity

Z = \frac{\overline{d}_{control} - d_{between}}{\overline{d}_{control}}

Gene expression similarity

Number of GO pathways

Total ranking

Metrics

- Expression similarity

- Adj. number of GO pathways

- Adj. number of DE genes

- Number of cells per type

- GWAS enrichment

- Epilepsy gene enrichment

Affection levels

0: not affected

1: affected

2: highly affected

3: the most affected type

Weights

1.0

0.66

0.66

0.66

0.66

0.33

Total ranking

Expression similarity score

Statistics: similarity statistics

Affected: Upper quartile < 0

Highly affected: below median over all types

Total ranking

Number of DE genes and pathways

Statistics: residuals of regression

Affected: residuals > 0

Highly affected: >75% of positive residuals

Total ranking

Number of cells

Statistics: permutation test p-value

Affected: p-value < 0.2

Highly affected: p-value < 0.05

Total ranking

GWAS and epilepsy enrichment

Statistics: enrichment statistics h

Affected: h > 1

Highly affected: Lower CI of h > 1

Total ranking

Differentially expressed genes

Log2(Fold Change)

Log2(Fold Change)

GO Pathways

Overview

Cluster pathways with similar genes across all subtypes:

446 BP pathways => 186 clusters

Each cluster has the name of the most significant of its pathways

GO Pathways

Biological process clusters

GO Pathways

Coordinated change

GO Pathways

Biological processes

GO Pathways

Biological processes

GO Pathways

Biological processes

developmental processes, neural circuit re-organization and neurotransmission

ion transport and glutamate signaling

protein transport to axons/dendrites

cell adhesion, ion transport and synaptic plasticity

regulation of neuronal morphogenesis

GO Pathways

Pink cluster

developmental processes, neural circuit re-organization and neurotransmission

GO Pathways

Pink cluster

  • Dot is a pathway within a cell type
  • Adjacent pathways have the same genes over-represented

GO Pathways

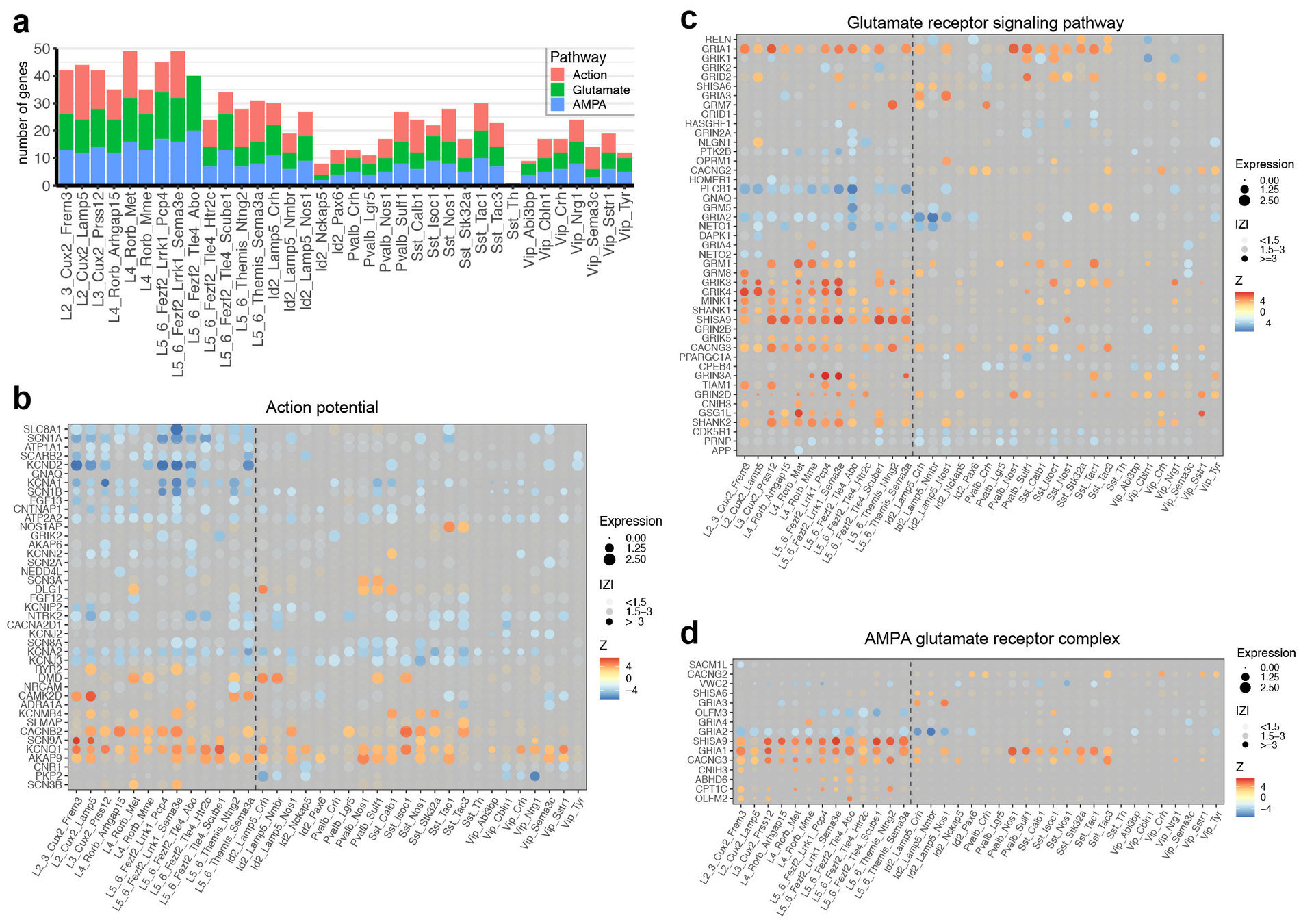
Signaling pathways underlying seizure activity

GO Pathways

Signaling pathways underlying seizure activity

smFISH validation

Control

Epilepsy

smFISH validation

smFISH validation

Summary

Shared pathways

Genes underlying seizure activity

Prioritization of the affected subtypes

Thank you!

Konstantin Khodosevich lab

Peter

Kharchenko

Ulrich Pfisterer

Samuel Demharter

Johanna Meichsner

Jonatan J. Thompson

Mykhailo Batiuk

Andrea Asenjo Martinez

Navneet A. Vasistha

Ashish Thakur

Jens Mikkelsen

Istvan Adorjan

Lars H. Pinborg

Tune H. Pers

Jakob von Engelhardt

Peter V. Kharchenko

Konstantin Khodosevich

Co-authors

viktor.s.petuhov@ya.ru

Epilepsy Neuroseminar Sep 2020

By Viktor Petukhov

Epilepsy Neuroseminar Sep 2020

  • 887