让编程更快乐

2018.03.17 法狗狗分享

李亚飞

个人介绍

  • 李亚飞
  • 深圳 Ruby 活动创始人
  • 连续 2 届 RubyConf China 讲师( 中国Ruby社区最高级大会 )
  • 连续创业者
  • 现任 80percent.io 公司 CTO & 联合创始人
  • 个人博客: https://yafeilee.me
  • 个人公众号: 技术达人李亚飞

交流内容

  • 敏捷团队实践
  • 介绍 Ruby on Rails 框架

实战演示

  • 自动测试 + 自动发布
  • Rails + mina + github + jenkins ci

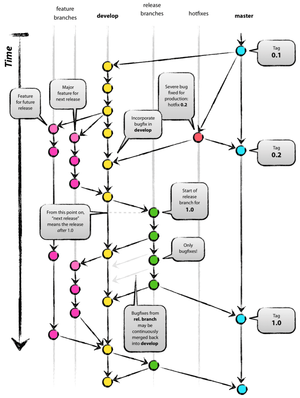
Git Flow

Rails 最佳web实践

一个案例

前百度高级前端工程师知乎回复

Rails 哲学

  • web 开发最佳实践的集合
  • 幸福优先
  • 约定大于配置
  • 全栈式考虑问题

15分钟完成一个博客

演示

rails new blog

cd blog

rails g scaffold post title:string text:text

rails g model comment post_id:integer text:text

rake db:migrate

rails s

幸福化

  • exit 和 quit
  • Arrray#first, Array#second, Array#forty_two

更好、更圆满地工作生活

约定优于配置

idpostIDposts_id 或 pid 并不重要

交流时间

扫码与我深度交流

让编程更快乐

By Li Yafei

让编程更快乐

  • 3,128