Neural networks
Agenda:
- What is a neural network?
 - Structure of simple neural network
 - Training a neural network
 - Convolutional neural network
 
Neural networks
What is a neural network?
Maybe this?

...or this?

But all more simpler

(simple neural network with 2 input and 5 hidden layers)
Structure of neural network
Structure of NN

Sinapse


Take the value from the input, multiply by specific weight and output the result.
Neurons

Their job is to act together the output from other synapse and apply the activation function
(sigmoid activation function)
Neurons

And the apply the activation function to every neuron
Training of neural network
Error of NN

Cost function

Training rule

Gradient descent

Convolutional neural network
Typical CNN architecture

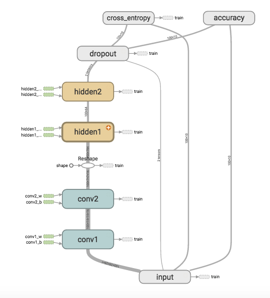
Graph of CNN

Convolution layer

Hidden layer

Dropout

Idea:
"cripple" neural network by removing hidden unit stochastically
Neural network research
Dropout



Keep dropout: 0.5
Final result: 0.2
Keep dropout: 0.9
Final result: 0.9
Keep dropout: 1
Final result: 0.8
Learning rate



Learning rate: 0.001
Final result: 0.55
Learning rate: 0.005
Final result: 0.9
Learning rate: 0.05
Final result: 0.2
Optimizer


Optimizer: Gradient Descent
Average: 0.8
Optimizer: Adam
Average: 0.75
Conclusion

Copy of deck
By Abhishek Kumar Tiwari
Copy of deck
- 1,014