Universidad Juárez Autónoma de Tabasco
P R E S E N T A
L.I. Alfredo de Jesús Gutiérrez Gómez.
Para la Obtención del Grado de Maestría:
GESTIÓN DE TI PARA LA MEJORA DEL PROCESO DE SERVICIO DEL APRENDIZAJE PARA EL INSTITUTO TECNOLÓGICO SUPERIOR DE CENTLA
Generalidades
OBJETIVO
Optimizar los procedimientos de instrumentación, bitácora y dosificación docente del Instituto Tecnológico Superior de Centla, aplicando el modelo de Gestión de TI y buenas prácticas de manufactura delgada.
Objetivos Específicos
- Analizar el proceso de Prestación de Servicio del Aprendizaje, para la optimización de los procedimientos de instrumentación, bitácora y dosificación docente.
Objetivos Específicos
- Diseñar una propuesta de un modelo de Gestión de TI usando las buenas prácticas de la manufactura delgada.
Objetivos Específicos
- Modelar estrategias de gestión de TI basado en las políticas del sistema de gestión de calidad y del proceso del Prestación de Servicio del Aprendizaje del Instituto Tecnológico Superior de Centla.
Objetivos Específicos
- Analizar el proceso de Prestación de Servicio del Aprendizaje, para la optimización de los procedimientos de instrumentación, bitácora y dosificación docente.
Población de estudio
En el estudio participó la comunidad del Instituto Tecnológico Superior de Centla: 32 profesores, que representan el 50% de la planta docente, 29 estudiantes, equivalentes al 7% y dos jefes de división de cada academia, representativos del 50% de su grupo.
Problemática
Reducir los tiempos y eficientar la generación de los instrumentos de instrumentación didáctica, bitácora y dosificación docente; para facilitar a los docente la tarea de planear sus cursos de acuerdo con el programa de la materia.
Preguntas de Investigación
-
¿De qué manera se pueden optimizar los procedimientos de instrumentación didáctica, bitácora, y dosificación docente?
-
¿Cómo se pueden aplicar la Gestión de TI y la Manufactura delgada en la optimización de los procedimientos antes mencionados?
Impacto Institucional de la Investigación


Metodología Utilizada
Fusión Metodológica

Aplicando la metodología
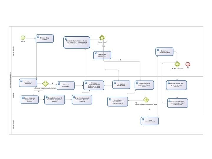
Descripción del Proceso Instrumentación Didáctica

Instrumentación Didáctica (Feb-Jul 2015)
Instrumentación Didáctica (Ago15 - Ene16)

Descripción del proceso Bitácora y Dosificación Docente

Bitácora y Dosificación Docente
Aplicando Manufactura Delgada
Instrumentación Didáctica + MD

Bitácora y Dosificación Docente + MD

Gestión de TI

Aplicando Gestión de TI + MD
Bitácora y Dosificación Docente + MD + GTI

Infraestructura
Propuesta para la aplicación de la Gestión de TI más las buenas practicas de Manufactura Delgada

GUI de prueba piloto

Resultado
Resultado de utilizar Manufactura Delgada más Gestión de TI, se obtuvo Reducción del 94% de uso.

Trabajos Futuros
- Un sistema que gestione de manera eficiente la información que genera los docentes, alumnos y jefes directos sobre los avances de clase.
- La utilización de un kiosco con hardware de bajo costo y la inclución de la implantación de software de este modelo que permita a los docentes generar sus instrumentos.
- La creación de una una versión standalone del modelo para los docentes que prefieran ejecutar parte del modelo desde sus equipos de computo.
Trabajos Futuros
- Gestionar un grupo de desarrollo que se conforme de alumnos del Instituto que brinde soporte y creación de aplicaciones para dispositivos móviles.
- Este modelo permite sentar la base para la creación de un expediente electrónico del docente. Así como el de los alumnos.
- Generar un script que permita la creación de la instrumentación didáctica.
Preguntas

Gracias
Por su
Atención
Gestión de TI para la mejora del proceso de Prestación de Servicio del Aprendizaje del Instituto Tecnológico Superior De Centla
By Alfredo De Jesus Gutierrez Gomez
Gestión de TI para la mejora del proceso de Prestación de Servicio del Aprendizaje del Instituto Tecnológico Superior De Centla
- 667