Développement pilote par les fonctionnalités (FDD)

Sommaire
- introduction
- Histoire
- Concept
- Conclusion
- La source
Introduction
- Qu'est-ce que c'est ?
- Une méthode de gestion de projet basée sur la gestion des risques
- Quelle est son utilité?
- Optimisation des flux de travail et des processus
- itération courtes
Présentation de la méthode agile FDD
- 5 processus de conceptions
Histoire
FDD a été initialement conçu par Jeff De Luca pour répondre aux besoins spécifiques d'un projet de développement logiciel de moins de15 mois et 50 personnes dans une grande banque de Singapour en 1997.
Jeff De Luca a livré un ensemble de cinq processus qui ont couvert le développement d'un modèle global Et la liste, la planification, la conception et la construction des fonctionnalités.
Concept
- Développer un modèle global
- Construire une liste de fonctionnalités
- Plan par caractéristique
- Pour chaque propriété - Construire et concevoir par caractéristique.
En bref à propos de FDD
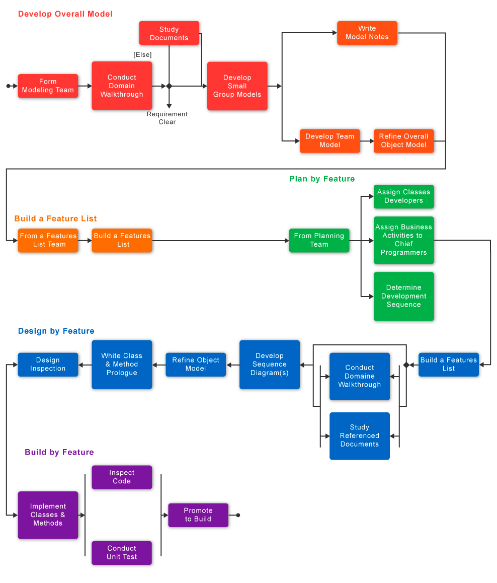
Schéma de la méthode
Développer un modèle global
Il doit exister un document décrivant les principes de l'interface utilisateur, une liste des composants UX utilisés, une description de leurs propriétés et leur comportement.
Construire une liste de fonctionnalités
Lors de la création de la liste, il est nécessaire de fonctionner avec les objectifs et des sous-objectifs, mais pas avec les tâches.
Plan par fonctionnalité
- Création d'un Story Point Estimation
- Les taches sont définies en terme de complexité, non pas en termes de temps pour chaque développeur.
-
Dans le story point, sélectionner une propriété de complexité minimale et lui attribuer des points de difficulté.
-
Tous les membres de l'équipe participent à l'évaluation.Ce qui permet d'avoir un avis sur chaque étape du développement. Fastidieux, mais productif.
Design par fonctionnalités
Le design se fait par caractéristiques c'est a dire, que l'on va prendre un module et le décomposer selon ses fonctionnalités et ses répercutions possible sur le programme.

Conclusion
- Beaucoup de résponsabilité pour un seul développeur
- N'est pas adapté aux projets courts
Inconvénients
Avantages
- Permet de suivre les résultats
- Mettre à jour le projet
- Savoir si le projet est en avance ou en retard
- Adapté pour les projets de grandes envergures
- Permet de comprendre le produit
- Attire de nouveaux Développeur
- Permet de mieux comprendre les attentes du client
- Evite les mauvaises surprises aprés le développement
Annexe
Story Point
Sources
Feature Drive Development
By Aymeric
Feature Drive Development
- 149