Projet Madera
Franck Ariman, Delanghe Teddy, Hasnae Taïbi, Aymeric Gioia
RIL 2018 - 2020

Livrable 2
SOMMAIRE
- Les choix
- Descriptif de l'application
- Les diagrammes
- Conception
- Les questions
Choix de la méthode
Les choix
- Réflexion
- Méthode Agile
Choix des technologies
- Réflexion
- Back-end & Front-end
- Outils

Choix en terme de base de données







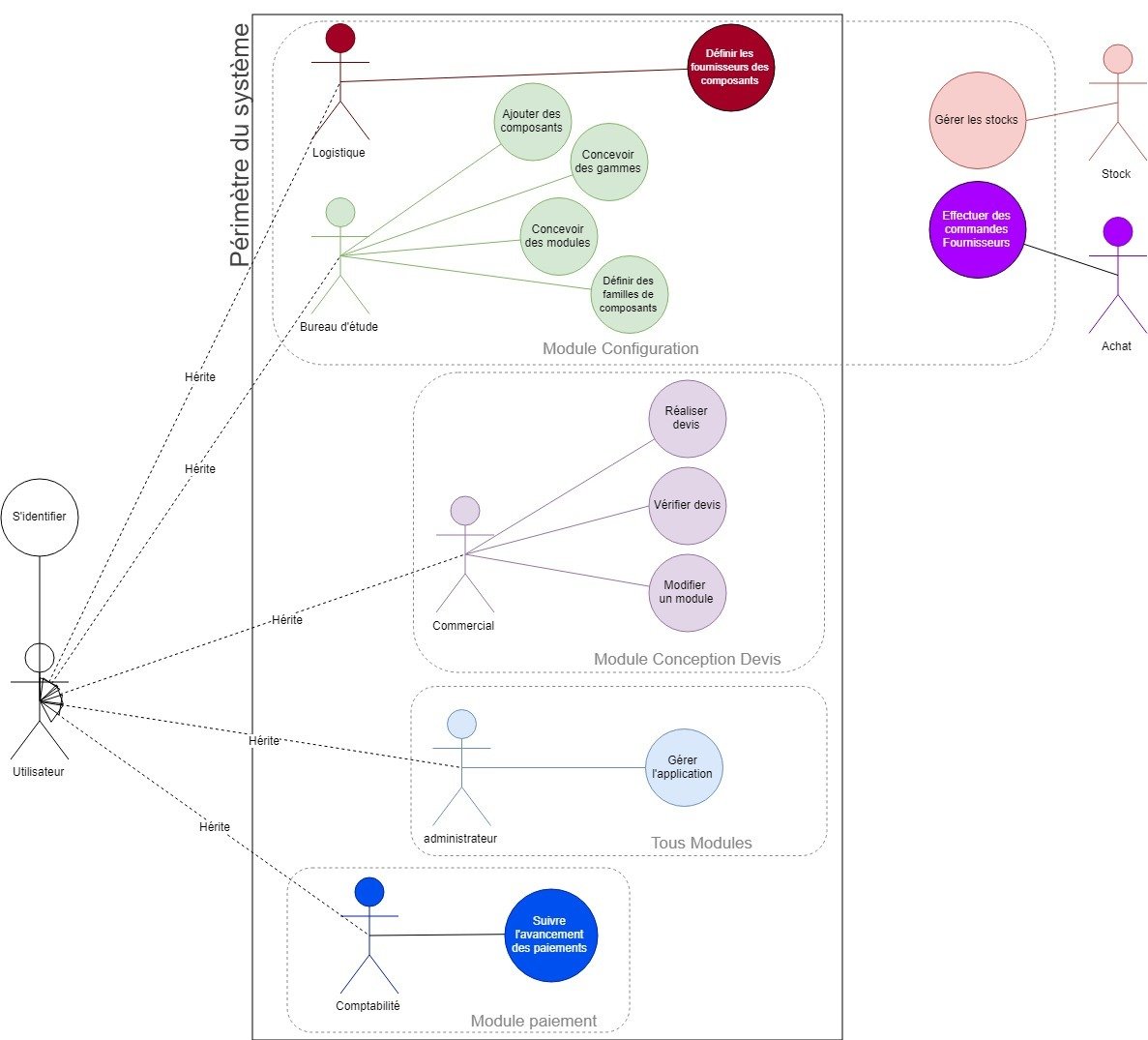
Descriptif de l'application
Module configuration
Les gammes
- Gammes configurables
- Création des règles de calcul
Les familles des composants & fournisseurs
Création de composants et articles
- Attribution au fournisseur
- Attribution à une famille de composant
- Attribution à une ou plusieurs gammes

Descriptif de l'application
Module configuration
Configuration de module
- Attribuer à une gamme
- Nommer le module(normaliser)
- Selectionner la coupe de principe
- Selectionner le CCTP
- Selectionner les composants
- Selectionner les quantités par unité de base
Module conception de devis
- Identifier le projet ou chantier
- Le nom du projet
- La référence du projet
- La référence du client
- La date de création du projet
- De concevoir les produits
- Sélectionner une gamme
- Sélectionner le modele
- Mettre à jour le modèle
- Sélectionner une gamme
- Selectionner la coupe de principe
Descriptif de l'application

Module conception de devis
- Creer le module pour le projet
- Nommer le module
- Paramétrer la longueur pour chaque section
- Indiquer la présence d'un angle entrant ou sortant
- Editer le devis et le dossier technique
Descriptif de l'application

Module modalité de paiement
- Suivre l'état d'avancement du devis réalisé
- Calculer les échelonnements des paiements
Descriptif de l'application

Diagrammes
Diagramme des
cas d'utilisations

Diagramme d'activité
Diagramme de classes

Conception
Maquettage de l'application - Accueil

Conception
Maquettage de l'application- Création de projet

Conception
Maquettage de l'application-Recherche client

Conception
Maquettage de l'application- Modélisation

Conception
Maquettage de l'application- étape devis

Conception
Base de données
Modèle Conceptuel de Données
& Cardinalités
1 client, 0 ou n projets
1 projet, 0 ou n devis
n modules, n devis
n composants, n modules

Conception
Base de données
Modèle Logique de Données
n => n = table relationnelle

Dashboard
Conclusion

Avez vous des questions ?
Projet Madera livrable 2
By Aymeric
Projet Madera livrable 2
- 96