FitSize

Soutenance de mi-parcours

CHAPPAZ Florian - DE OLIVEIRA Valentin - IFAKIREN Sami - NGUYEN Clément

Sommaire

1) Les équipiers et leurs rôles

2) Le contexte, le sujet et l'objectif

3) L'architecture du système

4) Les technologies utilisées

5) Le plan de travail

Les équipiers

NGUYEN Clément CHAPPAZ Florian DE OLIVEIRA Valentin IFAKIREN Sami
Chef de projet
Front-end Back-end Back-end Front-end

Contexte, sujet et objectif

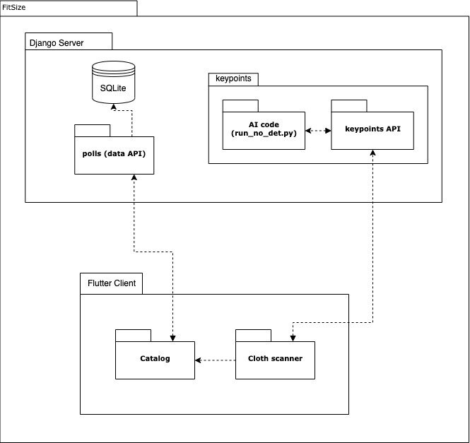
Architecture globale

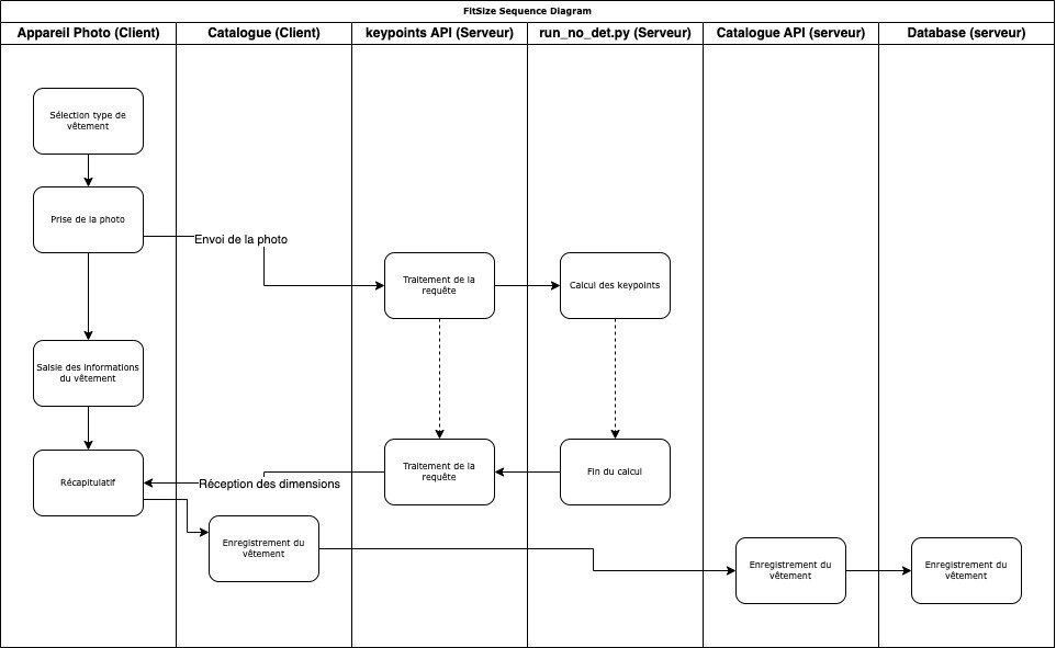
Workflow

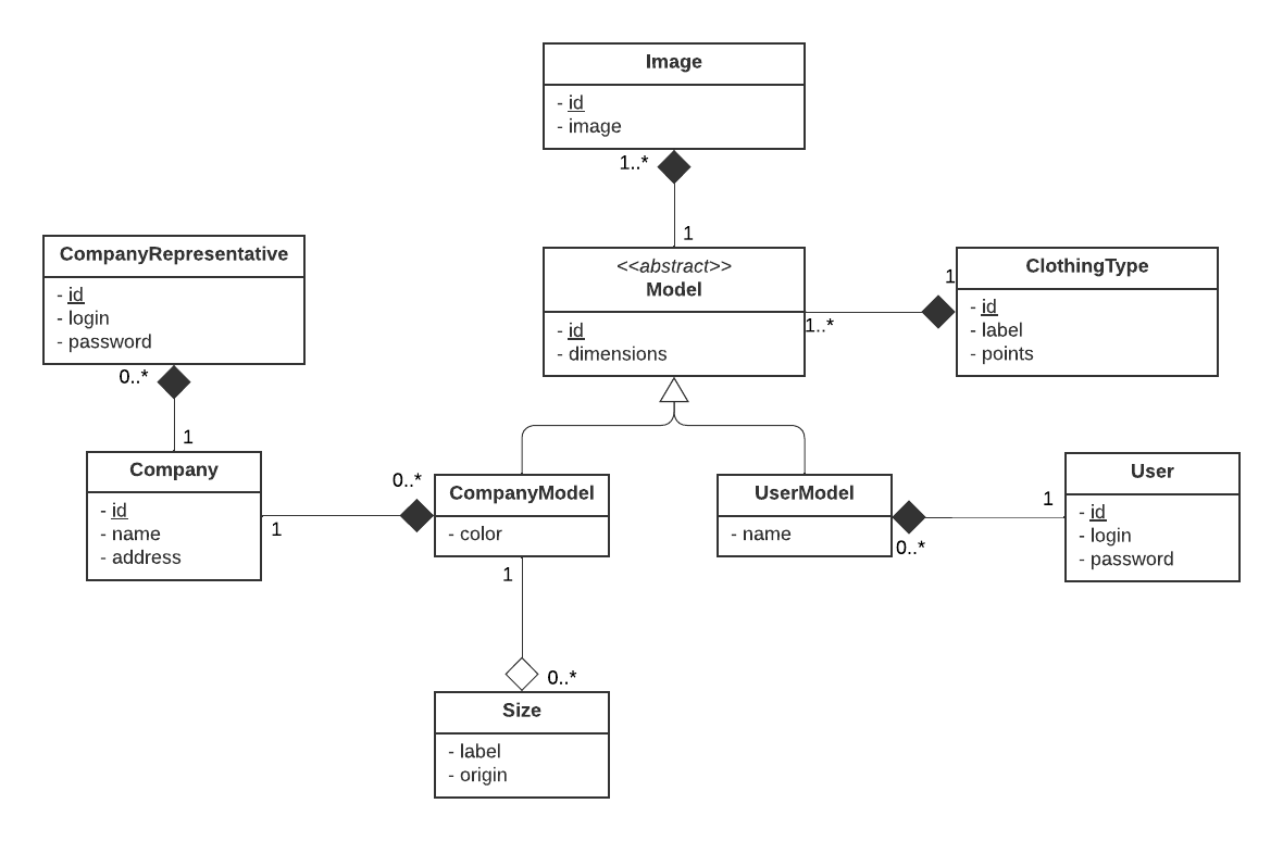
Modèle de données

Les technologies utilisées

Le plan de travail

L'avenir

  •  Merge front et back
  • Réunion avec tuteurs
  • Démarrer nouveau sprint

FitSize

By Clément Nguyen

FitSize

  • 364