Multi-Cloud Service Management

By Viktor Shevchenko

Sergii Scherban

Who we are?

What we want to talk about

  • Project in general
  • High-level architecture
  • Integrations
  • Plans
  • Demo

Yet another ticket brokering tool?

  • Build any complex data manipulation and execute side effects on data processing
  • Single unified source of data storage
  • Generic integration with ITSM and SmartIT 
  •  Drived by ability to have extra context around the data

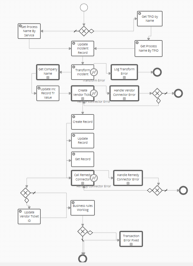
Bird eye view on architecture

Integrations

  • Build on the top of Innovation Suite
  • Tight UI integration with SmartIT
  • Deep usage of Integration Service
  • Provide 2 way out of the box bi-directional flows with Jira, Rally, Salesforce.

IS Connectors

Remedy ITSM Connector

Multicloud Connector (94%)

We use

We contribute

We own

Rally Connector (80%)

Jira Connector (30%)

AWS Connector (80%)

Salesforce Connector

Plans

  • Support more cloud providers OOTB
  • Increase ease of connector configuration(share responsibility)

...

  • Decrease complexity of product deployments
  • Increase automation coverage 

Demo

deck

By Viktor Shevchenko

deck

  • 1,215