Impulse Demo

 

 

David Seddon

david@seddonym.me

Blog: http://seddonym.me






$ pip install impulse

$ pip install django

$ impulse drawgraph django
$ impulse drawgraph django.db
$ impulse drawgraph flask
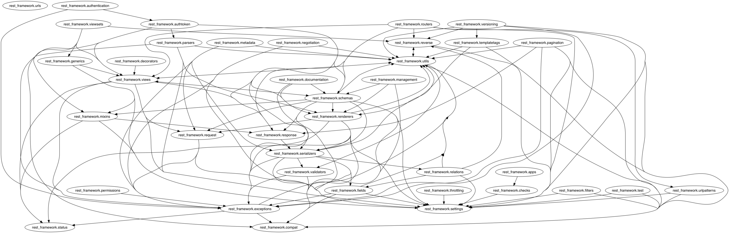
$ impulse drawgraph rest_framework
$ impulse drawgraph apistar

Pick a package,
any package

Layer Linter
Enforce

Grimp
Build

Impulse

Analyse

Three tools for taming the graph

This talk's slides:

slides.com/davidseddon/impulse-demo

Packages
 

impulse-cli.readthedocs.io

grimp.readthedocs.io

layer-linter.readthedocs.io

 

Email: david@seddonym.me       Twitter: @seddonym      Blog: seddonym.me

 

Impulse Demo

By David Seddon

Impulse Demo

A lightning talk demoing Impulse, a command line tool for exploring Python imports within a project.

  • 2,292