Arquitectura de información

Mapas de sitios

Mapas de sitios

Un mapa de sitio es una representación gráfica, y de alto nivel, de la estructura conceptual y organización del contenido de un sitio web

 

Hay cinco audiencias principales para estos mapas:

  • Gerentes/Administradores
  • Productores de contenido
  • Diseñadores visuales y de interfaces
  • Tecnólogos
  • Arquitectos de información y diseñadores de interacción

 

Deben ser tan detallados o simples como sea de utilidad para todas las audiencias

Vocabulario visual

Aunque hay muchas formas de hacer mapas de sitios, vamos a utilizar el vocabulario visual propuesto por Jesse James Garrett porque es muy concreto y simple, además de que también sirve para hacer diseño de interacciones

 

Este vocabulario consiste en algunos iconos que representan páginas, archivos, o conjuntos de los mismos, y flechas que representan las rutas de navegación entre ellos

Páginas y archivos

La unidad básica de la web es, por supuesto, la página

Cualquier archivo que se pueda descargar se representa con un mismo icono

Conectores

Usamos flechas rectas para indicar la relación entre dos páginas y archivos así como el flujo de navegación que sigue el usuario para llegar a una página o archivo específicos

Conectores

Usamos flechas rectas para indicar la relación entre dos páginas y archivos así como el flujo de navegación que sigue el usuario para llegar a una página o archivo específicos

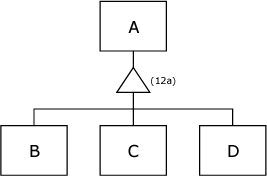
Pilas de páginas y archivos

Cuando tenemos varias páginas que son idénticas en término de su posición en la estructura del sitio, usamos una pila de páginas

... y lo mismo para varios archivos que cumplan las mismas condiciones

Pilas de páginas y archivos

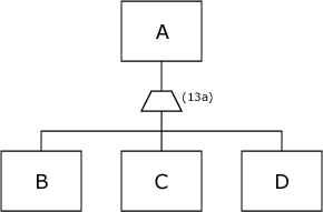
¿Son equivalentes?

¿Son equivalentes?

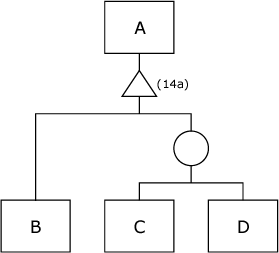
Áreas de repetición

Para agrupar distintas páginas, documentos y flujos que tienen la misma estructura se utiliza un área de repetición (o área iterativa)

Áreas de repetición

Áreas

Cuando se quiere agrupar páginas y/o documentos por tener algún atributo en común (por ejemplo, un estilo distinto a las demás) que no modifique su lugar en la estructura del sitio, se utiliza un área

Áreas

Puntos de continuación

Un mapa muy grande y/o complejo puede separarse a través del uso de puntos de continuación

Puntos de continuación

Puntos de continuación

Conjuntos concurrentes

Se usan cuando la acción de un usuario genera acciones simultáneas (concurrentes), como el cambio de página y la descarga de un archivo 

Conjuntos concurrentes

Puntos de decisión

Se usan cuando la acción de un usuario puede generar varios resultados posibles y el sistema decide cuál es el que se muestra 

Puntos de decisión

Conectores condicionales

Se usan cuando una ruta se muestra, o no, al usuario con base en que se cumplan una o varias condiciones 

Conectores condicionales

Conectores sin retorno

Se usan cuando la acción del usuario no puede deshacerse

Conectores sin retorno

Conectores condicionales sin retorno

Se usan cuando la acción del usuario no puede deshacerse

Ramas condicionales

Se usan cuando el sistema debe elegir una ruta de entre varias opciones mutuamente excluyentes antes de que el usuario realice una acción

Ramas condicionales

Selectores condicionales

Se usan cuando el sistema debe elegir un conjunto de rutas disponibles para el usuario de entre varias opciones antes de que el usuario realice una acción

Selectores condicionales

Racimos

Se usan cuando el sistema debe mostrar varias rutas con base en un conjunto de condiciones

Racimos

Áreas condicionales

Se usan cuando las rutas a un conjunto de páginas y/o archivos se encuentran sujetas a un mismo conjunto de condiciones

Áreas condicionales

Áreas de flujo

#Opinamesta

Por acá pueden ver el mapa de sitio de #Opinamesta, en el que podemos notar:

  • Las páginas de faq, contacto, términos, privacidad y general se encuentran en el mismo nivel estructural
    • Sin embargo, las cuatro primeras comparten un mismo formato gráfico que es distinto de la quinta
  • La estructura muestra dos rutas desde la página general:
    • La descarga de un archivo
    • Una página de opinión con descargas a varios archivos
      • Noten que la página de opinión y sus descargas están envueltas en un área iterativa, lo que quiere decir que hay varias estructuras iguales para cada tipo de opinión: una para opinión positiva, otra para opinión negativa y otra para opinión neutra

Tarea

Realizar un diagrama de las salas de exhibición del Museo Metropolitano.

Requisitos: Discutibles

Por entregar: Discutibles

 

Fecha de entrega: Lunes 9 de febrero, a través de Ubicua

Arquitectura de información: Mapas de sitios

By Gilberto 🦁

Arquitectura de información: Mapas de sitios

Mapas de sitios

  • 69